21世纪经济报道记者 陈思琦 深圳报道
2026年APEC会议将世界目光再次引向东方。
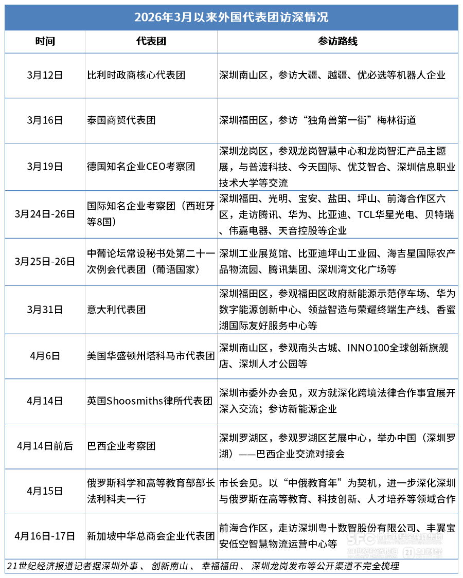
据21世纪经济报道记者不完全梳理,深圳作为东道主城市,3月以来,已有来自美国、俄罗斯、英国、比利时、德国、意大利、新加坡、泰国等十余个国家和地区的代表团访深,涵盖政府高官、商会代表、企业高管等,APEC“中国年”窗口效应显现。
这些考察团的脚步不止于腾讯、华为、比亚迪等企业展厅,更在深圳人才公园沉浸式体验无人机外卖,在“机器人谷”集体下单AI翻译机。
当前,全球经济增长不确定性增加,贸易保护主义、逆全球化思潮抬头。与此同时,亚太地区仍保持强劲的经济实力与开放活力。商务部数据显示,今年1-2月,我国新设外商投资企业8631家,同比增长14%;高技术产业实际使用外资632.1亿元,同比增长20.4%。
各代表团在APEC会议前夕密集来访,既是预热性交流,也是为了更早、更深入地对接中国发展机遇。而人工智能、机器人、数字经济、绿色低碳等新兴领域,深圳总能给出最前沿的答案。

外国考察团,盯上深圳无人机
今年11月,亚太经合组织第三十三次领导人非正式会议将在中国举行。继2001年上海、2014年北京后,深圳成为中国“APEC第三城”,跻身国际顶级主场外交的舞台中心。
举办一次国际盛会的意义,一面是让世界更加了解中国;另一面,东道主城市有望迎来连锁的发展效应。据不完全统计,仅近两个月,就有十余个外国代表团到访深圳,达成了一系列战略合作和意向订单。
21世纪经济报道记者梳理发现,外国代表团的参访地点高度聚焦科技创新与先进制造,包括腾讯、华为、比亚迪、TCL、大疆、优必选等知名企业,以及南山区“机器人谷”、福田区“独角兽第一街”等特色片区。
如在3月12日,由比利时革新运动党主席办公室主任、欧盟委员会前首席经济学家鲁迪·阿诺特(Rudy Aernoudt)率领的政商核心代表团到访南山区,密集参访大疆、越疆、优必选等机器人企业。
“三位团员当场成为大疆的新用户。”世界经济理事会特使兼中国国别代表武雅斌说。同期举办的商业对接会上,音诺智能的20台智能翻译机被比利时嘉宾当场买下,Xhorse光刻机设备也成功获得意向订单。
(比利时代表团到访南山区。图源:创新南山)
3月16日,福田区迎来泰国商贸代表团一行45人,成员包括泰国商界高层、知名企业负责人及高校科研专家。代表团重点参访了深圳“独角兽第一街”——梅林街道,走进企业玉树智能机器人,体验无人驾驶清扫车、智能分拣机器人、巡查无人机等产品。
视线向东,龙岗区3月19日接待了德国考察团,团队成员涵盖德国零售、食品、饮料、加工制造、贸易、投资等领域的18家大中型企业、百年家族企业、上市公司CEO。
据了解,考察团既到龙岗智慧中心参观“城市大脑”,又赴机器人6S店体验未来科技,还在星河WORLD园区接下了无人机投送的外卖奶茶。一位德企高管手握奶茶直言:“我会把这项技术带回德国研讨,看看能否融入我们的业务流程。”
同样看好无人机配送的还有新加坡代表团。4月16日至17日,新加坡中华总商会率30余家新加坡企业代表到访前海合作区,实地走访深圳粤十数智股份有限公司、丰翼宝安低空智慧物流运营中心等点位。
“新加坡也是一个人口密度相当高的城市,无人机运输有很大的发展商机。”新加坡中华总商会国际事务委员会主席谢锦发向21世纪经济报道记者分析道,在新加坡完成试验并形成成熟方案后,还可向其他东盟国家推广。例如在群岛国家印尼,比起传统桥梁、公路建设等重资产投入,无人机运输能够轻便、高效地连接偏远岛屿,促进区域贸易畅通。
(新加坡中华总商会走进深圳前海。主办方供图)
不难发现,尽管代表团背景各异,其在深圳的行程安排呈现出高度一致的诉求。“无论欧洲愿不愿意承认,中国的产业地位已经是全球价值链无法绕开的事实。合作不是选择题,而是必答题。”比利时智库ETION首席执行官盖尔特·詹森(Geert Janssens)谈到。
而深圳,是这道“必答题”的题眼。
当前,深圳研究与试验发展(R&D)经费投入强度已达6.67%,显著高于美、日、德等传统科技强国。完善的产业链与强大的科技成果转化能力,使深圳在人工智能、机器人、低空经济、新能源、生物医药等新兴产业领域构成了难以复制的竞争优势,国际合作接踵而来。
深圳市商务局数据显示,2025年全市新设外资企业约1.6万家,同比增长63.3%,数量居全国大中城市首位;实际使用外资504.8亿元,同比增长14.4%,规模居全国城市第二。截至目前,深圳累计认定跨国公司总部企业超200家,世界500强企业有340余家在深布局。
与深圳合作,没有标准答案
在共同的“科技创新”考察框架下,不同国家和地区基于其经济结构、产业需求与历史文化背景,与深圳的互动也展现出鲜明个性,没有“标准答案”。
例如,3月19日到访龙岗区的德国考察团,成员多为百年家族企业和工业领域CEO,参访紧扣德国优势产业——智能制造与食品工业。
考察团成员对无人机物流、清洁机器人表现出极高兴趣。据“深圳龙岗发布”透露,商用服务机器人企业普渡科技现场收到6家德国企业的合作意向,其中不乏德国TOP3级别的连锁商超、在德国拥有千余家门店的宠物连锁品牌,以及在德国、瑞士、奥地利三国布局百家门店的知名巧克力厂商等。这些企业希望打造适配自身场景的自动化清洁解决方案,降低用工成本。
作为曾经的APEC会议东道主,泰国则为深圳送来了“办会指南”。据“深圳外事”消息,3月20日,深圳市委外办主任曹赛先会见到访的泰国外交部东亚司司长披亚巴克·西里乍伦一行。披亚巴克分享了泰国筹备2022年APEC会议的相关经验,并希望泰国与深圳进一步深化在科技创新、经贸投资、绿色低碳等领域务实合作。
深圳科创产业发达,叠加“不出海,就出局”的时代浪潮,催生了大量跨境专业服务需求。在此背景下,4月14日,英国Shoosmiths律师事务所代表团访深,就深化跨境法律合作事宜展开深入交流,并前往新能源企业参访。
据“深圳外事”透露,Shoosmiths律师事务所国际委员会主席Alastair Peet介绍了Shoosmiths全球业务布局及运营成果,重点展示该所在科技行业、汽车产业及风险投资领域的专业积淀,并表示该所业务发展方向与深圳“20+8”产业布局高度契合,将进一步研究未来与深圳合作基础和发展方向。
去年初,新加坡星展银行增资近16亿元,收购总部位于前海的深圳农商银行股权,将持股比例提升至19.4%。4月16日至17日,星展银行也随新加坡中华总商会考察团来到前海。
“近年来,中国企业在数字技术、高端制造、人工智能等领域实现重要突破,国际竞争力持续增强。我们希望更加贴近中国企业,成为他们可信赖的伙伴,以全方位的服务助其成功出海。”星展银行战略业务发展主管、企业及机构银行董事总经理洪德辉说。
除了先进制造、高端服务等领域的务实合作,人文交流也成为外国考察团行程的重要组成部分。
去年11月,深圳南山区与美国塔科马市结为国际友好交流城区。4月6日,塔科马市首次“做客”南山——塔科马青少年代表与南头中学橄榄球队同台竞技、外交亲历者代表与南山区学生联袂上演乒乓球表演,来宾们还体验了手织、拓印等中国传统工艺,文化、体育成为拉近彼此距离的纽带。
(巴西企业家代表团参访罗湖区。图源:罗湖发布)
几天后,来自巴西的青年企业家代表团一行近20人,赴罗湖区艺展中心参访交流。作为亚洲最大的软装集采平台,艺展中心拥有20万平方米艺术空间,汇聚国内外高端品牌1650余家。从红木珍品到传统刺绣,在工夫茶的氤氲香气中,多家巴西企业当场表达强烈采购意向——深圳美学,也走向了世界。
从精准的产业配对,到温情的民间互动,随着2026年APEC会议临近,持续升温的国际交往有望转化为实实在在的来深投资,最终凝聚为亚太乃至全球共享的增长动能。
