两家A股公司将被*ST。
莫高股份(600543)4月23日晚间公告,公司2025年实现营业收入2.04亿元,同比下降38.00%;扣除与主营业务无关的业务收入和不具备商业实质的收入后的营业收入1.87亿元;归属于上市公司股东的净利润为亏损1.07亿元。

公告称,因公司2025年度经审计的利润总额、净利润或扣非后净利润孰低者为负值且营业收入低于3亿元,触及《上海证券交易所股票上市规则》第9.3.2条第一款第(一)项“最近一个会计年度经审计的利润总额、净利润或者扣除非经常性损益后的净利润孰低者为负值且营业收入低于3亿元,或追溯重述后最近一个会计年度利润总额、净利润或者扣除非经常性损益后的净利润孰低者为负值且营业收入低于3亿元”规定的对公司股票实施退市风险警示的情形,公司股票将被实施退市风险警示(在公司股票简称前冠以“*ST”字样)。
公司股票将于4月24日停牌1天,自4月27日开市起复牌并实施退市风险警示,股票简称由“莫高股份”变更为“*ST莫高”,日涨跌幅限制为5%。若公司2026年度继续触及终止上市情形,股票将被上交所决定终止上市。

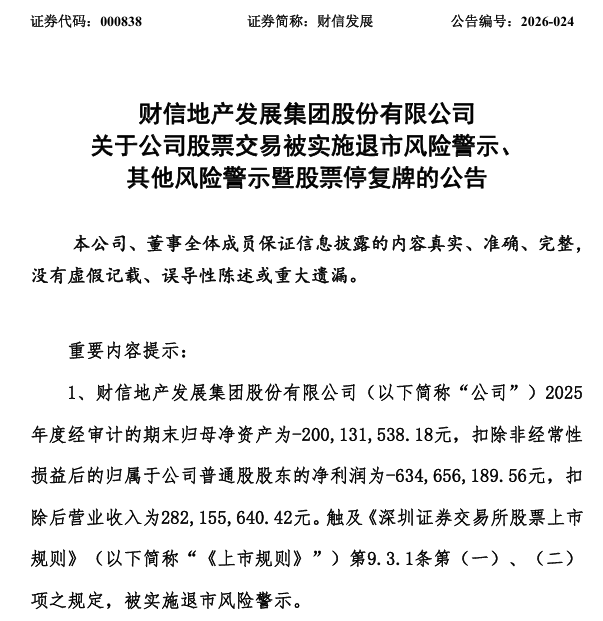
同日,财信发展(000838)公告称,公司2025年度经审计的期末归母净资产为-2.00亿元,归母净利润为-6.3亿元,扣非后净利润为-6.35亿元,扣除后营业收入为2.82亿元,触及《深圳证券交易所股票上市规则》第9.3.1条第(一)、(二) 项之规定,被实施退市风险警示。同时,因最近三个会计年度扣非前后净利润孰低者均为负值,且审计报告带持续经营重大不确定性段落,将被实施其他风险警示。

公司股票将于4月24日停牌一天,4月27日复牌并实施风险警示,股票简称由“财信发展”变更为“*ST发展”,证券代码仍为“000838”。被实施退市风险警示和其他风险警示后,交易价格的日涨跌幅比例限制为5%。

综合自:公司公告
