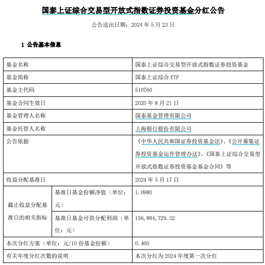
5月23日,上证综指ETF(510760)发布分红公告。根据本次收益分配方案,每10份分红0.46元。权益登记日为5月24日,除息日为5月27日,现金红利发放日为5月30日。分红比例为4.19%。


业内人士指出,ETF现金分红可以锁定一部分收益落袋为安,有助于提升投资体验。根据上证综指ETF基金合同,当基金净值增长率超过标的指数同期增长率达到1%以上时,可进行收益分配。基金收益分配比例的确定原则是,使收益分配后基金净值增长率尽可能贴近标的指数同期增长率。
上证综指ETF采用抽样复制策略,在实现跟踪目标的基础上取得了一定超额收益。数据显示,截至3月31日,上证综指ETF各阶段超额收益显著。其中近三年收益6.15%,同期上证综指涨幅为-11.64%,超额收益达到17.79%。

数据来源:基金定期报告,数据截至2024/3/31。
国盛证券研究报告指出,上证综指集中覆盖中国优质资产,是做多中国资产的重要渠道。以市值、分红、营收、利润多个维度看,上证综指都对A股资产具备了良好的代表性,其中总市值占比达到65.0%,2023年的营收与利润占比分别达到70.9%和79.6%,近三年的累计分红金额占比也达到74.8%。因此,上证综指作为重要的宽基指数,已经集中覆盖了多数的A股优质资产,可以视作广泛投资中国资产的重要渠道。
从行业分布看,wind数据显示,截至5月8日,上证综指中银行、食品饮料、非银金融、电子、生物医药等占比居前。对比沪深300指数来看,上证综指在银行、公共事业、交运、石化、煤炭等低估值、高股息的行业超配明显。整体来看,上证综指和沪深300指数中央国企占比分别为63%和52%。这也使得上证综指能够更好地把握央国企的配置价值。
过去三年A股市场震荡不休,上证综指也大幅跑赢沪深300指数。Wind数据显示,截至3月31日,上证综指相对沪深300指数实现超额收益18.29%。与沪深300等宽基指数相比,上证综指更加受益于新“国九条”的影响,受“中特估”的驱动更加明显。
在当前经济弱复苏背景下,新“国九条”强化上市公司现金分红监管,短期有望助推市场风格偏向高股息板块。叠加年初相关部门提出要把市值管理纳入央企负责人考核,央企、国企中长期配置价值突出,上证综指有望保持相对优势。
值得注意的是,上证综指ETF目前也是全市场费率最低的大盘投资利器之一,管理费率低至0.15%/年,托管费率低至0.05%/年。感兴趣的投资者不妨借助上证综指ETF(510760),把握A股市场中长期的修复行情。

