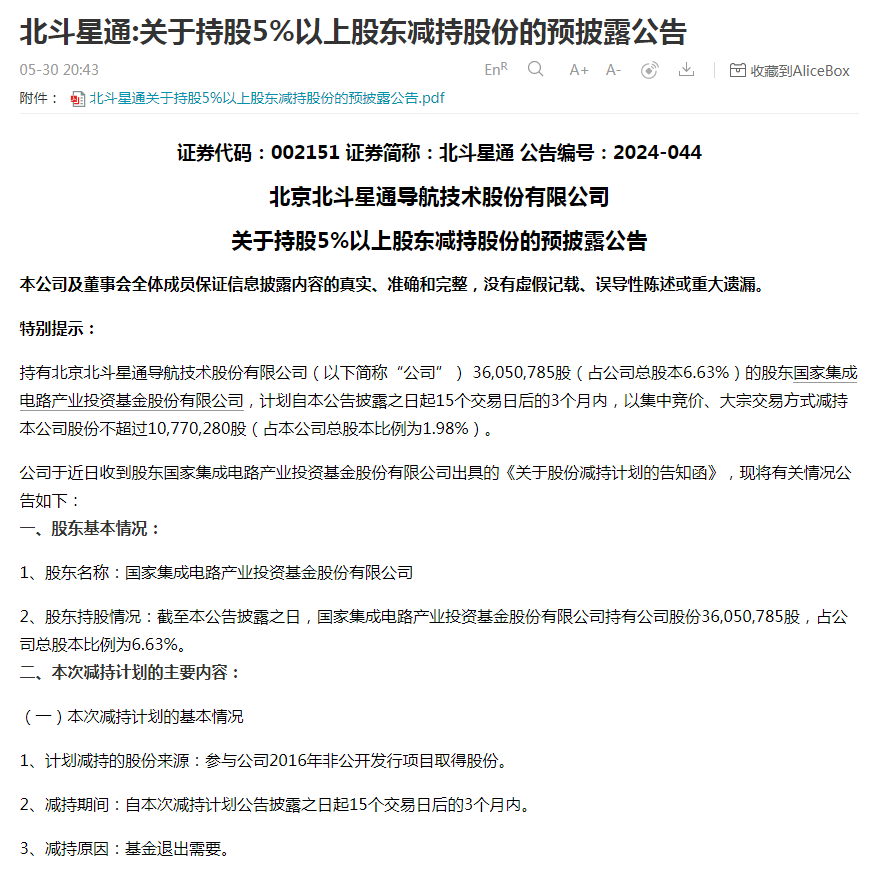
5月30日,北斗星通公告,持股6.63%的股东国家集成电路产业投资基金股份有限公司(下称“大基金一期”)拟减持公司不超过1.98%的股份。该公告称,大基金一期减持的原因为基金退出需要。

据了解,大基金一期于2016年7月成为北斗星通第二大股东,持股比例为11.6%。随后几年里,大基金一期陆续对北斗星通进行了减持。
大基金一期成立于2014年9月,由财政部、国开金融、中国烟草、亦庄国投等共同发起,投资总规模达1387.2亿元,投资范围包括制造、设计、封测、装备、材料以及生态环境等方面的全覆盖。基金管理人为华芯投资,大基金一期计划投资年限为15年,分为投资期、回收期、延展期各5年。
从2019年开始,大基金一期就进入了为期5年的投资回收期,随后大基金一期也陆续对投资的公司进行减持。

