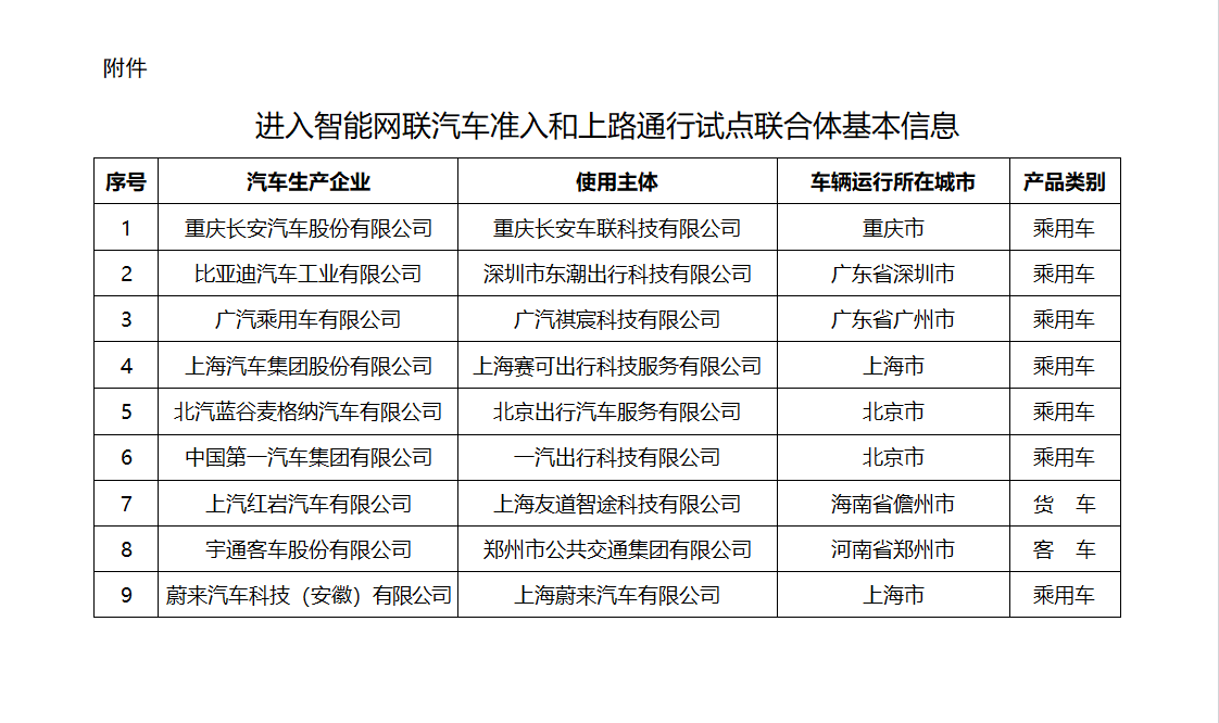
按照《关于开展智能网联汽车准入和上路通行试点工作的通知》(工信部联通装〔2023〕217号)有关工作安排,经汽车生产企业和使用主体组成联合体自愿申报、车辆拟运行城市人民政府同意、所在地省级主管部门审核推荐,工业和信息化部、公安部、住房城乡建设部、交通运输部(以下统称“四部门”)组织专家对首次集中申报的方案进行了初审和择优评审,研究确定了9个进入试点的联合体(基本信息见附件)。
下一步,四部门将按照试点总体要求和工作目标有序推进试点实施,并基于试点实证积累管理经验,支撑相关法律法规、技术标准制修订,加快健全完善智能网联汽车生产准入和道路交通安全管理体系,推动我国智能网联新能源汽车产业高质量发展。

智能网联汽车准入和上路通行试点工作问答
一、试点的申报流程和遴选过程是什么?
申报流程。汽车生产企业和使用主体组成联合体,参考《智能网联汽车准入和上路通行试点实施指南(试行)》(以下简称《实施指南》),制定申报方案,经车辆拟运行城市(含直辖市下辖区)人民政府同意后,向车辆拟运行城市所在地省级工业和信息化主管部门自愿申报。省级主管部门对申报方案审核后,报送工业和信息化部。
遴选过程。工业和信息化部、公安部、住房城乡建设部、交通运输部(以下统称“四部门”)按照《关于开展智能网联汽车准入和上路通行试点工作的通知》(以下简称《通知》)要求,组织专家对申报方案进行初审和择优评审。在申报过程中,向汽车生产企业公开智能网联汽车准入和上路通行试点指引文件。在初审工作中,组织技术专家对联合体申报方案进行评价,重点确保进入择优评审的联合体申报方案无短板漏项。在择优评审工作中,向申报试点的联合体反馈初审意见、公布择优答辩提纲,由院士、行业知名专家等组成专家组,重点考察联合体综合能力、产品测试与安全评估方案、车辆拟运行城市条件、安全管控措施以及试点预期效果等。专家组根据联合体答辩、质询回应情况独立评价。
四部门根据专家总体意见,并综合考虑产品类别、车辆运行城市特点、申报的自动驾驶功能、企业测试示范基础等情况,在履行相应程序后,确定首批进入试点的联合体。
二、四部门确定“进入试点的联合体”,是否代表允许具备自动驾驶功能的智能网联汽车上路通行?
试点的组织实施共分为五个阶段,分别是试点申报、产品准入试点、上路通行试点、试点暂停与退出、评估调整。当前,只是完成试点申报阶段的遴选,并不代表具有自动驾驶功能的智能网联汽车取得准入许可或允许上路通行。接下来,四部门将指导进入试点的联合体开展试点实施工作。
首先是产品准入试点,包括产品准入测试与安全评估、产品准入许可两个环节。进入试点的汽车生产企业要细化完善产品准入测试与安全评估方案,经工业和信息化部、公安部确认后,在省级主管部门、车辆运行所在城市政府部门监督下,开展产品准入产品测试与安全评估工作。汽车生产企业通过产品准入测试与安全评估,且产品符合道路机动车辆产品强制性检验要求后,向工业和信息化部提交产品准入申请。工业和信息化部经受理、审查和公示后,作出是否准入的决定。决定准入的,设置准入有效期、实施区域等限制性措施。
取得准入的智能网联汽车产品,由公安机关交通管理部门依法办理车辆登记后,在限定区域内开展上路通行试点。从事运输经营的,还应当具备相应业务类别的运营资质并满足运营管理要求。使用主体、汽车生产企业和车辆运行所在城市政府部门应按有关要求做好应急处置工作。
三、在此次集中申报之后,后续有试点申报需求时如何进行?
此次集中申报,有关汽车生产企业积极响应,联合使用主体自愿进行申报,也有部分具备一定技术基础的汽车生产企业未参加此次集中申报。此次未申报或者未进入试点的汽车生产企业、使用主体可参考《实施指南》进一步加强能力建设,提升产品功能和性能水平,按照试点申报流程向省级工业和信息化主管部门自愿申报。省级工业和信息化主管部门可根据智能网联汽车技术与产业发展、试点实施和联合体申报情况,向工业和信息化部补充报送申报方案。
四、试点工作的预期效果是什么?
一是引导智能网联汽车生产企业和使用主体加强能力建设,系统推进智能网联汽车产品技术创新、规模化发展和产业生态建设。二是基于试点实证,加速形成系统完备、务实高效的法律法规、管理政策和标准体系,加快推进智能网联汽车测试验证、安全评估等支撑能力建设,为智能网联汽车规模化推广应用奠定坚实基础。三是加快形成各部门、各地方横向协同、纵向联动的安全管理工作机制,探索更加系统完善的智能网联汽车产品研发生产、上路通行配套政策、基础设施等环境建设,为智能网联汽车产品安全运行提供支持保障。四是通过试点加快智能网联汽车产品量产应用,带动汽车与新能源、人工智能、信息通信等产业融合,打造新质生产力,助力智能网联新能源汽车高质量发展。
五、之前企业获得L3测试牌照,和此次试点是什么关系?
之前,依据《智能网联汽车道路测试与示范应用管理规范(试行)》,企业取得相应测试牌照,主要应用于产品研发过程,通过开展实际道路测试,验证产品在实际道路交通运行环境下的安全性。充分的产品研发测试验证,是后续产品量产应用的重要基础,也是此次试点的重要基础。根据《关于加强智能网联汽车生产企业及产品准入管理的意见》和此次《通知》要求,具备自动驾驶功能的智能网联汽车产品,应符合模拟仿真、封闭场地、实际道路等测试验证要求,其中,实际道路测试是产品自动驾驶系统安全测试验证的重要支柱之一。对确定进入试点的联合体,汽车生产企业需要进一步详细制定并完善产品准入测试与安全评估方案,并在多方监督下,按要求开展测试与安全评估工作。
六、产品准入测试与安全评估方案和申报方案两者有什么区别?
申报方案是联合体在试点申报阶段,按照《通知》要求,参考《实施指南》编制的材料,重点从研发角度,说明对《实施指南》中汽车生产企业及产品、使用主体、车辆运行所在城市等条件的满足情况,并提供证明材料,是试点申报和遴选的依据。产品准入试点中,汽车生产企业需要进一步结合《实施指南》要求和专家评审意见,详细制定并完善测试与安全评估方案,经工业和信息化部、公安部确认后,在省级主管部门和城市政府部门的监督下开展产品准入测试与安全评估工作。工业和信息化部委托技术服务机构对产品准入测试与安全评估工作开展跟踪和技术评估,引入安全监测和报告机制。产品准入测试与安全评估方案及实施结果将作为产品准入申请材料。
七、准入和上路通行试点与“车路云一体化”试点区别是什么?
准入和上路通行试点由汽车生产企业和使用主体组成联合体自愿申报。通过遴选符合条件的智能网联汽车产品开展准入和上路通行试点。试点的工作目标,一方面是引导智能网联汽车生产企业和使用主体加强能力建设,在保障安全的前提下,促进产品的功能、性能提升和产业生态的迭代优化。另一方面,基于试点实证积累管理经验,支撑相关法律法规、技术标准制修订,加快健全完善智能网联汽车生产准入和道路交通安全管理体系。同时,统筹发展和安全,有效应对自动驾驶技术应用可能带来的风险,推动智能网联新能源汽车产业高质量发展。
“车路云一体化”试点以城市为申请主体,旨在开展智能化路侧基础设施和云控基础平台等建设,形成统一的车路协同技术标准与测试评价体系,健全道路交通安全保障能力,促进规模化示范应用和新型商业模式探索。
(来源:工业和信息化部)

