南方财经全媒体集团投资快报记者 萧峰

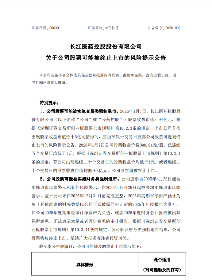
2026年1月8日,长江医药控股股份有限公司(*ST 长药,证券代码:300391)发布最新风险提示公告,公司同时面临交易类、财务类、重大违法类三重强制退市风险,且七家核心子公司已宣告破产,经营危机全面升级,上市地位岌岌可危,相应受损股民可依法提出索赔。

交易类退市倒计时:股价破面+市值不足3亿
公告显示,*ST长药股价已连续五个交易日低于1元,2026年1月7日收盘价仅0.84元/股,同时当日收盘市值降至2.94亿元,首次跌破3亿元关口。根据《深圳证券交易所创业板股票上市规则》,若公司股票连续二十个交易日收盘价均低于1元,或连续二十个交易日收盘市值均低于3亿元,将被实施交易类强制退市。目前公司已触发相关风险警示条件,进入退市倒计时阶段。
财务类退市压力剧增:净资产为负+审计风险高悬
财务层面的危机同样严峻。2024年末,公司归母净资产已为-4.33亿元,2025年三季度末进一步恶化至-6.43亿元。由于未能在2025年12月31日前完成重整,公司预计2025年度期末净资产仍为负值。此外,公司还面临审计风险,若2025年度财务会计报告被出具保留意见、无法表示意见或否定意见,将触及财务类强制退市情形,股票面临终止上市。
重大违法退市风险坐实:三年虚增营收超7亿元
监管层面的处罚也已箭在弦上。公司2025年12月26日收到中国证券监督管理委员会(以下简称中国证监会)下发的《行政处罚事先告知书》,三年财务造假事实被正式认定。经查,2021年至2023年,*ST长药通过子公司虚构销售业务,累计虚增营业收入超7.33亿元,虚增利润总额达1.68亿元,其中2022年虚增利润总额占当期披露绝对值的88.23%,近乎全盘虚构盈利。该行为已触及“年度报告财务指标连续三年存在虚假记载”的重大违法强制退市情形,正式处罚决定书下达后,公司股票可能被强制退市。
子公司集体破产,多重经营风险交织
雪上加霜的是,公司核心资产已出现崩塌。2025年12月29日,湖北省十堰市中级人民法院裁定终止湖北长江星医药股份有限公司等七家子公司实质合并重整程序,并宣告其破产,同时指定北京天达共和 (武汉) 律师事务所担任破产清算管理人。长江星系公司重要经营主体,其破产将对*ST长药的持续经营能力造成严重打击。
此外,公司还深陷多重经营困境:截至目前,涉及诉讼、仲裁案件达152起,涉案金额合计19.32亿元,占最近一期经审计净资产绝对值的446%;有息负债总额11.06亿元,其中逾期金额3.90亿元;161个银行账户中117个被冻结,冻结比例高达72.67%;控股子公司长江星存在1.2亿元欠税风险,资金链已基本断裂。
衡财保·炜衡金融315团队的邓律师分析指出,*ST长药目前已陷入“退市风险叠加+核心资产破产+经营全面停滞”的绝境,多重危机已形成闭环,后续化解难度极大。投资者需高度警惕相关风险,审慎决策。公司后续能否通过合规整改、债务重组等方式扭转局面,仍有待观察。
受损股民是否符合索赔条件?索赔流程是怎样的?股民朋友可联系《投资快报》股票维权咨询、新闻报料渠道(wx:tz315-wh)。报社将组织专业金融315团队为“踩雷”投资者提供咨询服务,通过法律途径及时挽回投资损失。
邓律师表示,目前初步判断在2019年3月30日至2024年4月29日(含当日)之间买入,并在2024年4月30日之后卖出或仍持有*ST长药的受损投资者,以及在2022年4月28日至2025年11月6日(含当日)之间买入,并在2025年11月7日之后卖出或仍持有*ST长药的受损投资者可以提出索赔(最终索赔条件须以法院认定为准)。

