21世纪经济报道 记者 孙永乐 上海报道
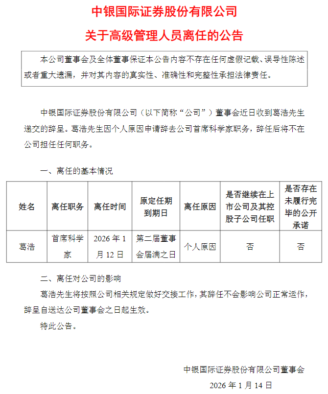
1月13日晚,中银证券(601696.SH)公告称,原首席科学家葛浩因个人原因递交辞呈,辞任后将不在公司担任任何职务。
公告显示,葛浩离任时间为2026年1月12日,原定任期到期日为第二届董事会届满之日,此番为提前卸任。
中银证券表示,葛浩将按照公司相关规定做好交接工作,其辞任不会影响公司正常运作,辞呈自送达公司董事会之日起生效。
值得注意的是,中银证券是券业首次设置“首席科学家”岗位的券商。2020年上市当年,中银证券聘任了原百度大数据部负责人葛浩担任公司首席科学家。
目前,券业仍以首席信息官(CIO)岗位为主,2025年内已有10余家券商迎来新任首席信息官。CIO作为券商数字化战略的主要制定者和推动者,正日益成为行业变革的焦点。但像中银证券这样从外部聘请互联网技术人才担任首席科学家的情况并不多见。
除了开创券业先河,中银证券首席科学家的待遇也相当可观。2024年任职近六年的葛浩年薪高达201.82万元,成为公司年薪最高的高管,较排名第二的原董事长宁敏高出50.22万元。
如今,葛浩正式离任中银证券,业内除了关注他个人提前卸任的原因,更将目光聚焦于公司的两大核心问题:一是这家高度重视金融科技的券商,近年来数字化转型成效究竟如何;二是在核心技术领军人物离场后,公司下一步的金融科技战略将如何推进。

券业首位“首席科学家”
公开信息显示,葛浩出生于1976年10月,全日制硕士研究生学历,毕业于北京大学信息技术学院软件工程专业。在此之前,葛浩主要在百度搜索部门从事大规模分布式搜索引擎架构、海量网页处理与检索、知识图谱挖掘与知识搜索等领域的工作。
葛浩1999年7月参加工作,先后在北京和锐信息技术有限公司、百度网页搜索部、百度糯米、百度搜索公司、百度(度小满)金融,历任研发经理、搜索服务总架构师、知识图谱总架构师、糯米营销获客负责人、首席架构师、技术委员会主席、大数据部负责人。
2020年1月,葛浩加入中银证券,任信息科技板块联席总经理。2020年2月26日,中银证券登陆A股市场。当年3月,中银证券即发布公告称,将聘任葛浩担任首席科学家。
2022年5月,中银证券发布了董事会决议公告,13名董事全票通过了《关于聘任公司首席科学家、业务总监、董事会秘书的议案》。葛浩正式位列高管。
彼时,据中银证券介绍,作为“科技赋能”战略的一项布局,首席科学家主要负责技术创新,运用大数据分析和跨界思维进行前瞻性的技术创造,并以此开创新的业务发展机会。
在葛浩入职前,东方财富证券原首席信息官许峥已加盟中银证券,出任公司信息科技管理委员会主席。据了解,监管要求的首席信息官职责由许峥履行,主要是根据可预期的业务发展需求及趋势,进行信息科技架构的战略规划等。
这也是国内券商首次设置“首席科学家”职位,此前在“券商+互联网”的背景下,各家券商纷纷设置首席信息官(CIO)。因此,中银证券此举也被视为“券业+互联网”模式的新路径。
按照2019年试行的《证券基金经营机构信息技术管理办法》,证券基金经营机构应当指定一名熟悉证券、基金业务,具有信息技术相关专业背景、任职经历、履职能力的高级管理人员为首席信息官,由其负责信息技术管理工作。
21世纪经济报道记者曾报道称,当下,在券商数字化转型的浪潮中,曾较为“低调”的高管职位首席信息官,正成为行业变革的焦点。详细可见此前报道《“85后”挂帅 多面手当道!券商新一代CIO弄潮AI》。
据不完全统计,2025年内已有10余家券商迎来新任首席信息官。新任CIO们呈现出鲜明的年轻化、复合化特征:“85后”开始登台挂帅,兼具技术与业务背景的“多面手”成为优选;选拔机制也更趋市场化。
值得一提的是,在金融行业普遍降薪的背景下,中银证券原首席科学家葛浩年薪相当可观,且逐年增长。
数据显示,2022至2024年期间,葛浩的年薪分别为123.15万元、140.94万元以及201.82万元。
尤其是在2024年,其年薪大幅增长60.88万元,一跃成为中银证券年薪最高的高管,较排名第二的原董事长宁敏高出50.22万元,较排名第三的信息管理委员会主席许峥高出67.24万元。

来源:同花顺iFinD
中银证券的数字化转型
在首席科学家年年涨薪背后,是中银证券对数字化战略的重视。正如在2020年时,中银证券回答投资者表示,公司增设首席科学家岗位,是进一步贯彻落实公司“科技赋能、转型协同”发展战略的具体举措之一。
上市当年,中银证券已经将“科技赋能”确定为战略举措,并将其作为核心竞争力,持续加大科技投入。
除了在人才方面,招揽信息科技管理委员会主席和首席科学家外,中银证券还成立了数字金融委员会,通过架构的调整来大力推进数字化、智能化转型。
在葛浩任职期间,中银证券贯彻落实“科技赋能,转型协同”的发展战略,重点围绕财富管理转型、全面风险管理、数字化办公变革“三个方向”,全力推进数字化转型。
2019年至2024年,根据年报,中银证券的信息技术投入均达到公司年营业收入的6%以上,整体投入规模保持稳定。
根据2019年报,中银证券信息技术投入1.81亿元。其中,科技人力成本投入4312万元,IT系统建设资本性投入3962万元,通讯线路投入2918万元,系统维护投入3639万元,其他IT费用(IT营业场所、日常运营、外包人力、咨询和培训费用等)3231万元。

最新2024年,中银证券信息技术投入2.13亿元。其中,科技人力成本6841.92万元,IT系统建设资本性投入6757.15万元,通讯线路费用2095.94万元,系统维护投入2743.84万元,其他IT费用2814.78万元。
然而,与2023年相比,公司信息技术总投入略有下降。除IT系统建设资本性投入与通讯线路投入小幅增长外,科技人力成本、系统维护投入等多项支出均有所减少。
从信息技术人员数量上来看,2024年中银证券信息技术人员共有156人,较2023年159人略有下降。根据上述科技人力成本计算,平均年薪从47.68万元降至43.86万元,整体薪酬呈下降趋势。
截至2025年9月,中银证券在技术赋能方面的最新表述为,“中银证券重点结合AI技术在行业的应用,为专业投顾配置AI工具,提高行业研究与数据分析效率;面向客户推出AI研报等服务,有效提高投资者搜集整理投研资讯的效率。”
不过,整体来看,在金融科技领域,中银证券尚未形成与其他券商的差异化优势。无论是在战略蓝图的描绘、真金白银的投入,还是在前沿AI应用的创新实践上,都没能构建起自身的竞争壁垒。
仅从2024年的信息技术投入来看,头部券商方面,华泰证券、国泰海通证券两家的信息技术投入规模都超过了20亿元,此外中金公司、招商证券、中信建投等8家公司投入也超过10亿元。
此外,中小券商的相关布局投资也在加速。2024年,第一创业证券、财达证券、光大证券等3家券商的信息技术投入增速均超过20%,分别同比增长23.28%、22.22%、20.92%。中银证券并无明显优势。
但结合其境内券商中唯一的国有大型商业银行股东背景,在打造差异化特色券商上,中银证券似乎慢慢寻找到了自己的方向——发力科技金融赛道。
在2024年报中,中银证券再度提出“积极践行国家创新驱动发展战略,发力科技金融赛道,寻求差异化发展”,而中银科创母基金是这一路径选择的典型代表。截至目前,中银科创母基金规模突破500亿元,在2024年新筹设的100亿元以上规模基金中,规模仅次于国家集成电路大基金和上海三大先导产业基金。
值得注意的是,在信息技术业务条线的运营过程中,中银证券还存在一定的合规隐忧。在不久前的2025年12月,中银证券App曾被强制下架,目前已恢复上架。
2025年12月17日,官方微信号“上海通信圈”发文称,上海市通管局对App违法违规收集使用个人信息等问题展开治理。经核查,2025年11月公示的一批存在侵害用户权益行为的App(SDK)中,尚有38款App(SDK)未如期按照要求落实整改,现采取下架处理。中银证券App位列其中。
彼时,针对APP被下架事件,中银证券相关负责人向21世纪经济报道记者回应称,“接到上海市通信管理局11月通报指出的问题后,我司迅速开展整改并按要求提交整改及自评估报告。针对APP在部分应用商城被下架问题,我司正积极与相关方沟通了解情况,力争尽快解决。我们充分尊重并虚心接受监管提出的意见建议,切实采取有效措施保障整改到位。”
1月5日,中银证券回应投资者表示,APP下架原因是个别页面内容表述不规范。APP已第一时间修正,已通过管理部门审查。公司APP已恢复上架。
如今,葛浩的离任,也将中银证券数字化转型的成效与挑战推向台前,为其金融科技战略蒙上了一层不确定性。
券商数字化转型浪潮之下,如何填补核心技术人才空缺、平衡投入与产出效率,同时依托银行系股东禀赋,在科技金融赛道打造差异化竞争力,将成为这家券商亟待破解的关键命题。

