21世纪经济报道记者 林典驰 深圳报道
备受市场关注的电芯交付争议,告一段落。
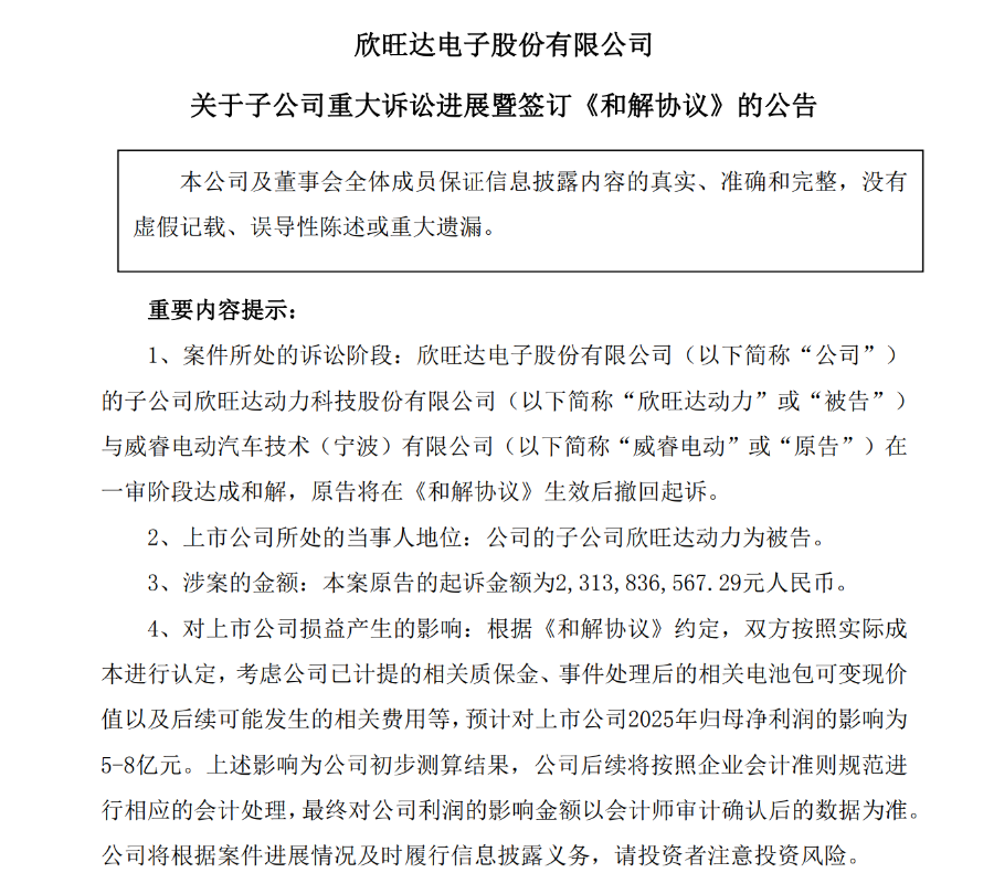
2月6日晚,欣旺达子公司欣旺达动力科技股份有限公司与威睿电动汽车技术(宁波)有限公司在一审阶段达成和解,原告将在《和解协议》生效后撤回起诉。
威睿电动为吉利系的子公司,去年底,威睿电动起诉欣旺达动力,称欣旺达动力在2021年6月至2023年12月期间向威睿电动交付的电芯存在质量问题,并索赔23.14亿元。
随着欣旺达与威睿电动宣布和解,欣旺达港股上市进程中最大风险因素近乎得以解决。

吉利与欣旺达的合作源于2021年,当年4月,欣旺达动力收到威睿动力关于PMA平台项目动力电池电芯的开发意向书,为其PMA平台项目供应动力电池电芯产品,后续吉利一度是欣旺达的大客户。此前,部分极氪001搭载着欣旺达电芯,随着极氪001的放量,有部分极氪001车主反馈,车辆存在锁电,充电速度变慢等情况。2024年底,极氪为部分用户更换了全新电池包。
根据《和解协议》约定,双方按照实际成本进行认定,考虑公司已计提的相关质保金、事件处理后的相关电池包可变现价值以及后续可能发生的相关费用等,预计对上市公司2025年归母净利润的影响为5-8亿元。
具体来看,双方事实上同意更换动力电池包相关的费用按照实际成本进行认定,事件处理后的相关电池包全部归欣旺达所有,这能为欣旺达挽回一部分损失。
对于截至2025年底,已经实际发生的成本费用金额,在扣除欣旺达已实际承担的金额后,欣旺达应向威睿电动支付的剩余金额为6.08亿元。对于此后实际发生的成本费用金额,双方按本协议约定比例分担,但公告中未提及具体比例。
值得一提的是,按照国家相关主管机构的要求,如果车厂需要对相关车辆实施召回,威睿电动和欣旺达同意积极配合车厂履行法定召回义务,积极配合采取措施,按本协议约定分担实际发生的成本费用。
根据《缺陷汽车产品召回管理条例》,汽车厂商发现产品存在缺陷时,需立即停止生产、销售,通知经销商和消费者,并实施召回。生产者未实施召回的,国务院产品质量监督部门应当依照该条例责令其召回。
但需提示的是,车企召回只能表明是为了消除隐患,不当然证明缺陷成立。
北京盈科(上海)律师事务所执业律师王帝分析认为,若质量问题源于欣旺达的电池缺陷,作为整车生产者需先行承担召回义务,并先行赔付,可同时向欣旺达追偿,弥补应供应链问题造成的各项损失。
据第一财经报道,极氪汽车已经正式向国家市场监督管理总局提交相关车辆的召回申请,涉及汽车召回数量超1万辆。
对于实际应承担的成本费用,欣旺达动力将在5年内结算完毕,2026年支付应承担金额的60%;2027年~2030年每年分别再支付10%,直至2030年全部付清。
在此之前,全球范围内也有车企与电池厂商的纠纷案,包括LG能源与通用汽车的19亿美元赔偿案、现代汽车召回案等。在后一个案件中,LG能源承担了现代汽车因动力电池起火风险召回的电动汽车成本中的70%,约9800亿韩元。
2月6日晚,欣旺达动力发表的声明中提到,此次双方签订和解协议,妥善解决业务纠纷,既最大程度保护消费者利益,又符合行业健康发展大局。
“从行业视角看,该案将进一步推动车企与供应商在合同中明确质量标准、缺陷责任划分及损失追偿机制,强化供应链质量合规管理。”王帝谈到。

