21世纪经济报道记者 闫硕
资本市场与研发领域均传来脑机接口(BCI)最新消息。
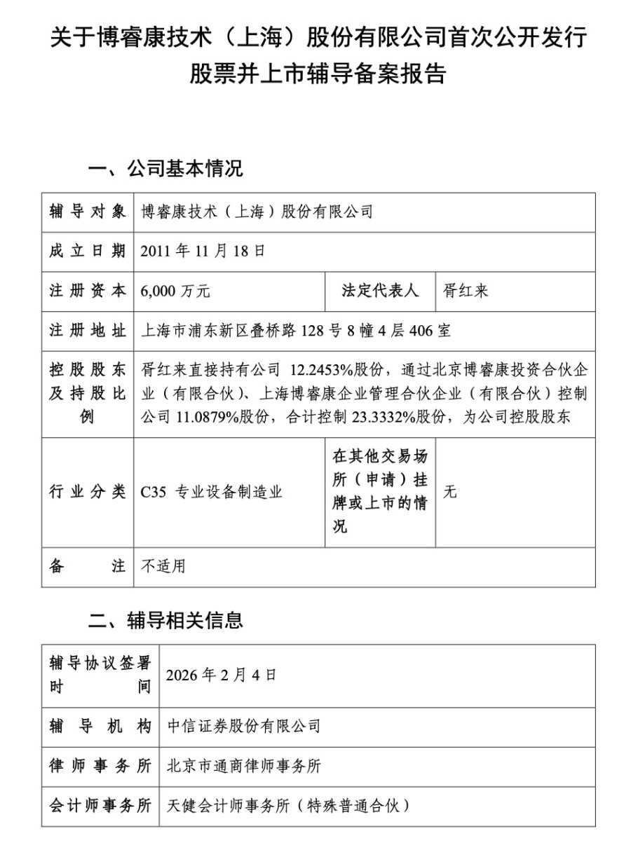
近日,中国证监会官网显示,博睿康技术(上海)股份有限公司(简称“博睿康”)正式在上海证监局完成IPO辅导备案登记,中信证券担任独家辅导机构,标志着这家“清华系”脑机接口公司正式启动科创板上市进程。
图片截自中国证监会官网辅导备案公示栏目
这也意味着,国内纯正脑机接口行业的“第一股”争夺战进入关键阶段。此前,有市场传闻称,脑机接口企业强脑科技以保密形式向港交所提交IPO申请,由中金公司与瑞银集团联合保荐。
资本市场之外,研发端也有了新动态。近日,西北工业大学常洪龙、吉博文科研团队宣布,其研发的三维锥形碳基软性大脑皮层电极阵列完成国际首次无线植入式脑机接口设备在轨离体验证,填补了该领域国际技术空白;智冉医疗创始人方英领衔的科研团队,在侵入式脑机接口领域传统柔性电极易移位、易脱出的世界性难题上有所突破。
脑机接口是一种将用户及其大脑共同纳入环路的通信与控制系统,是具有变革意义的新型人机交互技术。目前在医学领域应用较为广泛。根据植入条件,脑机接口可分为侵入式、非侵入式和半侵入式三种。博睿康聚焦半侵入式,强脑科技则聚焦非侵入式。
国泰海通指出,在脑机接口应用场景上,医疗健康是当前最确定的基本盘,已在听力障碍、震颤治疗、运动康复等领域实现产业化落地,国内多家医院开启临床布局,医保支付体系完善进一步打通落地路径。头部企业通过全链条研发、产学研合作、多场景布局构建竞争壁垒,分别在非侵入式技术应用、AI融合赋能、临床场景结合等方面形成差异化优势,伴随技术成熟与场景渗透,行业有望开启规模化增长周期。
“第一股”争夺战开启
公开信息显示,博睿康成立于2011年11月,注册资本6000万元,控股股东为胥红来,其直接持股12.25%,通过间接持股后合计控制公司23.33%股权。公司核心团队来自清华大学神经工程实验室,具备扎实的科研基础。
从业务看,博睿康主要从事脑-机接口系统相关设备的研发、生产、销售以及技术服务,为神经科学创新研究和临床神经疾病诊断、治疗与康复研究提供解决方案。截至目前,公司已累计获得17项技术专利,9个软件著作权,取得医疗器械生产许可证、医疗器械注册证和多个高新技术产品认定证书。
其核心产品包括临床诊疗、科研与教学两大系列,前者主要包括数字脑电图机、动态脑电图机等,后者包括电刺激调控、多模态采集系统等。在脑机接口应用方向方面,目前其拥有的各类无线脑电放大器可以实现运动想象、P300和SSVEP的平台搭建,同时可实现便携式BCI系统。此外,结合脑电与肌电等其他设备,还可搭建多模态的人-机交互系统。
值得一提的是,博睿康的脑机接口产品NEO备受市场关注。2023年10月,该产品在首都医科大学宣武医院完成首例植入,成为中国首例硬膜外微创植入式脑机接口临床手术。2024年8月,NEO正式进入国家药监局创新医疗器械特别审评通道,成为我国首款进入创新医疗器械特别审查程序的脑机接口产品。
在启动IPO前,博睿康已完成多轮融资,估值持续攀升。自2015年完成1200万元天使轮融资后,公司陆续吸引红杉中国、凯风创投、孚腾资本、BV百度风投、浦东资本等知名机构入局。公开信息显示,2025年3月D+轮融资后,博睿康估值已达35-40亿元。
其最近一次公开融资信息是在2025年12月。彼时,招商局中国基金公告称,其通过全资附属公司出资1500万元参与博睿康E轮融资。
在业内人士看来,博睿康冲击科创板将不仅填补A股脑机接口纯正标的空白,也将通过公开市场融资加速技术产业化进程。作为三类医疗器械企业,其上市后需持续披露临床进展、审批进度等关键信息,这将推动行业从概念炒作走向务实发展,为中国脑机接口产业建立研发、生产、临床转化的标准化体系提供重要参考。
另一方面,此前有市场消息指出“杭州六小龙”之一的强脑科技以保密形式向港交所提交IPO申请。强脑科技成立于2015年,是首家入选哈佛大学创新实验室的内地团队,团队中70%以上成员毕业于哈佛、MIT、清华、北大等院校,在非侵入式脑机接口领域深耕多年。
目前强脑科技在脑机接口领域拥有核心发明专利200余项,公司产品系列包括智能仿生、智能健康、智能教育等,为残疾人康复、孤独症等脑疾病提供解决方案,目前已有多款产品上市。
在IPO启动前,强脑科技完成了脑机接口领域全球第二大规模的融资。今年1月,其斩获20亿元资金,仅次于马斯克旗下的Neuralink,投后估值超13亿美元。本轮融资由IDG资本、华登国际领投,蓝思科技、领益智造、韦尔股份等跟投。在此前的多轮融资中,光大控股、道氏技术、中国电子等多家机构参与其中。
科研持续突破
在研发领域,近日,西北工业大学研发的三维锥形碳基软性大脑皮层电极阵列搭载“迪迩五号·中国科技城号”空间试验器进入太空,完成国际首次无线植入式脑机接口设备在轨离体验证。
该器件在极端太空环境中持续稳定采集模拟体液环境下的脑电信号,获取噪声水平、服役稳定性等核心数据,填补了该领域国际技术空白。
据团队核心成员、无人飞行器技术全国重点实验室吉博文副教授介绍,该技术未来有望应用于月球/火星基地长期驻留任务,助力建立外星环境下人体神经系统适应性评价体系。随着实验装置顺利入轨,中国植入式脑机接口技术正式开启“太空时代”。
太空专用小鼠无线植入式脑机接口微系统|图源-西北工业大学官网
与此同时,据“北京海淀”官微消息,由北京脑科学与类脑研究所资深研究员、智冉医疗创始人方英领衔的科研团队成功研制出兼具高通量信号采集与生物力学顺应性的可拉伸柔性电极,有效解决了侵入式脑机接口技术中传统柔性电极易移位、易脱出的世界难题。该成果已于2月5日发表于国际学术期刊《自然·电子学》。
从太空级植入式技术验证,到临床级侵入式电极攻关,我国脑机接口全路线研发加速突破,正与国家顶层战略同频共振。“十五五”规划建议明确将脑机接口列为六大未来产业之一,标志着脑机接口从前沿技术探索升级为国家经济增长新引擎。
华福证券分析指出,在脑机接口明确为未来产业重点方向之后,一个更值得深入讨论的问题是:脑机接口究竟是一类什么样的产业形态——其并非单一技术领域,而是兼具技术高度耦合、产业链与跨学科跨度大的超复杂系统工程。我国当前发展该产业存在明显短板,核心软硬件存在外部依赖形成的“软硬分离”问题,同时脑数据标准不统一、算力调度分散等基础设施薄弱问题,也制约了技术迭代与产业发展。我国脑机接口产业已进入底座构建期,发展的关键并非单点技术突破,而是完成系统整合的跃迁。
谈及未来医疗领域的应用拓展,健康通副总裁、首席发展官张畅此前在接受21世纪经济报道记者采访时指出三大方向:一是偏向“主动型”的应用场景,通过“写入”电信号的方式,做神经调控和相关治疗;二是借助多设备、多技术的组合搭配,实现从单一模态到多模态的融合发展;三是突破单纯功能重建和治疗的局限,开发“功能增强”类的应用。
市场层面,目前,我国脑机接口企业总量已突破200家。根据赛迪顾问的研究数据,2024年中国脑机接口市场规模为32.0亿元,增长率为18.8%;预计2028年,中国脑机接口市场规模将达到61.4亿元,2024年至2028年的年复合增长率为17.7%。
产业端的稳步发展与未来高增长预期,也同步传导至资本市场,二级市场表现同步走强。同花顺数据显示,今年以来,脑机接口概念股冲高后有所回调,截至目前涨幅约16%。其中,创新医疗、三博脑科涨幅约30%,当虹科技、爱朋医疗、美好医疗等也实现大幅增长。

