21世纪经济报道记者 高江虹
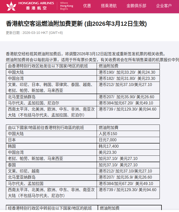
3月10日,香港航空宣布,将于本周四(3月12日)起调整客运燃油附加费,短途及长途航线均受影响,单程加价最高150港元。其中由中国香港前往中国内地的航班燃油附加费由185港元,增至190港元,前往日本航班的燃油附加费则加价50港元。
由中国香港飞往日本、韩国、菲律宾、泰国、越南、新加坡等地的航班燃油附加费,从162港元升至212港元,加价50港元;由日本飞返中国香港的费用则不变,维持在7000日元(约346港元)。
来往西南太平洋、北美洲、欧洲、中东、非洲等的长途航班升幅最高,费用由589港元增至739港元,加价150港元。
香港航空没有解释调价原因,但是近期国际油价剧烈波动,受中东战事冲击,国际油价曾一度逼近120美元。不过3月10日纽约商品交易所4月交货的轻质原油期货价格又迅速跌落,最低跌至每桶84.43美元,5月交货的伦敦布伦特原油期货价格最低跌至每桶88.05美元。
油价的波动已经冲击到不少航运企业。3月9日,地中海航运公司宣布,自3月16日起对北欧至红海航线实施紧急燃油附加费。标准集装箱收费85美元/箱,冷藏箱125美元/箱,执行期至另行通知。此举系应对近期红海地区航运风险上升及燃油成本波动。
目前国内航空公司和航运公司尚未披露燃油附加费的调整信息。但有多家外航已经在考虑加征燃油附加费,日本航空近日表示,由于成本持续上涨对公司利润构成压力,正考虑对国内航班征收燃油附加费。
据报道,美联航首席执行官斯科特·柯比近日也警告称,与中东冲突升级相关的油价上涨可能很快推高机票价格。他指出,如果这一趋势持续,燃油价格上涨可能会影响第二季度航空公司的财务业绩。而新西兰航空3月10日已经暂停了其2026财年的盈利预测,并表示由于中东紧张局势加剧,全球航空燃油市场出现前所未有的波动,公司已上调票价。
燃油价格飙升促使新西兰航空做出“初步票价调整”。该航空公司表示,如果冲突持续导致成本居高不下,可能会采取进一步的定价措施,并调整航线网络和航班时刻表。新西兰航空透露,已将国内航线单程经济舱票价上调10新西兰元,短途航线上调20新西兰元,长途航线上调90新西兰元。

