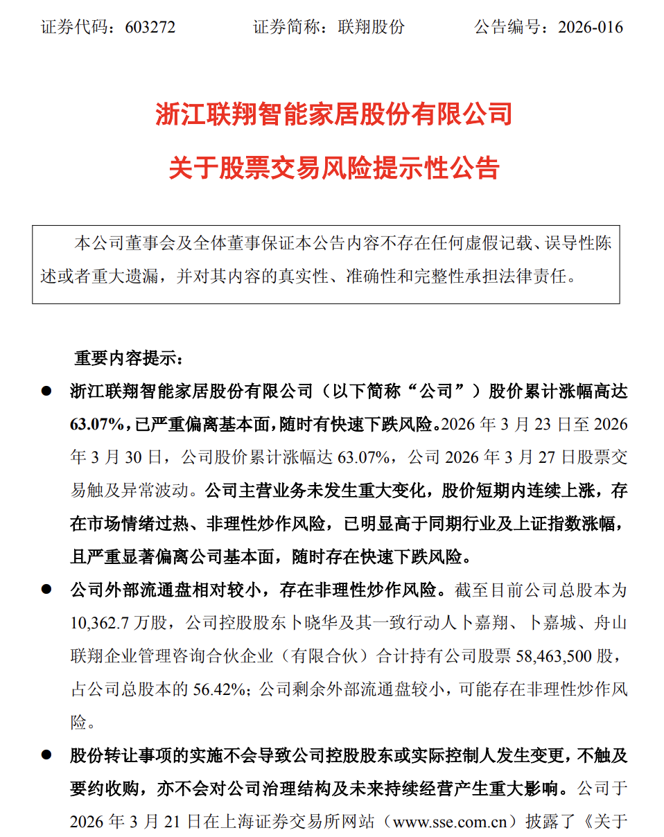
在连续三日股价涨停后,3月30日晚间,联翔股份再次发布关于股票交易风险提示性公告。此前,3月20日晚,公司披露股权转让消息,3月23日至3月30日,公司股价累计涨幅达63.07%。公司表示,公司股价已严重偏离基本面。
联翔股份在最新公告中表示,不存在市场传闻所述的被借壳或其他导致控股股东、实际控制人可能发生变更的情况。
同花顺数据显示,3月30日,联翔股份股价收报35.55元/股,创历史新高,最新市值为36.84亿元。

图片来源:同花顺
连续大涨 触发异动
3月23日至3月30日,联翔股份股价累计涨幅达63.07%。公司在公告中表示,公司股价表现“已严重偏离基本面,随时有快速下跌风险”。
3月30日,联翔股份收盘价为35.55元/股,创历史新高。公司最新市盈率为338.03倍,比其所处行业最新市盈率高出十倍,严重偏离行业合理估值水平。

图片来源:公司公告
联翔股份公司成立于2004年,是一家集设计、研发、生产、销售及运营为一体的综合性软装企业,主营刺绣、提花、精印等墙布产品以及高精密、雪尼尔、绒布等窗帘产品。
3月26日至30日,公司已多次发布股票交易异常波动公告、股票交易风险提示性公告。公告提示,截至目前公司总股本为10362.7万股,公司控股股东卜晓华及其一致行动人合计持有公司股票5846.35万股,占公司总股本的56.42%。公司剩余外部流通盘较小,存在非理性炒作风险。
控股股东拟转让部分公司股份
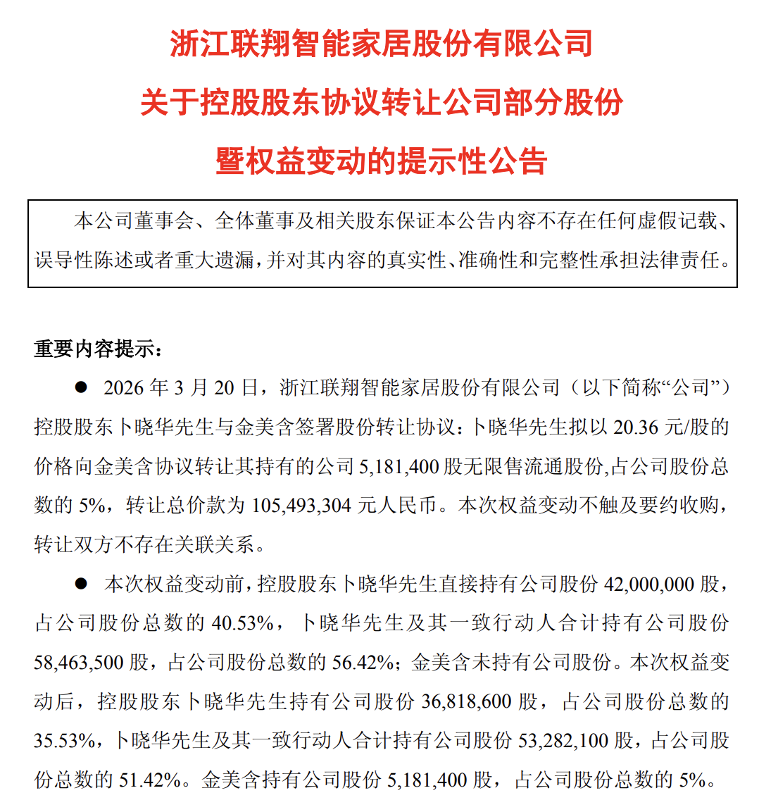
公司的股价异动,始于一份股份转让公告。
3月20日晚,联翔股份公告称,公司控股股东卜晓华与金美含签署股份转让协议,拟以20.36元/股的价格,向金美含协议转让其持有公司的5%股份,转让总价款为1.05亿元。转让价款将全部来自受让人自有资金,标的股份过户登记完成后的12个月内不得减持。

图片来源:公司公告
此后,3月23日至30日,公司股价连续上涨,6个交易日中迎来4个涨停。市场反应来自于对公司未来可能被借壳的猜测。
根据公司公告中披露的受让人金美含的通讯地址信息,核对天眼查信息可以发现,深圳一颗星空间科技有限公司法定代表人与上述受让人重名,也为金美含。

图片来源:天眼查网站

图片来源:公司公告
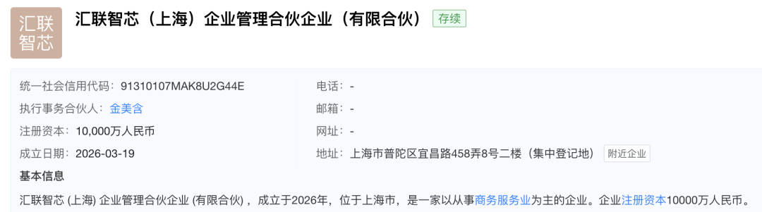
天眼查信息显示,深圳一颗星空间科技有限公司法定代表人金美含,同时是汇联智芯(上海)企业管理合伙企业的执行事务合伙人。该公司成立于2026年3月19日,金美含持股80%,汇芯二十二期股权投资(南平)合伙企业(有限合伙)持股20%。

图片来源:天眼查网站
汇芯二十二期执行事务合伙人为深圳市汇芯股权投资管理有限公司。IT桔子信息显示,汇芯投资主要投资于先进制造、人工智能等领域,曾参投舜铭存储、炎和科技、椭圆时空等企业。
中国证券报记者致电天眼查上所留的金美含电话,对于是否与汇联智芯相关联,以及获得联翔股份后的计划,对方均表示不便透露。
联翔股份在最新公告中回应市场猜测称:股份转让事项的实施不会导致公司控股股东或实际控制人发生变更,不触及要约收购,亦不会对公司治理结构及未来持续经营产生重大影响。
“公司关注到有个别投资者在相关媒体平台发表言论称,公司存在被借壳的准备或其他导致控股股东、实际控制人可能发生变更的情况,引起市场关注与讨论。”联翔股份在公告中称,经公司自查并与控股股东、实际控制人沟通核实,不存在市场传闻所述事项,除上述情况外,公司未发现对公司股票交易价格可能产生重大影响的其他媒体报道及市场传闻。
联翔股份财报显示,2025年前三季度,公司营业收入为3137.31万元,同比下降15.83%;归母净利润为126.25万元,同比下降78.26%;扣非净利润为89.31万元,同比下降82.12%。
联翔股份在关于股票交易风险提示性公告中表示,公司目前生产经营活动一切正常,主营业务未发生变化。
