3月31日晚,“人形机器人第一股”优必选披露的2025年财报显示,公司实现营业收入20.01亿元,同比增长53.3%;经调整亏损净额6.9亿元,较上年的9.15亿元有所收窄。
优必选毛利率由2024年的28.7%提升9个百分点,至2025年的37.7%,毛利额从3.74亿元增加至7.54亿元。
人形机器人业务是其业绩的主要支撑。2025年,优必选全尺寸具身智能人形机器人(非遥控非玩具,身高160cm以上)收入达8.2亿元,同比增长2203.7%;销量达1079台,同比增长35866.7%。据此估算,全尺寸具身智能人形机器人的平均售价约为76万元/台。
此外,非全尺寸非具身智能人形机器人(含遥控、预编程及玩具,身高160cm以下)销量12759台。
从结构上看,全尺寸具身智能人形机器人收入占比达41.0%,成为优必选第一大收入来源。该业务带来的毛利为4.48亿元,同比增长1568.1%;带动整体毛利达到7.5亿元,同比增长101.5%。
至于人形机器人的应用场景,优必选介绍,Walker系列工业人形机器人已批量进入汽车制造、智慧物流、3C电子制造、半导体制造及航空制造等工业场景。
研发层面,优必选维持了较高的研发强度,2025年研发投入超5亿元,占营收比例达25.4%。
其中,全尺寸具身智能人形机器人研发投入超2.7亿元,非全尺寸非具身智能人形机器人研发投入0.16亿元。
近四年,优必选累计研发投入达19亿元。公司组建了948人的研发团队,其中硕士及以上学历430人。
成果层面,在最为核心的具身大脑领域,优必选报告期内开源自研具身智能大模型Thinker,同步研发闭环反馈的视觉语言动作模型Thinker-VLA,以及面向工业具身智能人形机器人的世界模型Thinker-WM。
在硬件与感知领域,公司迭代发布第四代、第五代灵巧手,实现亚毫米级精细操作;自研类人双目视觉技术在工业场景下达到99.5%精确率,打造高视觉精度的工业机器人;首创热插拔自主换电系统,让人形机器人具备3分钟自主换电及7×24小时连续作业能力。
从最新数据来看,优必选的资金储备较为充足。截至2025年底,优必选持有货币资金49.2亿元,后续将主要投入具身智能领域。
优必选表示,将继续以具身智能人形机器人为核心战略。一方面,公司将持续投入工业人形机器人新机型研发与量产,巩固在工业制造领域的领先优势;另一方面,将发布面向商业展示、教育科研等场景的新一代机器人,并致力于建设开发者社区与开放生态平台,加速技术在多场景下的规模化落地。

今日看点
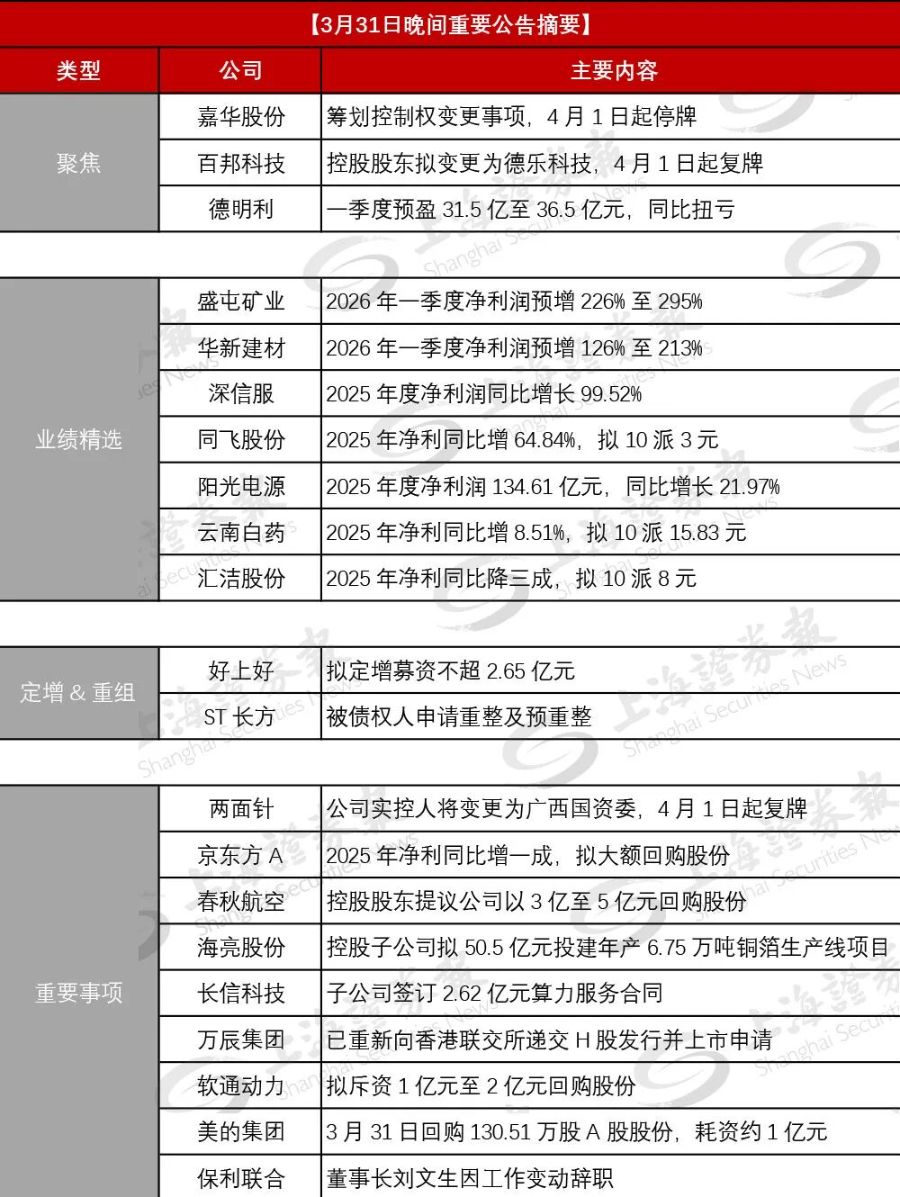
▼聚焦一:嘉华股份:筹划控制权变更事项 1日起停牌
公司近日收到实际控制人张冠玲出具的《关于筹划股份转让事宜的通知函》,获悉公司实际控制人张冠玲及公司主要股东正在筹划公司股份转让事宜,可能导致公司实际控制人发生变更。
经公司向上海证券交易所申请,公司股票自2026年4月1日(星期三)开市起停牌,预计停牌时间不超过2个交易日。
▼聚焦二:百邦科技:控股股东拟变更为德乐科技 4月1日起复牌
2026年3月27日,公司控股股东达安世纪、悦华众城与南京德乐科技集团有限公司(以下简称“德乐科技”)共同签署《股份转让协议》。该协议约定,达安世纪、悦华众城拟以协议转让的方式向德乐科技转让其持有的公司股份2601.34万股(占公司总股本的20.33%),协议转让价格为21.88元/股。上述股份转让交割完成后,公司控股股东变更为德乐科技,实际控制人变更为陈铸。
2026年3月30日,星月商业与公司签署《股份认购协议》。该协议约定,公司拟向星月商业发行不超过1765.49万股股票。截至目前,陈铸为星月商业、德乐科技的实际控制人,星月商业为德乐科技的控股股东。按照本次发行上限计算,本次发行完成后陈铸通过星月商业、德乐科技合计控制公司股份4366.83万股,控股比例为29.99%,不触及要约收购。本次发行完成后,德乐科技仍为公司控股股东,陈铸仍为公司实际控制人。
公司股票自2026年4月1日上午开市起复牌。
▼聚焦三:德明利:一季度预盈31.5亿至36.5亿元 同比扭亏
公司披露一季度业绩预告,预计2026年第一季度实现归属于上市公司股东的净利润31.5亿元—36.5亿元,上年同期亏损6908.77万元。
关于业绩变动原因,公司表示,报告期内,公司持续深耕存储主业,围绕数据中心、消费电子、工业控制等领域推出差异化、定制化存储解决方案,市场拓展持续取得突破,产品出货量加大,推动营业收入实现大幅增长。报告期内,在供应偏紧的背景下,行业景气度持续上行,存储价格持续上涨,公司依托前期充足的原材料战略储备,盈利能力持续改善,利润水平大幅提高。
业绩精选
盛屯矿业:披露业绩预告。经财务部门初步测算,公司预计2026年第一季度实现归属于上市公司股东的净利润为95,000万元到115,000万元,与上年同期(法定披露数据)相比增长226.27%至294.95%。公司表示:报告期内,公司刚果(金)铜钴项目实现铜产品产量同比增长,同时本期铜价格维持历史较高位,较上年同期上涨,本期业绩同比上升。
华新建材:披露业绩预告。经财务部门初步测算,公司预计2026年第一季度实现归属于母公司所有者的净利润为人民币5.2亿元至7.2亿元,与上年同期相比,将增加人民币2.9亿元至4.9亿元,同比增加126%至213%。公司表示:报告期内,公司业绩实现显著增长,主要得益于海外新增产能稳步释放,为销量提升提供了有力保障,带动整体经营成果持续向好。
深信服:披露年报。公司2025年实现营业收入80.43亿元,同比增长6.96%;实现归属于上市公司股东的净利润3.93亿元,同比增长99.52%;基本每股收益0.93元。公司2025年度利润分配预案为:向全体股东每10股派发现金红利1.1元(含税)。
同飞股份:披露年报。公司2025年实现营业收入28.67亿元,同比增长32.75%;实现归属于上市公司股东的净利润2.53亿元,同比增长64.84%;基本每股收益1.49元。公司2025年度利润分配预案为:向全体股东每10股派发现金红利3元(含税)。
阳光电源:披露年报。公司2025年实现营业收入891.84亿元,同比增长14.55%;实现归属于上市公司股东的净利润134.61亿元,同比增长21.97%;基本每股收益6.55元。公司2025年下半年度利润分配预案为:向全体股东每10股派发现金6.9元(含税)。
云南白药:披露年报。公司2025年实现营业收入411.87亿元,同比增长2.88%;实现归属于上市公司股东的净利润51.53亿元,同比增长8.51%;基本每股收益2.89元。公司2025年度利润分配预案为:向全体股东每10股派发现金红利15.83元(含税)。
汇洁股份:披露年报。公司2025年实现营业收入30.02亿元,同比增长1.61%;实现归属于上市公司股东的净利润5481.65万元,同比下降30.66%;基本每股收益0.13元。公司2025年度利润分配预案为:向全体股东每10股派发现金红利8元(含税)。
定增&重组
好上好:披露向特定对象发行A股股票预案。本次发行拟募集资金总额不超过2.65亿元,扣除发行费用后拟用于智能仓储物流中心项目、收购宝汇芯微49%股权项目及补充流动资金。
ST长方:2026年3月30日,公司收到债权人深圳市一匡贸易有限公司(以下简称“申请人”)发来的通知,获悉申请人以公司不能清偿到期债务且明显缺乏清偿能力,但具有重整价值为由,于2026年3月27日向深圳市中级人民法院申请对公司进行重整,并同时申请启动预重整程序。
公司表示,截至目前,公司尚未收到法院关于启动预重整程序或受理重整申请的相关法律文书,申请人的重整及预重整申请能否被法院受理、公司后续是否进入预重整或重整程序均存在不确定性。
重要事项
两面针:公司控股股东产业集团及其一致行动人柳州元宏,柳州经投2026年3月31日与广西国控资本运营集团有限责任公司(以下简称“广西国控”)签署了《股份转让协议》,产业集团拟将持有公司140,026,896股股份(占公司总股本的25.46%)、柳州元宏拟将持有公司3,013,937股股份(占公司总股本的0.55%)、柳州经投拟将持有公司10,959,167股股份(占公司总股本的1.99%)转让给广西国控,合计转让154,000,000股股份(占公司总股本的28%),转让价格7.9742元/股,转让总价1,228,026,800元。本次交易完成后,公司控股股东将由产业集团变更为广西国控,实际控制人将由柳州市人民政府国有资产监督管理委员会变更为广西壮族自治区人民政府国有资产监督管理委员会。
经公司向上海证券交易所申请,公司股票将于2026年4月1日(星期三)开市起复牌。
京东方A:公司拟以自筹资金回购公司已发行的A股股份,回购的股份将全部用于注销并减少公司注册资本。本次拟回购股份的资金规模不低于5亿元,不超过10亿元,回购价格不超过6元/股;公司拟以自筹资金回购公司已发行的境内上市外资股份(B股),回购的股份将全部用于注销并减少公司注册资本。本次拟回购股份的资金规模不低于港币5亿元,不超过港币10亿元,回购价格不高于港币4.81元/股。
另外,公司拟以自筹资金回购公司已发行的A股股份,回购的股份将全部用于实施股权激励计划。本次回购数量不超过10.5亿股,不低于6亿股,回购股份不低于公司总股本的1.62%且不超过公司总股本的2.83%,回购价格不超过6元/股。在回购价格不超过6元/股的条件下,按回购股份数量上限10.5亿股测算,预计回购资金总额最高为63亿元;按回购数量下限6亿股测算,预计回购资金总额约为36亿元。
公司同日披露年报。公司2025年实现营业收入2045.9亿元,同比增长3.13%;实现归属于上市公司股东的净利润58.57亿元,同比增长10.03%;基本每股收益0.16元。公司2025年度利润分配预案为:向全体股东每10股派发现金红利0.56元(含税)。
软通动力:公司拟使用自有资金和/或自筹资金以集中竞价交易方式回购公司部分社会公众股份,用于员工持股计划或股权激励计划。本次回购资金总额不低于1亿元,不超过2亿元,回购价格不超过68.57元/股。
美的集团:公司于2026年3月31日通过回购专用证券账户,首次以集中竞价方式回购公司A股股份,回购股份数量为130.51万股,占公司目前总股本的0.0172%,最高成交价为77.19元/股,最低成交价为76.20元/股,支付总金额约1亿元(不含交易费用)。
公司于3月30日晚披露,拟以集中竞价交易方式回购公司部分已在境内发行的A股股票,用于实施股权激励计划及/或员工持股计划,回购金额为不超过130亿元且不低于65亿元。
宁德时代:2026年3月31日,公司接到控股股东厦门瑞庭投资有限公司通知,其与上海交通大学教育发展基金会签订《上海交通大学“曾毓群教育基金”捐赠协议书》,拟向基金会无偿捐赠其持有的宁德时代500万股A股无限售流通股,占公司总股本的0.11%。前述捐赠股份产生的全部收益及所得资金将全部注入“曾毓群教育发展基金”,用于支持上海交通大学教育事业发展。
海亮股份:公司控股子公司甘肃海亮拟在浙江省诸暨市投资建设年产6.75万吨铜箔生产线项目。本次投资项目拟由甘肃海亮投资设立全资子公司浙江海亮新能源材料有限公司作为实施主体,分三期进行建设,全部投产后将形成约6.75万吨/年电解铜箔生产能力。该项目总投资额预计为50.5亿元,其中固定资产投资额预计38.5亿元。
长信科技:公司于近日收到公司子公司芜湖长信智算科技有限公司与联通(青海)绿电智算科技有限公司签订的《算力服务合同》,合同含税金额为2.62亿元,合同服务期五年。
公司表示,公司算力业务尚处于业务拓展初期,该合同对公司当前生产经营、财务状况及整体业务布局不构成重大影响。合同约定含税总金额2.62亿元为五年服务期合计金额,收入将在五年内分期确认,对当期经营业绩影响较小。公司主营业务仍为触控显示相关业务,整体经营基本面未发生变化。
万辰集团:公司已于2026年3月30日向香港联交所重新递交了发行境外上市股份(H股)并在香港联交所主板挂牌上市的申请,并于同日在香港联交所网站刊登了本次发行上市的申请资料。
保利联合:公司于近日收到公司董事长刘文生提交的辞职报告。因工作变动,刘文生申请辞去公司第七届董事会董事长、董事、董事会战略决策委员会召集人及公司法定代表人职务。辞职后,其不再担任公司其他职务。根据相关规定,刘文生的辞职不会导致董事会成员低于法定人数,不会影响董事会的正常运作,其辞职报告自送达公司之日起生效。截至公告日,刘文生未持有公司股份。
集智股份:公司控股子公司杭州谛听智能科技有限公司于2026年3月30日收到一笔584.25万元的政府补助,占公司2024年度经审计归属于上市公司股东净利润的30.59%,补助形式为现金。
英力特:根据公司年度经营计划安排,2026年4月2日至2026年4月15日对1#自备热电机组进行检修,检修时间14天。公司将按照制定的检修方案进行检修,确保安全、按期完成检修任务。此次停车检修将增加网上采购电量。
春秋航空:公司于2026年3月31日收到公司控股股东上海春秋国际旅行社(集团)有限公司(以下简称“春秋国旅”)发来的《关于提议春秋航空股份有限公司回购股份的函》,春秋国旅提议公司以集中竞价交易方式回购公司发行的部分人民币普通股(A股)股票,回购股份的资金总额为不低于30,000万元(含),不超过50,000万元(含)。
国新能源:公司及下属公司山西华新液化天然气集团有限公司于近日分别收到与收益相关的政府补助15,095.00万元、2,475.00万元,合计17,570.00万元,本次政府补助系省级迎峰度冬保障供气专项资金,占公司2024年度经审计归属于上市公司股东净利润的51.72%。
菲林格尔:公司及子公司于2026年1月1日至3月31日期间累计收到政府补助金额为4,827,322.95元(未经审计),占公司最近一期经审计净利润的12.9394%。
爱科科技:公司于近日收到中国证券监督管理委员会出具的《关于同意杭州爱科科技股份有限公司向不特定对象发行可转换公司债券注册的批复》,同意公司向不特定对象发行可转换公司债券的注册申请。
西力科技:国家电网于近期在国家电网有限公司电子商务平台发布了“国家电网有限公司2026年营销项目计量设备专项公开招标采购”中标公告,公司为A级单相智能电能表、B级三相智能电能表以及C级三相智能电表中标人之一,中标总金额为6,641.67万元(含税)。
停复牌
复牌:百邦科技(300736)、两面针(600249)。
停牌:嘉华股份(603182)。
(备注:数据截至31日21:30,后续公告内容请下载上证报APP在快讯栏目查看;或在微信首页菜单“上证财讯”中查看。)

