21世纪经济报道记者 闫硕 实习生宋采薇
时隔五个月,第二批全国中药饮片集采迎来新进展。
近日,全国中药饮片联盟采购办公室发布《全国中药饮片采购联盟集中采购文件(征求意见稿)》,拟采购41个品种,每个品种分为选货、统货2个规格等级。本轮集采遵循“稳临床、保质量、反内卷、防围标”原则,由山东医保局牵头推进。
中药饮片是指用中药材制成的固态制剂,是中医药领域的重要剂型之一。随着药品集中带量采购改革不断深化,越来越多的化药、生物药、中成药纳入集采范围,有效减轻群众用药负担。而中药饮片因标准不统一、质量参差、价格波动大等特性,集采推进难度较高。
2023年,山东牵头15个联盟地区完成21种中药饮片集采,为实施全国中药饮片联采工作积累了经验。2024年5月,山东省医保局牵头将中药饮片采购联盟首次扩大到全国;首批全国中药饮片集采纳入45个饮片品种,于2025年4月逐步落地,多数省份将于今年5月底结束。
2025年11月,第二批中药饮片集采主要规则和拟采购品种清单公开征求意见,此后相关公开信息较少。直至近日,第二版征求意见稿正式发布,集采流程再度推进。
有业内人士分析,以往地方及全国中药饮片集采,从征求意见到落地执行通常历时5个月,本次周期拉长,是国家结合行业现状作出的主动调控,旨在完善追溯体系,更严格把控饮片质量与供应保障。
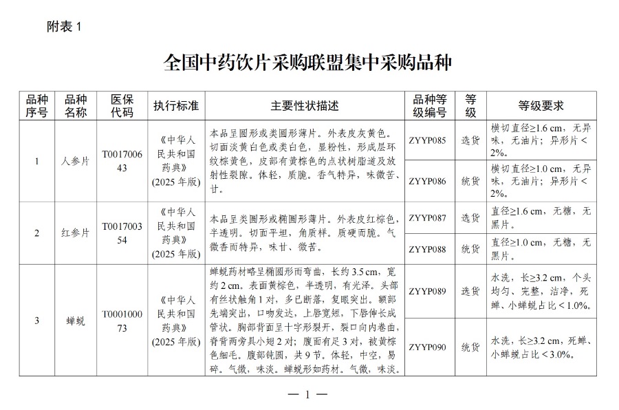
纳入41个品种
近年来,中药饮片市场规模持续扩大。中商产业研究院研报显示,2024年中国中药饮片市场规模达到3038亿元,较上年增长8.97%。预计2025年中国中药饮片市场规模将达到3249亿元。
但部分产品存在价格虚高等问题。因此,开展中药饮片集中带量采购,成为回应群众看病贵诉求、治理药价虚高的重要举措。在国家医保局指导下,山东省医保局牵头于2024年开展全国联盟采购,将45个饮片品种纳入采购范围,并进一步细分为统货、选货两个质量等级,最终585家企业的12069个产品中选。
此次依旧将每个品种分为统货、选货两个等级,力求满足大部分医疗机构临床用药需求。前者为没有经过质量分级统装的药材,后者为经过筛选挑拣、等次分明的药材,选货的价格通常高于统货。
本轮拟纳入41个品种,与首轮征求意见时相一致。21世纪经济报道记者梳理发现,本次包括黄连片、板蓝根、醋延胡索等多种常用药,为医疗机构基础用药,用量稳定、供应成熟,保障集采基本盘;人参片、红参片、天麻、重楼等高价滋补饮片,挤压流通环节溢价,压缩价格水分;此外,莲子、芡实、玫瑰花、玉竹等品种纳入,覆盖养生消费市场,顺应中药多元化应用趋势,扩大集采民生覆盖面。
部分饮片品种市场体量可观。根据《2025年中药饮片与中成药细分品类市场年报》数据,2025年全国板蓝根行业市场规模为48.6亿元,预计2026年将达52.1亿元;欧赛斯数据显示,醋延胡索、酒黄精等饮片品种市场规模已超亿元,2024年分别为7.3亿元、6.8亿元。
根据本次集采规则,拟中选药品并非直接以报价高低决定,而是延续此前方案,经过综合评审、竞价报价两个环节。
综合评审指标中,GAP基地相关指标计分占比12%。截至4月11日,多家企业的生产基地符合新版GAP要求或通过延伸检查,这是企业获得加分的重要依据。其中,天津天士力之骄药业有7家生产企业或供应商通过检查,覆盖红参、五味子两个品种;保和堂(亳州)制药有3家通过检查,覆盖半夏、地黄、山药三个品种;河南张仲景中药材、湖北益生药业、祁一堂药业等多家企业均有2家通过检查。
在价格机制上,规则要求首轮报价不得高于最高有效申报价,二轮报价不得高于测算出的二轮报价最高值及本企业首轮报价;拟中选条件之一,是第二轮报价降幅达到15%及以上。与此同时,文件还把以低于成本价格恶意申报、扰乱市场秩序,以及相互串通申报、协商报价等情形列为违规行为。
优质优价、保质保供
今年两会期间,全国人大代表、中国工程院院士张伯礼提出进一步完善中药饮片集采政策的建议,引发行业广泛关注。
在他看来,中药饮片集采的落地执行在降低药品价格、减轻群众负担等方面取得显著成效,但在实际执行中,也暴露出一些问题,包括中药饮片具有特殊性,存在断供风险;全产业链追溯体系尚未完全打通,监管闭环难度大;将价格作为主要决定性因素,影响政策落实等。
官方公告显示,2025年已有多家企业因质量、供应问题被取消集采中选资格。去年8月,浙江一方制药因质量存在风险被列入“违规名单”,暂停参与联盟地区集采申报资格至 2027年2月;9月,3家企业因无法满足全部有协议采购量的医疗机构需求被列入“违规名单”,被暂停申报资格一年半;11月,9家企业的产品在接受抽检时不符合规定,相关品种中选资格被取消。
针对上述问题,张伯礼建议进一步完善中药饮片集采政策,开展阶段性政策评估;重构符合饮片特点的采购规则,强化“质量优先”;建立供应保障与动态调整机制,引入“保险+储备”模式。
本轮集采规则明确要求,申报企业需在2025年4月1日以来不存在不符合药品生产质量管理规范(GMP)要求或被暂停生产、责令停止生产的情形;企业在采购周期内应满足其填报供应区域医药机构约定采购量2倍以内的中选药品采购需求,凸显联采对保障药品质量、稳定供货的重视。
值得一提的是,中药饮片信息化追溯体系的建设可以让种植、加工、流通、使用全过程变得透明可查,是提升中药质量、保障患者安全的重要手段。目前,关于中药饮片追溯码的编码方案已完成意见征求,后续将推动饮片管理更加规范化、精细化。
今年1月,中药饮片的医保编码也迎来“身份升级”。在保留“中药饮片识别码、标准分类码、功效分类码、中药饮片名称码”4大核心要素基础上,新增“道地药材标识码”和“中药饮片企业码”两个关键码段,填补“是否道地、谁来生产”的信息空白,大幅提升透明度,为中医药规范化、标准化发展打下坚实的数据基础。
此外,工业和信息化部等八部门年初印发的《中药工业高质量发展实施方案(2026—2030年)》,提出顺应集中带量采购趋势,构建统一规范的中药饮片市场,推动形成优质优价、保质保供饮片市场格局。
过去,部分企业或许可以靠区域渠道或低价策略维持市场份额,但在新规则下,没有可控的药材基地,没有可穿透的追溯体系,没有经得起核验的产地信息,将很难在集采中实现突破。
换言之,谁能在这套新规则下胜出,看的将不只是报价,而是谁更能证明自己值得被采购体系长期信任。
