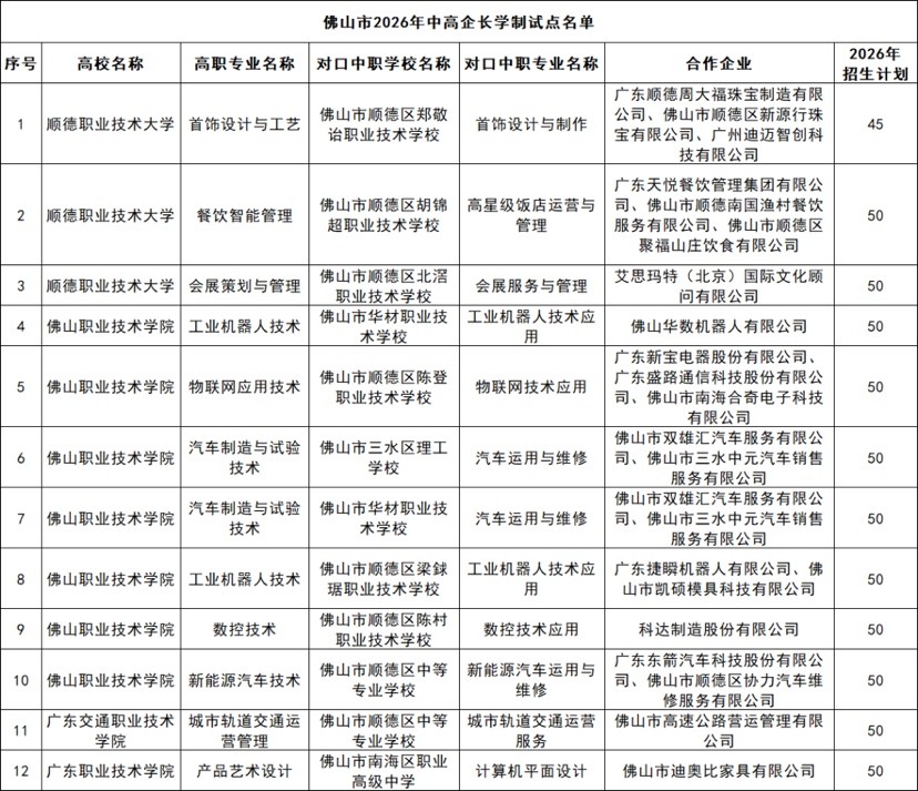
4月15日,记者从佛山市招生办获悉,2026年,佛山正式开展中高企协同长学制人才培养试点。经省教育厅批复同意,佛山10所中职学校携手4所高等院校、20家企业共同开设12个中高企长学制培养专业。2026年总招生计划为595人,将安排在中考第三批次第一层次面向全市应届初中生招生。
此次试点的专业涵盖装备制造、交通运输、电子信息、文旅服务、创意设计等方向,紧密贴合佛山制造业与服务业协同发展需求。

“中高企长学制”是由中职、高职、企业共同参与实施的五年一体化贯通培养模式。三方根据企业人才需求和岗位能力要求,深度参与试点专业的育人各环节,共同研制一体化人才培养方案、专业教学标准和课程体系,畅通技能学习和就业通道,使所培养的学生具备更强的岗位适应能力和就业竞争力。
