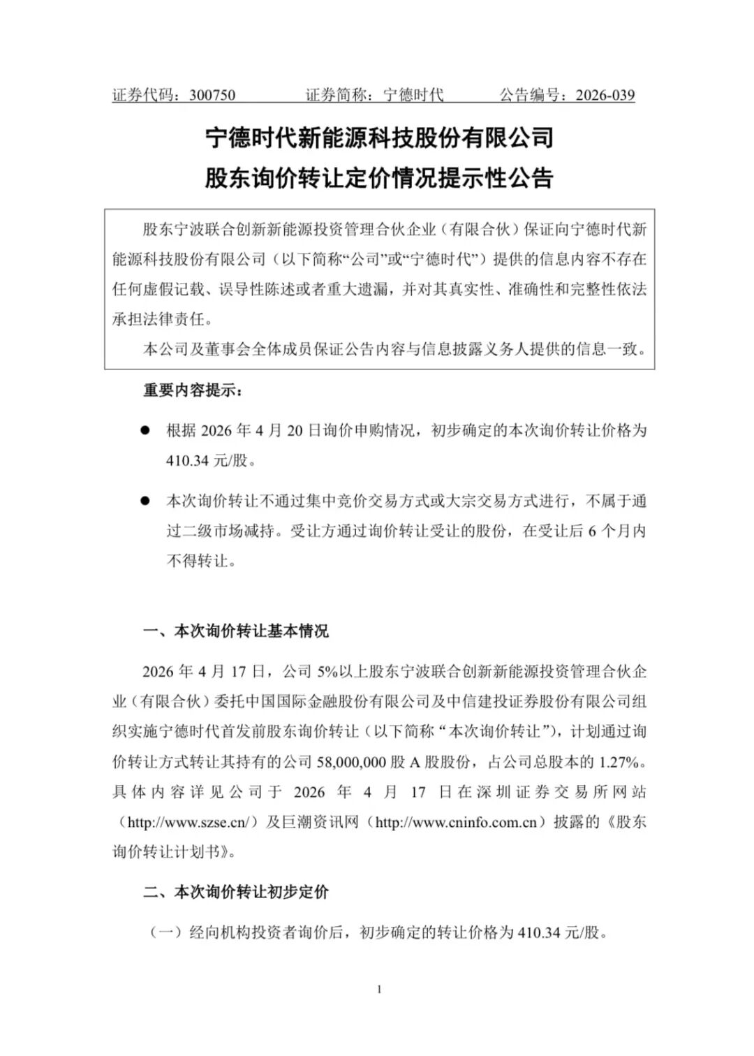
4月20日晚,宁德时代公告称,公司5%以上股东宁波联合创新新能源投资管理合伙企业(有限合伙)(简称“宁波联合创新”)计划通过询价转让方式转让其持有的5800万股公司股份,占总股本的1.27%。经向机构投资者询价,初步确定本次询价转让价格为410.34元/股。参与报价及申购的机构投资者共50名,有效认购倍数为2.1倍,拟转让股份已获全额认购,初步确定受让方为30名。

本次询价转让不通过集中竞价或大宗交易方式进行,受让方在受让后6个月内不得转让。此次转让不涉及公司控制权变更,不会影响公司治理结构和持续经营。最终结果以中国结算深圳分公司办理结果为准。宁德时代4月20日A股收盘价432.50元/股,本次询价转让价格较之折价5.1%。
4月20日晚,宁德时代有关人士对上海证券报记者表示,未来,随着全球能源转型的持续推进,动力电池与储能市场需求持续爆发,宁德时代的长期成长路径清晰,短期的股东减持操作,丝毫不会动摇其全球新能源龙头的核心地位。
截至2026年一季度末,宁波联合创新直接持有宁德时代A股股份约2.84亿股,占公司总股本(含A股及H股)比例6.23%,为宁德时代的第四大股东。其中,大约1.58亿股为首发前股份,1.26亿股为公司实施2022年年度权益分派以资本公积转增股本所得。
4月17日晚,宁德时代曾发布公告称,持股6.23%的股东宁波联合创新拟通过询价转让方式出让5800万股,占总股本的1.27%。原因为自身资金需求。
天眼查App显示,宁波联合创新成立于2015年8月20日,出资额超过1亿元,经营范围包括新能源产业的投资管理、投资咨询等。裴振华为该公司的受益所有人,持股比例为79.9075%。
裴振华是锂电材料企业天华新能的董事长和实控人之一,天华新能成立于1997年,2014年在深圳证券交易所上市,主业包括新能源锂电池材料、防静电超净技术、医疗器械三大领域。宁德时代是天华新能的第二大股东,持股比例为13.54%。宁德时代与天华新能曾有过多次合作。2018年,两家公司共同出资成立了宜宾市天宜锂业科创有限公司,注册资本7亿元,天华新能与宁德时代分别持股75%和25%。
4月2日,天华新能递表港交所,寻求A+H双重上市,由华泰国际、招银国际担任保荐人。天华新能此前在互动平台表示,公司研发的富锂锰基等正极材料已经完成研发试样并送多家固态电池客户评测,在客户体系中能够发挥出较高的比容量和较好的稳定性。其中,部分客户已通过评测实现销售。
作者:俞立严

