21世纪经济报道记者 刘婧汐
据央视新闻,2026年4月17日至19日期间,欧洲知名婴幼儿食品品牌喜宝(Hipp)在奥地利、捷克和斯洛伐克多国启动产品召回,起因是收到投毒勒索邮件后,发现数罐婴儿辅食疑似被鼠药污染。
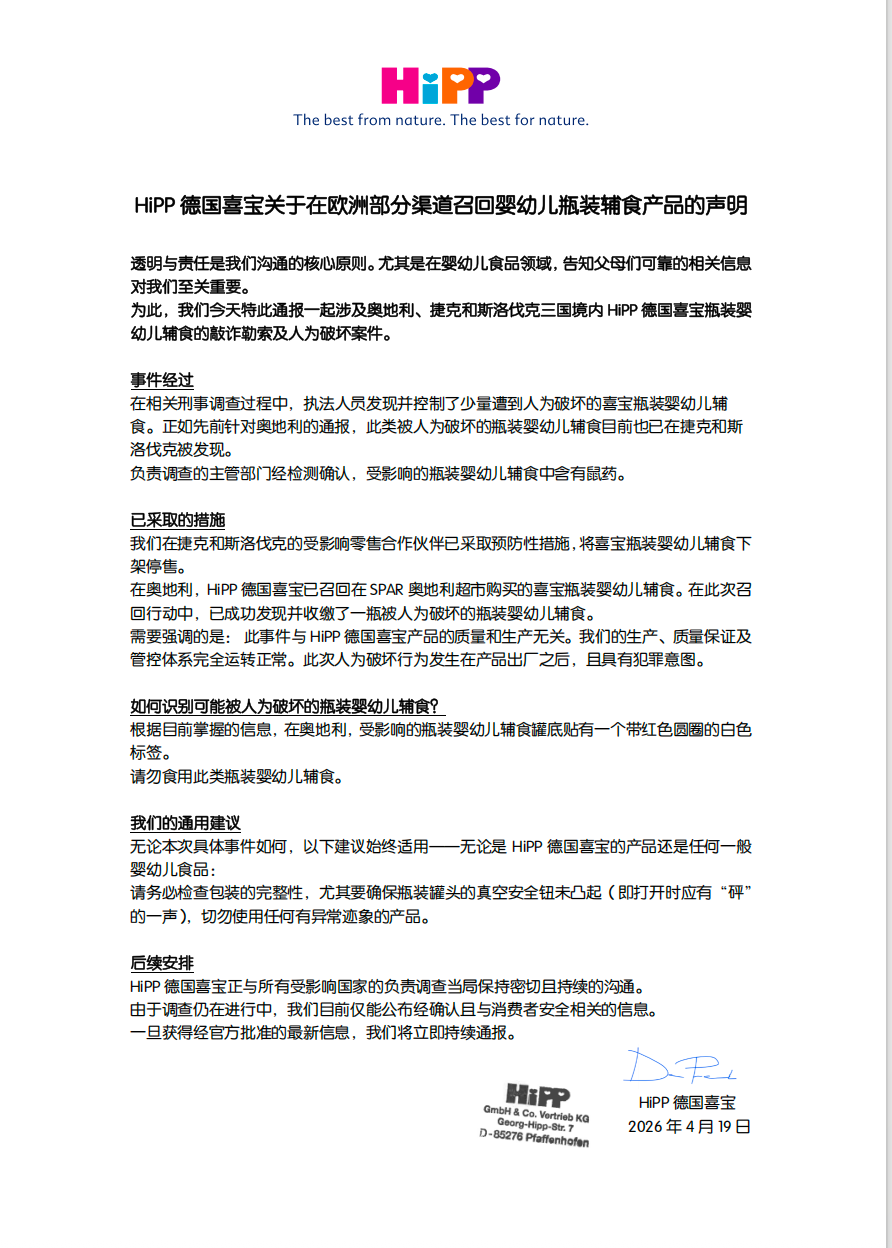
4月19日,HiPP德国喜宝发布《关于在欧洲部分渠道召回婴幼儿瓶装辅食产品的声明》,涉及近期发生的奥地利、捷克和斯洛伐克三国境内HiPP德国喜宝瓶装婴幼儿辅食的敲诈勒索及人为破坏案件。
根据《声明》,在相关刑事调查过程中,执法人员发现并控制了少量遭到人为破坏的喜宝瓶装婴幼儿辅食,负责调查的主管部门经检测确认,受影响的瓶装婴幼儿辅食中含有鼠药。
针对此事,喜宝中国区相关负责人向21世纪经济报道记者表示:关于近期奥地利喜宝瓶装辅食事件,该事件为奥地利,捷克等当地超市内发生的人为恶意投毒,属刑事案件,目前警方正在调查,非产品质量问题,且仅限于极少量的瓶装辅食泥。中国市场正规渠道销售的喜宝全系产品均不在涉事范围,安全可放心食用。

