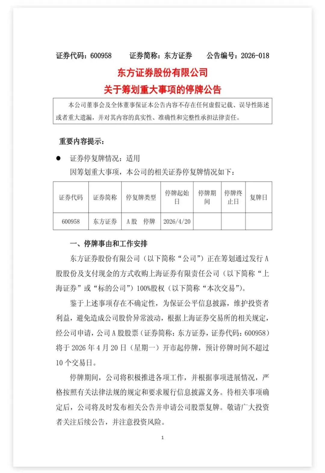
4月19日下午,东方证券A股发布筹划重大事项的停牌公告称,公司正在筹划通过发行A股股份及支付现金方式收购上海证券100%股权事宜,东方证券A股股票将于4月20日开市起停牌,预计停牌时间不超过10个交易日。




责编:林根
排版:刘珺宇
校对:陶谦
4月19日下午,东方证券A股发布筹划重大事项的停牌公告称,公司正在筹划通过发行A股股份及支付现金方式收购上海证券100%股权事宜,东方证券A股股票将于4月20日开市起停牌,预计停牌时间不超过10个交易日。




责编:林根
排版:刘珺宇
校对:陶谦
扫描二维码下载
21财经APP
扫描二维码关注
微信公众号
扫描二维码关注
微博
扫描二维码关注
抖音
扫描二维码关注
BiliBili
扫描二维码关注
今日头条
扫描二维码关注
百家号
扫描二维码关注
快手