21世纪经济报道记者雷椰 李德尚玉 北京报道
国家级“双碳”考核指标体系重磅发布,“1+N”政策体系迎来关键落地抓手。4月23日,中共中央办公厅 国务院办公厅印发《碳达峰碳中和综合评价考核办法》(以下简称《办法》)。
《办法》明确由国家发展改革委、生态环境部、国家能源局等多部门联合组建考核部门,构建多维度、全覆盖的考核监管机制。其中,最值得关注的是,评价考核结果为“不合格”的各省(自治区、直辖市)党委和政府将面临有关部门问责。评价考核结果作为省(自治区、直辖市)党委和政府领导班子和有关领导干部综合考核评价、选拔任用、监督管理的重要参考。
“这是近二十年出台的最强的碳排放管理举措。”多位业内人士认为,《办法》是“1+N”双碳政策体系的关键落地抓手。为实现碳达峰碳中和目标,中国构建了全球最系统完备的碳减排政策体系——碳达峰碳中和“1+N”政策体系,明确时间表、路线图、施工图。在“1+N”政策体系基础上,《办法》的出台,将“双碳”工作纳入地方发展核心考核体系,与地方政绩考核“深度挂钩”,为地方完成“双碳”指标提供了清晰的“指挥棒”。

与地方政绩挂钩
《办法》明确,自2026年度起对各省(自治区、直辖市)党委和政府落实碳达峰碳中和目标任务,加快经济社会发展全面绿色转型进展情况的评价考核。
随着世界百年变局加速演进,全球气候治理进入新的关键时期。中国将碳达峰碳中和作为国家战略,广泛深入开展碳达峰行动,加快经济社会发展全面绿色转型。我国已经构建起碳达峰碳中和“1+N”(“1”是中国实现碳达峰碳中和的指导思想和顶层设计,“N”是重点行业、领域和各地区碳达峰碳中和实施方案。)政策体系。
国家发展改革委有关负责人就《办法》答记者问时表示,党的二十届四中全会明确提出全面实施碳排放总量和强度双控制度,“十五五”规划纲要对这项工作作出系统部署。
《办法》作为碳排放双控制度体系的关键制度,正式将碳排放双控要求纳入党内法规体系,将有力督促地方党委和政府坚决扛起碳达峰碳中和责任、抓好工作落实,确保如期实现“双碳”目标。与此同时,开展评价考核也将进一步发挥碳达峰碳中和的战略牵引作用,加快推动能源转型和产业升级,加紧经济社会发展全面绿色转型,降低全社会对化石能源的依赖。
随着考核刚性约束的全面确立,其对地方治理影响迅速成为关注的焦点。上海金融与发展实验室主任曾刚向21世纪经济报道记者表示,《办法》标志着我国“双碳”考核正式进入刚性约束阶段。其与“1+N”政策体系一脉相承、深度衔接,作为“N”体系中的关键制度支撑,承接顶层设计要求,细化目标任务,层层压实地方责任,确保“双碳”战略落地见效。考核对象明确为各省(自治区、直辖市)党委和政府,全面落实“党政同责、一岗双责”的工作要求。
构建“5+9”综合评价考核制度体系
“十五五”是实现碳达峰目标的攻坚期、决胜期。按照党中央、国务院决策部署,不仅要如期实现2030年前碳达峰,还要实现“煤炭和石油消费达峰”“到2030年碳排放强度比2005年降低65%以上”“2030年非化石能源消费占比达到25%”等目标。
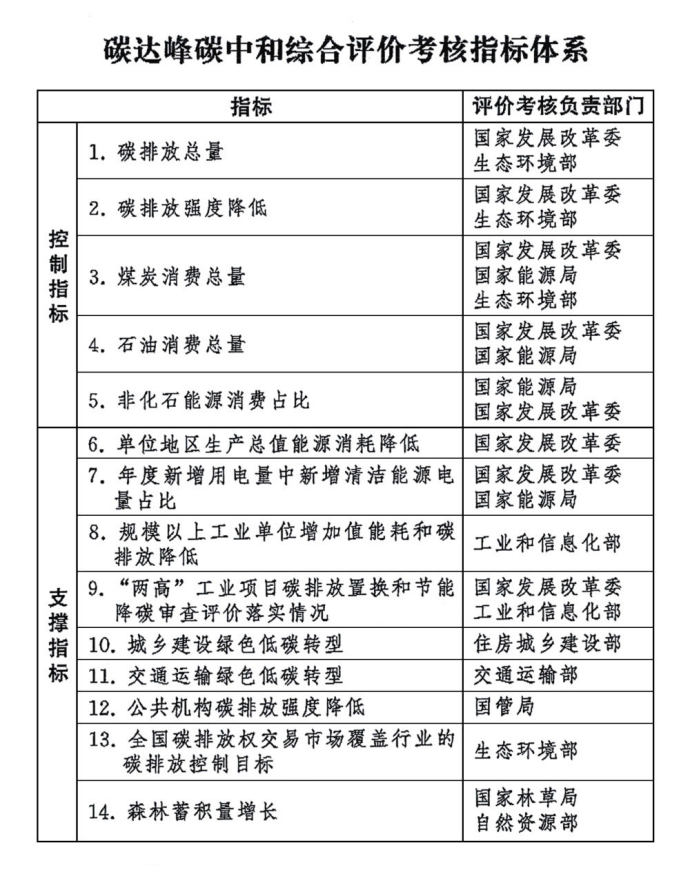
《办法》设置了包括5项控制指标和9项支撑指标的指标体系。控制指标为碳排放总量、碳排放强度降低、煤炭消费总量、石油消费总量、非化石能源消费占比。支撑指标包括节能、工业、城乡建设、交通运输、公共机构、碳排放权交易等领域具有代表性且对碳达峰碳中和具有支撑作用的指标。

图源: 国家发展改革委官微
“碳达峰需满足GDP的碳强度年下降率高于GDP年增长率、单位能耗碳强度年下降率高于能源消费年增长率两大条件。”在“绿水青山·美丽中国行”系列生态文化传播活动(锦州站)上,清华大学能源环境经济研究所助理所长、清华大学生态文明中心副主任周剑表示,中国提出2030年GDP的碳强度比2005年下降65%以上新NDC目标。2030年非化石能源占一次能源消费比重达25%左右,可使能源总需求的增长量基本依靠增加非化石能源供应满足,从而实现碳达峰。
目标体系的确立,为地方层面的分解落实提供了基本遵循。那么,“十五五”时期地方考核将如何承接这一总体目标?中国环境科学学会气候投融资专委会常委、广东南方碳捕集与封存中心秘书长梁希向21世纪经济报道记者表示,“十五五”地方碳考核会以碳排放强度降低为核心目标,同时考核地方碳排放总量。实际上,给各省碳排放总量控制指标也会根据碳强度目标测算。煤炭消费、石油消费和非化石能源占比会是能源结构转型的辅助性的控制指标,三者与碳排放双控指标形成协同约束。
“我认为,支撑性指标有两个主要作用,一是引导五个控制性指标的完成;二是调动各部门的力量来推进工作。”梁希认为,最值得关注的是“两高”工业项目碳排放置换和节能降碳审查评价的指标。从去年9月1日开始,国家发展改革委修订印发《固定资产投资项目节能审查和碳排放评价办法》,“能评”中纳入了“碳评”(项目碳排放评价),在本次考核办法中把能否做好“碳评”工作纳入到对地方党政考核的指标。“碳排放置换”是“碳评”基础上提出的新概念,意味着新上“两高”项目必须找到减少碳排放的置换源作为前提条件,地方政府需要从发展的角度统筹协调碳置换这项工作。
“不合格”面临约谈风险
结果评定方面,《办法》采用各项指标按照是否完成年度目标评定为达标或不达标,并根据各项指标的达标情况确定评价考核结果:控制指标和支撑指标全部达标的地区评定为“优秀”,1项及以上控制指标不达标或3项及以上支撑指标不达标的地区评定为“不合格”,其余为“合格”。
《办法》明确,根据评价考核结果对有关省级地区进行约谈、通报提醒、通报表扬。其中,评价考核结果为“不合格”的省级地区党委和政府应限期整改,逾期整改不到位的视情由中央组织部、国家发展改革委会同有关部门进行约谈;评价考核结果为“合格”但部分指标不达标的,由有关指标评价考核负责部门进行通报提醒;评价考核结果为“优秀”或者单项指标表现突出的,由国家发展改革委会同有关部门进行通报表扬和宣传推广。
清晰的分档评定与问责机制,标志着碳考核真正进入刚性约束阶段。但在政策落地过程中,如何兼顾各地转型差异、实现公正转型,是考验制度设计科学性的关键命题。梁希表示,地方碳考核最难是如何考虑各地方转型需求的差异和给能源和产业带来的贡献,也需要考虑地方发展水平实现公正转型。过去,能耗双控会有一些单列项目,但没有碳考核。结合《办法》来看,地方碳考核实际上是比较严格的,控制性指标之间有相互关联性,全部控制性指标完成可能意味着最终碳强度目标的超额完成。
“各项指标相互叠加,对地方碳排放管控形成极强约束,也是近二十年来出台力度最大的碳排放管理举措。” 梁希表示。资源禀赋、发展阶段等都是制定碳考核指标的关键因素。《办法》的出台需要地方政府改变过去发展思路,对碳排放进行精细化管理,充分考虑碳排放带来的边际经济和社会效益,下决心进行转型,充分挖掘减排潜力和掌握不同减排潜力的技术可行性和减排成本。
考核的刚性压力也将从政府端向产业端传导,重塑企业的竞争逻辑和发展路径。低碳智慧建筑产业技术创新战略联盟秘书长、清华同衡规划设计研究院节能所副所长李晋秋向21世纪经济报道记者表示,企业需提前布局成本管控、技术升级、绿色转型三大战略:建立全生命周期碳成本核算,优化能耗管理;加大低碳技术研发与应用,淘汰 “两高” 产能;参与碳交易、绿色认证,构建绿色供应链。考核与“两高”管控将大幅抬高行业准入门槛,倒逼行业洗牌,低碳能力强、技术先进的企业占据优势,高耗能、低效率企业逐步出清。这将重塑行业竞争格局,推动产业向绿色化、高端化转型,让低碳成为企业核心竞争力与行业发展标配。
