
开市客中国大陆首店(图片来源:界面图库)
界面新闻记者 | 李烨
界面新闻编辑 | 牙韩翔
荒诞的真假“开市客”闹剧还在持续。
近期,界面新闻报道了“北京开市客”与“开市客中国”之间的争议,前者指的是开市客北京国际商业发展有限公司(下称“北京开市客”),其宣称为开市客在华新总部;后者指的是开市客(中国)投资有限公司(下称“开市客中国”),即现在已经开店运营、为人所熟知的开市客。
开市客中国已发表声明,表示与北京开市客无关;而北京开市客也对外表示,自己与大众熟知的注册于内华达州的开市客不是一家。
延续这条线索,界面新闻继续追踪,一位名叫“皮省川”的人士出现在视野里。
按照北京开市客所言,其股东为“开市客国际批发公司”,注册于纽约州,英文公司名“COSTCO WHOLESALE INTERNATIONAL,INC”。北京开市客称,“开市客国际批发公司”准备了15亿美元投资。
但在纽约州的公司注册信息里,界面新闻看到,“COSTCO WHOLESALE INTERNATIONAL,INC“公司注册于2026年3月26日,登记联络人是“SHENGCHUAN PI”,没有登记公司CEO或任何高管的名字。

按照此公司登记的地址,界面新闻在美国房产网站及谷歌地图上看到,这里是一处面积约117平米的普通民宅,售价约70万美元,有记录的最后一次交易在1979年,同时今年3月份,有房产公司将其挂出后迅速又下架。

美国房产网关于该地址的截图

谷歌地图关于该地址的信息
此外,北京开市客公众号所留电话显示,该实名登记手机号为某省川所有,与上述拼音高度相似。
界面新闻随后通过该电话与自称是北京开市客品牌负责人取得联系,对方确认,皮省川确曾就职COSTCO WHOLESALE INTERNATIONAL,INC(开市客国际批发公司),是授权文件的签署人,但目前已不再担任任何职务。
然而,后续记者再次拨打此电话,接电人声音与前者高度相似,但自称身份却变成“新闻发言人”。
在这次交谈中,该人士又表示,COSTCO WHOLESALE INTERNATIONAL,INC(开市客国际批发公司)的董事长是开市客创始人之子,公司实际办公地址在“曼哈顿穆利科广场”——界面新闻通过公开地图搜索,未能找到他所述地址究竟是何处。
该自称新闻发言人的人士对界面新闻再次提起商标授权,“我们授权的商标是开市客的商标,但我们在中国不会用这个商标,我们有自己的版权商标。”他说。此人指的是现在北京开市客公众号里的那个标志,与目前开市客中国所使用的商标不同。

北京开市客微信公众号使用的标志

开市客中国所使用的商标
但曾与皮省川有过接触的人士却对界面新闻表示,事情没有那么简单。
重庆从事地产招商的任齐告诉界面新闻,2025年曾有自称开市客的人员联系他,表示正为开市客进入重庆市场选址。该人员后来多次来探访场地,并向任齐出示了区域调研商业报告、营业执照、大宗商品购买等文件。
但此人提供的文件上,“开市客COSTCO”与“开客COCTCO”商标混用。
“我们问他到底开的是什么,和开市客的关系是什么,他说他要开的是开客仓储超市,里面80%的商品来自开市客,20%为国内商品,其他凭据再也提供不了了。”任齐说。
此人员给到任齐的名片自称叫“皮省川”,为“开市客商业零售(重庆)有限公司”常务副总裁。此外,提供的营业执照为“开市客商业零售(重庆)有限公司”,法人胡爱发。
界面新闻向任齐提供了与上述自称北京开市客“品牌负责人”与“新闻发言人”的对话录音,而任齐对比了自己此前与皮省川的通话录音,他认为这些录音的声源高度相似。

印着皮省川名字的名片
任齐经历的事不是巧合。
公开信息显示,多方媒体曾在去年12月份报道“开市客西南首店即将落地重庆”的消息,消息来源正是“开市客商业零售(重庆)有限公司”的账号。
据当时报道称,重庆开市客投资方有英国汇丰银行、英国渣打银行旗下的汇丰渣打集团(深圳)有限公司、以及华润水泥控股旗下的全资子公司中国顺益港集团。
随后在今年4月,据《成都日报》报道称,有微信公众号“开市客商业重庆西南分公司”发布推文,表示“美国开市客国际批发公司(COSTCO WHOLESALE INTERNATIONAL, INC.)”将在成都投资建设西南首家仓储会员店。
但这些消息已经先后被辟谣。
渣打银行官网先后发表声明,表示与汇丰渣打集团(深圳)有限公司及其股东无任何关联。
《成都日报》也在4月发布官方澄清内容,明确“开市客商业重庆西南分公司”公众号发布的 “成都将开 Costco 开市客西南首店” 为不实内容,该账号为注册不满一月的新账号,与开市客官方无任何关联。
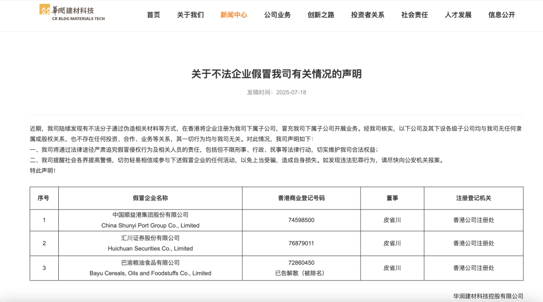
华润建材科技控股有限公司也在官网发布声明,与“中国顺益港集团股份有限公司”等公司无关。

天眼查APP显示,汇丰渣打集团(深圳)有限公司在今年3月更名为“好事多商业零售投资(深圳)有限公司”,曾是皮省川担任法人的“汇丰渣打港群集团(深圳)有限公司”股东。而“中国顺益港集团股份有限公司”为香港注册公司,登记的董事也为皮省川。
更早之前,2019年曾传言的“香港财合流通有限责任公司”以“‘Costco一带一路’泛中国区Costco商品总代理”的身份,将在重庆开设两家Costco旗舰店一事,随后也被开市客中国否认,称与香港财合没有关系
其余公司从工商信息上看不出与皮省川的关系,但有几个人名反复出现。
例如曾发布要在成都开店的“开市客商业重庆西南分公司”,账号登记背后负责公司为“开市客商业(广东)股份有限公司重庆西南分公司”,高管分别为农文东、胡爱发,该公司已于今年3月更名,目前显示名字是91440100MAK4NYAD50,即公司统一社会信用代码。
这家公司的股东为“开客产业投资(深圳)有限公司”,法人同样为农文东。而上述更名为“好事多商业零售投资(深圳)有限公司”的汇丰渣打,如今法人为胡爱发。目前尚不清楚这些人与皮省川的关系。
事实上,皮省川名下可查到的注册的公司不止这些——这些公司的业务覆盖金融投资、贸易、食品等行业,层层嵌套。
而这一操作从皮省川过往诉讼案例可以看出。
界面新闻在中国裁判文书网上看到,2021年皮省川、张蓝允、张正琼、杨洪英一行人曾与四川一贸易公司发生买卖纠纷。
贸易公司称,自己与这些人所代表的重庆中金食品集团有限公司、港群食品(中国)有限公司、港群百货超市有限公司等曾签署经销协议,约定代理其粮油产品,但在垫付完货款及超市陈列费后,这些合作方多次未及时交货、断货,余下的货款也未偿还。
法院裁决结果显示,上述公司之间存在财务混同及人员混同,且法定代表人和高管高度重叠,多位被告身份证为同一地址,应为家庭企业,企业财产与私人财产混同,多家公司之间存在法定代表人交叉、股权关联及高管一致。
合作中途,皮省川还曾要求贸易公司将款项打入他的个人账户。
该贸易公司称,决定合作前,这些公司向他出示了罗温·艾金森、张学友、成龙、古天乐和刘德华等明星的《肖像使用授权书》、公司资产证明、古天乐慈善基金有限公司的捐款收据、以及中央电视台的广告播出证明等文件。
而对皮省川“亲友团”的背景,一份裁判文书也有透露:张蓝允为皮省川的妻子,曾为重庆市碧桂园凤城酒店员工。2018年皮省川担任她的委托诉讼代理人,与该酒店打起了经济补偿官司。
如今两个“开市客”闹剧背后,同样嵌套着层层关联的公司。从一张商标授权书,到一栋纽约的居民住宅,再到曾经屡次“官宣”的开市客开店信息,为大众熟知的开市客用了6年在中国大陆开了7家店,而皮省川用更短的时间注册了更多公司。
更为戏剧性的是,4月24日晚,北京开市客称要起诉开市客中国。而就在这之前的几天,北京开市客的微博上,还发出了一份真假不明、来自开市客中国庆祝其开业的贺信。
(根据采访对象要求,“任齐”为化名)
