南方财经全媒体集团投资快报 记者 萧峰
2026年4月25日晚间,喜临门健康睡眠科技股份有限公司(喜临门,证券代码:603008)连续发布两份重要公告:公司因内部控制被出具否定意见、存在控股股东资金占用及违规担保情形,将于4月27日停牌一天,4月28日起被实施其他风险警示,股票简称正式变为ST喜临门。与此同时,公司因信息披露违法违规,正处于证监会立案调查阶段,多重风险集中引爆。

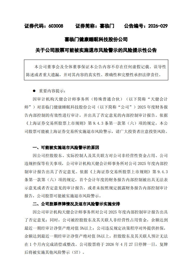
公告显示,天健会计师事务所对喜临门2025年度内部控制有效性进行审计后,出具了否定意见的内部控制审计报告。触发内控否定的核心原因,是公司存在控股股东、实际控制人及其关联方非经营性资金占用,以及违反规定程序对外提供担保两大严重问题,两项余额均超过最近一期经审计净资产绝对值的5%,且控股股东及关联方预计无法在一个月内完成清偿或整改,内控重大缺陷已坐实。
根据上海证券交易所上市规则,公司股票将于4月27日停牌,复牌后直接被实施其他风险警示。公司同时警示,若下一个会计年度内部控制再次被出具否定意见或无法表示意见,股票将进一步被实施退市风险警示,风险等级继续升级。
公开资料显示,公司已于2026年4月1日收到证监会立案告知书,因涉嫌控股股东资金占用等事项导致信息披露违法违规被正式立案调查,目前调查工作仍在推进中,尚未形成结论性意见。公司明确提醒,若后续被行政处罚,并触及重大违法强制退市情形,股票将面临直接退市风险。
针对当前危机,喜临门表示将全面开展内控自查与整改,完善公司治理结构,强化资金管理、对外担保、关联交易等关键环节管控,严格防范资金占用和违规担保再次发生,并承诺每月披露一次整改进展与风险提示。公司称目前生产经营一切正常,但治理失守、合规失效的问题已全面暴露。
长期代理证券虚假陈述索赔案件的炜衡金融315团队邓律师表示,作为国内睡眠行业头部企业,喜临门此次因资金占用、违规担保、内控失效被ST,不仅对公司品牌信誉造成冲击,也将直接影响资本市场信用、融资环境与投资者信心。能否快速追回被占用资金、解除违规担保、切实修复内控有效性,将成为公司能否尽快摆脱风险警示、回归正常发展轨道的关键。
邓律师分析认为,针对喜临门及实控人此次被立案,此次证监会对喜临门作出立案调查决定,意味着公司涉嫌信息披露违法违规的行为已被监管部门正式介入调查,
根据《最高人民法院关于审理证券市场虚假陈述侵权民事赔偿案件的若干规定》及喜临门风险事项披露时间线,律师初步认定本次喜临门案的索赔区间为:2026年3月27日前买入喜临门股票,且在2026年3月27日及之后卖出或继续持有该股票产生亏损的投资者,可初步具备索赔资格(索赔区间及条件最终以人民法院生效判决认定为准)。股民朋友可联系投资快报股票维权咨询渠道(wx:tz315-wh)。报社将组织专业团队为广大投资者提供一站式咨询服务支持。
