21世纪经济报道记者 丁艳 上海报道 为规范上海市养老机构的分级照护服务,明确基本服务项目内容,根据上海市民政局工作部署,10月12日,上海市养老服务发展中心给各养老机构下发《养老机构基本服务项目清单指引》文件(以下简称“《指引》”)。
从《指引》总体说明来看,首先上海市养老机构老年人入院照护等级分为正常、轻度、中度、重度四个等级,每位老年人入住养老机构均需通过评估确定照护等级;其次,每个照护等级都有相对应的基本服务项目,同一等级的服务项目可因老年人的个体差异适当增减。
同时,高一等级基本服务项目的难易程度、工作量及服务风险均为低一等级的提升;每个基本服务项目及服务要求应符合《养老机构服务和设施要求》(DB31/T685-2019)的规定,并应与现行行业相关标准保持一致。
而除基本服务项目外,养老机构可与老年人及其家属在合同中约定提供其他服务项目,但不得强制提供。
从基本服务项目来看,《指引》指出,上海市养老机构老年人入院照护等级“正常”“轻度”“中度”“重度”,分别对应“上海市老年人能力分级评估”(上海市养老服务行业协会2020版)中的“正常”“轻度”“中度I级和中度II级”“重度I级和重度II级”。
同时,部分养老机构未使用“上海市老年人能力分级评估”(上海市养老服务行业协会2020版),而采用其他标准作为老年人入院评估标准确定入院照护等级的,应参考《养老机构基本服务项目清单指引》制定本机构基本服务项目清单。
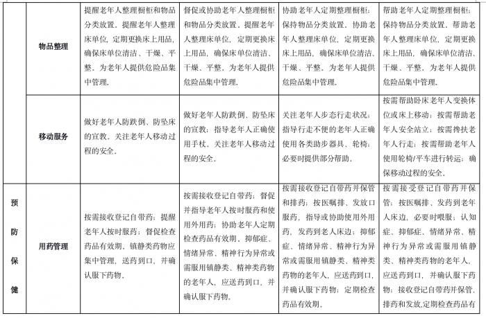
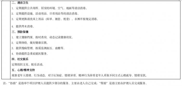
《指引》提及,对不同照护等级的老年人,养老机构提供相应的基本服务项目。其中,基础服务项目是养老机构为每位入住老年人所提供的最基础服务,适用于所有照护等级。
据今年9月13日上海市社会养老服务体系建设领导小组发布的《上海市养老服务发展“十四五”规划》指出,上海养老服务发展仍还存在一些瓶颈问题,主要表现在养老服务供给总量增长与结构性矛盾并存,优质养老机构“一床难求”与部分养老机构床位空置现象并存,面向失能失智老年人的照护床位相对稀缺,社区养老服务设施的布局均衡性有待优化。
同时,养老服务设施运营的专业性有待进一步提升,持续运营的财力保障机制有待完善;社会力量参与的活力尚未充分激发,从事养老服务的社会组织和企业在数量、专业水平、项目执行能力等方面与行业发展的需求还存在差距,营商环境需要进一步优化。
此外,上海养老服务发展还存在一些短板问题,包括养老护理员队伍建设、行业监管、郊区农村养老服务水平、老年人养老服务支付能力等,还需要聚焦突破。








粤公网安备 44010402000579号