南方财经全媒集团投资快报记者 张厚培
“刚追进去就收到退市公告,彻底懵了!”1 月 23 日晚间,*ST 长药(300391)的退市公告让不少追高投资者陷入绝望。
南方财经全媒集团投资快报记者注意到,这家早已被多重退市风险 “包围” 的公司,在连续 4 个“20CM”涨停、累计涨幅飙至109.09% 后,突然收到深交所《事先告知书》,拟终止其股票上市交易,一场短暂而疯狂的炒作闹剧正式落幕。

退市公告突袭:财务造假触发终止上市
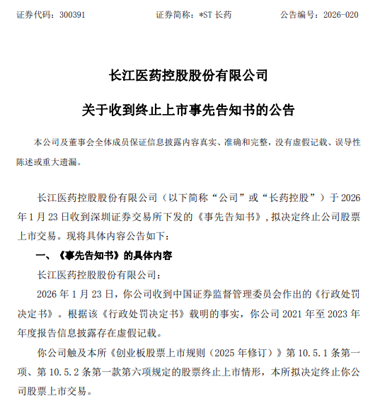
1 月 23 日晚间,*ST 长药的公告打破了市场的狂热。公告显示,公司当日收到中国证监会《行政处罚决定书》,确认 2021 年至 2023 年年度报告存在虚假记载,这一行为直接触及深交所《创业板股票上市规则》第 10.5.1 条第一项(重大违法类退市)、第 10.5.2 条第一款第六项(信息披露违规)的终止上市情形。深交所明确告知,公司股票将自 1 月 26 日开市起停牌,后续将依法作出终止上市的正式决定。
对于熟悉退市规则的投资者而言,这一结果并不意外。早在 1 月 18 日,*ST 长药就已明确提示 “交易类、财务类、重大违法类” 三重退市风险:截至 1 月 16 日,公司股价已连续 12 个交易日低于 1 元,市值连续 6 个交易日不足 3 亿元,触及交易类退市红线;2021-2023 年财务造假已被证监会立案调查,重大违法退市风险高悬;叠加多年业绩亏损、大额负债逾期等问题,财务类退市条件也已满足。三重 “退市警报” 同时拉响,公司基本面早已岌岌可危。
诡异行情:风险预警下的 4 天翻倍暴涨
然而,监管预警与基本面恶化并未阻止资金的非理性炒作。时间线回溯至 1 月 19 日,彼时 * ST 长药刚经历 18.52% 的重挫,收盘价跌至 0.43 元,创阶段性新低。当日晚间,公司再次发布公告,除重申三重退市风险外,还披露了涉诉仲裁、大额负债逾期、账户冻结、子公司欠税等多重经营危机,几乎将 “风险爆表” 的现状公之于众。
令人费解的是,市场却选择 “无视风险”。1 月 20 日,*ST 长药突然逆势拉出 “20CM” 涨停,收盘价 0.53元;当晚公司发布第十一次风险提示公告,明确“股票可能被终止上市”,但狂热的资金并未止步 ——1 月 21 日至 23 日,公司股价连续三个交易日封住“20CM” 涨停,4 天内从 0.44元飙升至 0.92 元,累计涨幅高达 109.09%,成为 A 股市场同期最 “妖” 的股票。
东方财富证券数据还原了这场炒作的资金博弈:4 个涨停期间,该股累计换手率高达 59.21%,意味着超半数流通筹码完成换手。资金流向更暴露了炒作本质:大单净流出 908.5 万元,中单净流入 230.7 万元,小单净流入 677.9 万元。显然,在股价快速拉升的过程中,持有大额筹码的主力资金正在悄然撤退,而追涨的中小散户成为接盘方,上演了一场 “击鼓传花” 的最后游戏。
退市风险早已明确,炒作背后是侥幸心理
事实上,*ST 长药的退市风险并非突如其来。早在 2026 年 1 月 9 日起,公司股价就进入 “1 元以下” 区间,触发交易类退市的 “面值退市” 条款;截至 1 月 16 日,股价连续 12 个交易日低于 1 元,市值不足 1.9 亿元,距离 3 亿元的市值退市红线相去甚远。与此同时,证监会对其 2021-2023 年财务造假的调查已进入尾声,重大违法退市的确定性极高。
在连续发布 11 次风险提示公告的背景下,为何仍有资金铤而走险?业内人士分析,一方面是部分游资利用 “退市前最后炒作” 的心理,短期拉抬股价吸引散户追高,从而完成筹码派发;另一方面,部分散户对退市规则认知不足,抱有 “重组翻盘”“监管豁免” 的侥幸心理,盲目跟风入场。
值得注意的是,创业板退市规则早已明确,一旦触及重大违法退市情形,几乎不存在 “翻盘” 可能。*ST 长药的财务造假跨度长达 3 年,涉及年度报告虚假记载,属于典型的重大信息披露违规,符合 “重大违法强制退市” 的核心条件,深交所的终止上市决定具有明确的规则依据。
市场警示:远离退市风险股,理性投资是底线
*ST 长药的案例再次给 A 股市场敲响警钟:脱离基本面的炒作终究是 “空中楼阁”,退市风险股的短期暴涨往往暗藏 “杀猪盘” 陷阱。对于投资者而言,需警惕三类风险信号:一是股价连续低于 1 元、市值不足 3 亿元的交易类退市预警;二是财务造假、业绩持续巨亏的财务类退市风险;三是被证监会立案调查、涉嫌重大违法的合规风险。
监管层也多次强调,要严厉打击退市风险股的炒作行为,保护中小投资者合法权益。对于存在重大违法违规、经营危机的公司,投资者应坚决远离,切勿被短期股价波动诱惑,盲目追高可能面临 “股价暴跌 + 退市清零” 的双重损失。
截至 1 月 23 日收盘,*ST 长药报 0.92元,总市值 3.22亿元,但这一市值已无实际意义。随着 1 月 26 日起停牌,公司股票将进入退市整理期,届时股价大概率迎来大幅回调,追高散户的损失或将难以挽回。这场 4 天翻倍的疯狂炒作,最终以退市落幕,也为所有投资者上了一堂深刻的风险教育课:理性投资、敬畏规则才是长久之道。

