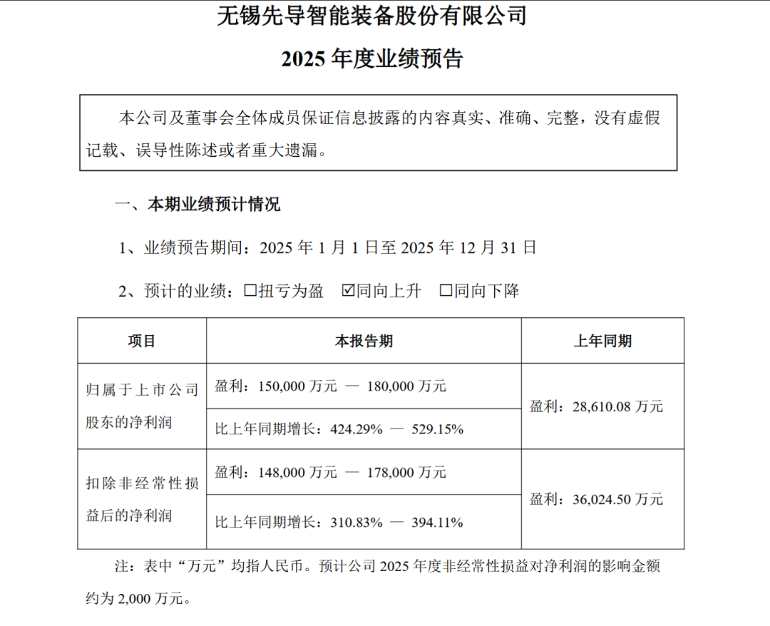
1月25日晚,A股锂电设备龙头先导智能(300450.SZ)发布2025年度业绩预告,预计归属于上市公司股东的净利润为15亿元—18亿元,比上年同期增长424.29%—529.15%。

据公司公告,2025年全球动力电池市场持续回暖,储能领域需求强劲增长,行业整体需求持续复苏。随着国内头部电池企业开工率提升、扩产节奏有序加快,公司订单规模同比快速回升,订单交付与项目验收节奏同步提速,推动了公司经营业绩的筑底回升与快速增长,整体盈利能力明显提升。
2026年开年,全球锂电设备龙头无锡先导智能装备股份有限公司赴港上市申请已获中国证监会备案批准。继2015年登陆深交所创业板后,公司即将成为A股与港股两地上市的“A+H”企业。

截至1月23日收盘,先导智能A股市值近1000亿元,公司股价自2025年8月底开始上升,近半年时间暴涨超140%。

(声明:文章内容仅供参考,不构成投资建议。投资者据此操作,风险自担。)
出品丨21快讯工作室

