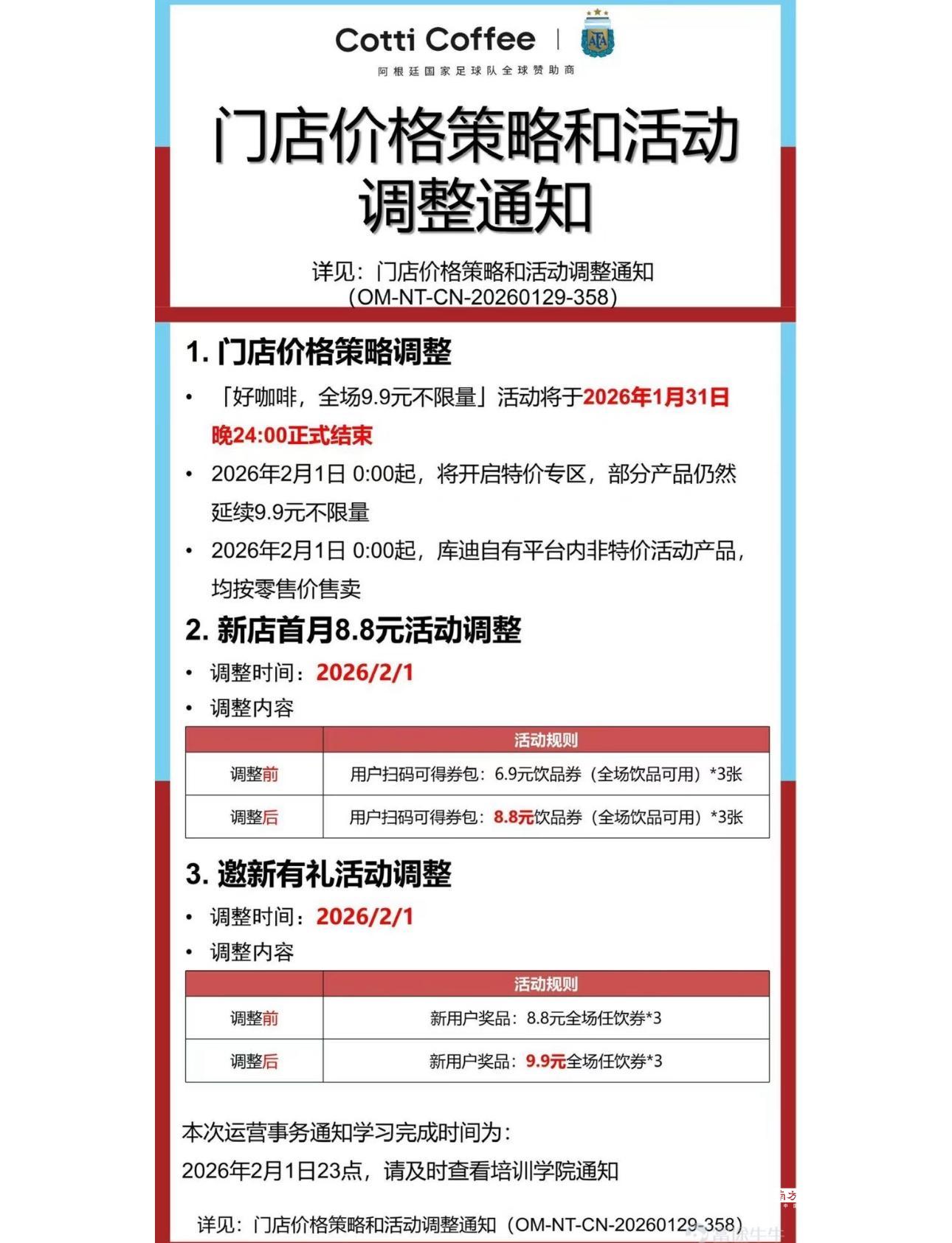
1月30日,有网友在社交平台上晒图称,库迪咖啡发布了门店价格策略和活动调整通知,库迪的“全场9.9元不限量”活动将在1月31日晚24:00正式结束。2月1日起,库迪将开启特价专区,部分产品仍将延续9.9元不限量,而其所有平台内非特价活动产品,均按零售价售卖。
此外,根据该通知,库迪新店首月8.8元活动也自2月1日起开始调整,调整前用户扫码可以获得3张6.9元饮品券,调整后则可通过扫码获得3张8.8元的饮品券。

一名库迪加盟店店长向南都湾财社记者确认,1月29日,库迪总部确实向加盟商发布了调价通知。该店长亦向记者提供了相关的内部系统截图。记者查询了解到,1月30日,库迪多家门店仍有全场9.9元活动。

1月30日,库迪相关负责人向南都湾财社记者确认,库迪确实要缩小9.9元活动的覆盖范围。库迪相关负责人告诉南都湾财社记者,部分产品延续特价9.9元不限量,全线产品持续参与外卖平台各类补贴活动。不过对于促销活动调整原因,该负责人则未透露。
目前尚不能确定库迪9.9元活动覆盖的饮品占比,而根据点餐小程序,库迪饮品的零售价在10.5元-15.9元之间,这也意味着,调整后,其饮品的整体价格将有明显上调。

这场9.9元的促销活动是库迪率先在行业里推出的,咖啡赛道在其搅动下也掀起了价格竞争。2023年2月,库迪发起了所有产品9.9元的促销活动。在这之后,库迪多次延续该促销活动。2024年5月及7月,库迪首席策略官李颖波在接受采访时多次表示,库迪在资金层面已经为9.9元促销活动做好延续3年的准备,9.9元的策略“至少要持续三年”。2024年6月,南都湾财社记者也曾从库迪相关负责人确认,库迪9.9元活动预期三年,也可能会更久,要看市场培育情况。而2025年2月,库迪还对外透露,从2024年5月开始,截至2025年2月,库迪已经实现正向现金流,即盈利。
在库迪于2023年2月发起9.9元促销活动之后,同年4月,瑞幸也宣布每周推出9.9元的咖啡单品,参与活动的门店有上千家。2023年8月,瑞幸还称,9.9元感恩回馈活动将常态化进行下去,活动将至少持续两年。两个品牌的价格战很快蔓延到整个现制饮品领域,Tims天好咖啡、奈雪、沪上阿姨等都曾不同程度地加入战场。不过2024年2月,瑞幸就调整了9.9元活动的覆盖范围,参与活动的饮品明显减少。在其调整背后,则是彼时瑞幸的营业利润率环比出现明显下跌,在调整活动范围后,2024年第三季度和第四季度,其营业利润率有所改善。目前,以广州的门店为例,瑞幸也仅有不到10款饮品参与9.9元的促销活动。
除了缩减9.9元活动的覆盖范围外,库迪并未达成自己预定的开店目标。库迪于2022年10月在福建福州开出首家门店,其背后的团队为瑞幸创始人陆正耀和其多年的老搭档瑞幸前CEO钱治亚。创立以来,通过联营模式,库迪扩张迅猛。根据库迪官方资料,截至2025年12月22日,库迪全国门店超过1.8万家。然而,按照库迪原本的计划,其目标是在2025年底将门店数增至5万家。
采写:记者 詹丹晴 实习生 王燕

