21世纪资管研究院研究员赵阳 实习生张嘉仪 近期,一方面,是佳兆业、华润置地和中国恒大开始转让旗下子公司股权。比如佳兆业转让广州卓佳地产全部股权,由平安信托接盘;华润置地拟出让成都公司51%股权;中国恒大出售16.62亿股恒腾网络股份,总代价约21.3亿港元。另一方面,半个月时间来,阳光城努力减缓债务违约风险,一笔此前延期到11月17日兑付的美元债再获展期。
监管层面,11月以来,保利发展、招商蛇口等房企启动在银行间市场注册发行债务融资工具,引发市场关注。据克而瑞数据统计,近期发债计划已经达到300亿元。此外今年镇江当地推出百亿平准基金,对镇江发行的债券进行定向支持等措施。


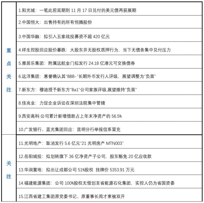
重点关注:
1.阳光城:一笔此前延期到11月17日兑付的美元债再获展期
据21世纪经济报道,随着阳光城集团股份有限公司近期最后一只即将到期美元债展期方案获大多数投资人通过,阳光城债务交叉违约风险解除。阳光城此前11月回售的一笔美元债(XS2056435246)因技术性原因交换要约延长至11月17日出结果。21世纪经济报道记者独家获悉,经过密切沟通与争取,11月18日,这笔美元债展期方案终于获得超过85%投资人支持展期结果已定。当日晚间,阳光城发布公告称,相关美元债券将于11月23日在香港联交所申请复牌。至此,阳光城11月份所有到期的公开债务已完成展期。
2.中国恒大:出售持有的所有恒腾股份
中国恒大在港交所公告,于2021年11月17日,本公司全资附属公司与联合资源投资控股有限公司订立协议,据此,卖方同意出售及卖房同意购买恒腾网络集团有限公司16.62亿股面值为0.02港元的已发行股份,购买价为每股1.28港元( 较恒腾于11月17日的收市价每股1.69港元折让约24.26%),总代价为21.3亿港元。交易完成后,本公司将不再持有任何恒腾股份。
3.中国华融:拟引入五家战投募资不超420亿元
中国华融发布就近期公告有关问题答记者问显示,本次发行公司共引入5家战略及财务投资者,较前期公告增加了工银金融资产投资有限公司。其中,中国信达资产管理股份有限公司、工银金融资产投资有限公司本次入股公司为财务性投资。此前,中国华融公告,公司审议通过了有关建议非公开发行不超过(含)392.16亿股内资股及非公开发行不超过(含)19.61亿股H股的方案及相关议案。其中内资股发行对象为中信集团、中保融信基金、中国信达、工银投资,H股发行对象为中国人寿,发行价格为1.02元/股,募集资金总额不超过420亿元。
4.祥生控股回应股价暴跌:大股东并无股权质押行为,当下无债务集中兑付压力
据21世纪经济报道,11月18日,祥生股价重挫53.913%,报1.59港元,创上市新低。一年之前的今天,祥生正式在港交所敲钟挂牌上市。相对2020年11月18日上市价5.59元,祥生股价累计跌幅71.56%。11月18日公司股票成交金额2.5亿元。港股收市后,祥生公告称,董事会并不知悉导致股价成交价格与成交量波动的原因,也没有必须公告的内部消息。同时董事会确认公司运作一切正常,现有债务没有违约且公司控股股东并未质押任何股份。
5.雅居乐集团:附属远航金门拟发行24.18亿港元可交换债券
11月18日,雅居乐集团及雅生活公布,于2021年11月17日,雅居乐集团全资附属公司远航金门作为发行人、雅居乐集团及附属公司担保人与独家账簿管理人订立认购协议。据此,远航金门有条件同意发行本金总额为24.18亿港元的债券。根据认购协议,债券将由担保人作出担保;及各附属公司担保人无条件及不可撤回地担保远航金门及担保人根据信托契据及债券列明应付的到期支付款项。根据初步交换价每股雅生活股份27.48港元及假设按交换价悉数交换债券,债券将交换约为8799.13万股雅生活股份,相当于于本联合公告日期及债券获悉数交换后雅生活现有已发行股本约6.2 %。
公告称,雅居乐集团及或远航金门拟将提呈发售债券所得款项净额用作于一年内到期的若干现有中长期离岸债务再融资。
6.远洋集团:惠誉确认其“BBB-”长期外币发行人评级,展望调整为“负面”
11月18日,惠誉评级宣布将远洋集团控股有限公司的发行人评级展望从“稳定”调整为“负面”,并确认其长期外币发行人违约评级为“BBB-”。所有相关评级均已从评级标准观察名单(UCO)中移除。展望“负面”反映了惠誉的预期,即远洋集团的杠杆率(净债务/净开发物业资产)可能在较长时间内保持在40%(惠誉的负面评级敏感性阈值)以上。
7.新东方:穆迪授予新东方“Ba1”公司家族评级,展望维持“负面”
11月18日,穆迪投资者服务公司宣布授予新东方教育科技(集团)有限公司 “Ba1”企业家族评级,并撤销该公司的“Baa3”发行人评级,展望维持“负面”。同时,穆迪还将新东方的高级无抵押债券评级从“Baa3”下调至“Ba1”。穆迪表示,评级下调反映了新东方业务状况较弱且规模偏小,近日该公司宣布停止义务教育学科培训业务。展望“负面”则反映了新东方仅存的K12学科培训业务相关的监管风险,以及重组该业务所涉及的执行风险。
8.佳兆业:力促企业诉讼在深圳法院集中管辖
据财新网,佳兆业集团控股有限公司正设法促成各地关联案件指定深圳法院进行集中管辖。投资者提出,设立资金专户以确保专款兑付理财本息。佳兆业集团总裁麦帆称,潜在诉讼可能波及锦恒财富的账户,佳兆业争取深圳集中管辖,旨在防止资产因诉讼频发不断遭遇查封。
此外,11月18日,据悉,佳兆业转让广州卓佳地产全部股权,平安信托接盘。11月17日,佳兆业集团旗下子公司佳兆业金融集团有限公司发布声明称,该公司先前发出暂停向中国大陆客户提供证券服务的决定,为其出于经营风险考虑自主作出的商业决定,并非财务状况问题。
9.西安高科:公司累计新增借款占上年末净资产的56.5%
西安高科集团有限公司公告,公司2020年末净资产金额172.56亿元,2020年末借款余额836.95亿元。截至2021年9月末借款余额934.45亿元,累计新增借款金额97.5亿元,当年累计新增借款占上年末净资产的56.5%。
10.广发银行、蓝光集团回应:昆明分行举报信系冒充
11月18日,广发银行及蓝光集团双双回应“昆明分行举报蓝光讹诈55亿资金”。针对近日网传广发银行昆明分行党委书记兼行长举报该行副行长及四川蓝光地产原董事长参与金融诈骗一事。广发银行回应称,该消息为假消息,举报信系冒充。据了解,这封举报信最早出现在蓝光业主群。广发银行昆明分行党委书记兼行长本人也表示从未写过此封举报信,其本人和广发银行昆明分行保留追究相关人员法律责任的权利。
同时,网传一份广发银行昆明分行行长针对蓝光地产集团原董事长杨铿及广发银行昆明分行一副行长的“举报信”,信中称杨铿和该行昆明分行副行长联手,做一房多押、盗押、冒押,诈骗国家抗疫储备款55亿元。对此,蓝光集团方面向财联社记者回应,“举报及举报内容都是假的,造谣,正在采取法律途径解决。”
关注:
11.光明地产:取消发行5.6亿元“21光明房产MTN003”
11月18日,光明房地产集团股份有限公司公告,由于近期市场波动较大,拟取消“21光明房产MTN003”的发行,调整后的发行安排另行公告,如有最新进展,本公司将及时进行披露,提请投资者关注。该债采用发行金额动态调整机制,基础发行金额为1.00亿元,发行金额上限为5.80亿元,期限3年。今日发行人公告,实际发行金额调整为5.6亿元。
12.岳阳城投:拟划转旗下36亿净资产子公司,股东豁免20亿应收款
据界面新闻,11月17日,“17岳阳城投PPN001”的主承销商招商证券公告,“17岳阳城投PPN001”等债券持有人会议拟于2021年11月24日9时召开。岳阳城投拟根据市委市政府相关要求,将其持有的岳开建投100%股权划转至岳阳市人民政府国有资产监督管理委员会。截至2020年末,岳开建投资产为36.69亿元,占岳阳城投净资产比例为21.38%。划转完成后,岳开建投不再纳入岳阳城投合并报表内。同时,岳阳城投的股东岳阳市城市建设投资集团有限公司计划对岳阳城投的20亿元应收往来款转为岳阳城投的资本公积。这意味着作为股东,岳阳城投豁免了岳阳城投20亿应收款项。
13.华润置地:拟出让成都公司51%股权 挂牌价5353.91万元
11月18日,据北京产权交易所披露,成都锦兴华润置地有限公司51%股权转让底价5353.91万元,需一次性支付,信息披露11月18日至12月15日。据了解,成都锦兴华润置地有限公司由华润置地(成都)有限公司持股100%。2021年09月30日财务报表披露,该公司营业收入5425.85万元,营业利润1305.08万元,净利润-4777.09万元,资产总计37368万元,负债总计28005.68万元,所有者权益9362.37万元。
14.福建能源集团:公司100%股权无偿划至省能源石化集团,实控人仍为省国资委
福建省能源集团有限责任公司公告,根据省国资委相关函件,将福建省国资委持有的本公司100%股权和福建石油化工集团有限责任公司49%股权无偿划转至福建省能源石化集团有限责任公司。截至本公告日,本公司已办理完毕控股股东变更的工商变更登记手续,并于11月17日取得换发后的营业执照。本公司控股股东由“福建省国资委”变更为“福建省能源石化集团”,实际控制人未发生变化,仍为福建省国资委。
15.江西省建工集团原党委书记、原董事长周才柬被双开
11月18日,据江西省纪委监委消息:日前,经中共江西省委批准,江西省纪委监委对江西省建工集团有限责任公司原党委书记、原董事长周才柬严重违纪违法问题进行了立案审查调查。经查,周才柬丧失理想信念,背弃初心使命,权力观、政绩观严重扭曲,对党不忠诚、不老实,不信组织信骗子,企图通过疏通关系对抗组织审查;利用职务便利在项目承揽、资金借贷等方面为他人谋取利益,非法收受巨额财物。经中共江西省纪委常委会会议研究并报中共江西省委批准,决定给予周才柬开除党籍处分;由江西省监委给予其开除公职处分;收缴其违纪违法所得;将其涉嫌犯罪问题移送检察机关依法审查起诉。

1.镇江化债2021:推出百亿平准基金等措施
据21世纪经济报道,镇江是债券市场关注的焦点地区。行至年关,回望镇江的债务情况,相比此前已发生明显变化。Wind数据统计显示,截至11月18日,今年镇江市级五大城投发债规模为626.93亿元,相比去年同期增长6.3%。发债成本也出现明显下行。以镇江城建为例,其11月12日发行的5年期“21镇江城建MTN003”票面利率为5.79%,而7月发行的同期限债券票面利率为6.3%,票面下降了51BP。21世纪经济报道记者从多位去镇江调研的投资者、当地融资平台人士处了解到,今年镇江当地的主要化债措施如下:1. 继续推进隐性债务置换。2. 组建规模100亿的平准基金,对镇江发行的债券进行定向支持。3. 部分专项债可用于偿还在建工程形成的有息债务。4. 推出融资成本削峰计划。
2.11月房企银行间市场发债已达300亿
据21世纪经济报道,11月以来,保利发展、招商蛇口等房企启动在银行间市场注册发行债务融资工具,引发市场关注。据克而瑞数据统计,近期发债计划已经达到300亿元。多位分析人士表示,地产融资领域出现边际放松的迹象,并不意味着楼市调控大方向有所改变,房企增加自身现金流才是盘活之道。
3.湖南:印发深化长株潭金融改革实施方案,依法打击逃废金融债务行为
11月18日,据湖南日报,湖南省委全面深化改革委员会第十四次会议审议通过《关于深化长株潭金融改革的实施方案(2021-2023年)》,提出加强改革系统集成,着力构建长株潭现代金融市场体系,全面增强长株潭金融聚合能力、辐射能力和综合服务能力,助力长株潭一体化发展。《实施方案》重点围绕供应链金融、科创金融、绿色金融、普惠金融和优化金融生态环境等领域积极探索,并列出48项任务清单,明确牵头单位与参与部门,确保改革扎实推进。《实施方案》还将推动金融风险防控在长株潭地区实现全覆盖,明确建立金融风险案件处置工作联动机制,成立专业化金融法庭,依法打击逃废金融债务行为,严厉打击各类非法金融活动。




19奥园02
11月16日奥园公告称预期确认出售名万投资、双福及裕康全部已发行股本事项,估计亏损约1.76亿港元的同一天,标普将奥园长期主体信用评级从“B”下调至“CCCC”,展望“负面”。而就在10月中,标普才刚刚将奥园的长期发行人信用评级从“B+”下调至“B”,评级展望“负面”,并将其未偿高级无抵押票据的长期发行评级从“B”下调至“B-”。
不止标普下调奥园信用评级,11月3日,惠誉报告称,将奥园的长期外币发行人违约评级(IDR)由“BB”下调至“B+”,展望“负面”。此外,惠誉已将上述评级从评级标准观察(UCO)名单中移除。穆迪也下调了奥园评级。各评级机构之所以频繁下调奥园的信用评级,原因均为奥园面临短期流动性危机,现金偿债风险上升。
19融信01
9月8日,融信(福建)投资集团有限公司在上海恺崇房地产开发有限公司的股份比例从50.00%下降为25.00%。股权变更前,上海恺崇房地产开发有限公司由融信(福建)投资集团有限公司和绿地地产集团有限公司各持股50%。变更后,公司由上海铭邦投资发展有限公司持股50%,融信(福建)投资集团有限公司和绿地地产集团有限公司各持股25%。此前,据上交所披露,融信投资拟发行21.41亿元公司债券,用于偿债。

JINKE 6.85 05/28/24(金科地产集团股份有限公司)
11月18日,由金科股份发行的JINKE 6.85 05/28/24现价66.49,下跌-8.7125%,收益率25.75%。此前11月16日,金科股份发布关于对控股子公司提供担保的进展公告。公告显示,金科股份为3家控股子公司提供连带责任担保,合计担保金额约15.83亿元。上述3家公司分别为天津滨奥置业有限公司、济南俊通房地产开发有限公司及南京常俊房地产开发有限公司。其中,天津滨奥接受约2.48亿元借款,总期限不超过24个月;济南俊通接受11亿元贷款,期限3年;南京常俊接受约2.35亿元的投资款项,期限不超过24个月。
数据来源: 21世纪经济报道、湖南日报、江西省纪委监委、北京产权交易所、界面新闻、澎湃新闻、评级公司公告、上市公司公告、DM,Wind等。

(栏目统筹:21高级研究员 唐曜华)


粤公网安备 44010402000579号