摘 要
新年伊始,多地政府陆续召开新年第一会部署新年重点工作,传递一季度开门红的强烈政策诉求。
梳理各省新年第一会,工作部署重点在于:
第一,做好一季度工作,力争开门红。
第二,优化营商环境(与“两个毫不动摇”呼应),着力于提振信心。
第三,大力推动高质量发展(包括传统产业升级、新兴产业培育、数字化网络化智能化转型等)。
第四,加强招商引资力度。
第五,加快重大项目建设、稳定工业生产。
结合地方两会来看,2023年各省份目标如何设定?重点工作如何开展?
我们预计全年经济目标设定在5%,通胀目标设定为3%,主要经济大省传递2023年经济增长的积极信号,关注后续经济目标的执行情况。
各省把恢复和扩大消费摆在优先位置,具体举措包括打造消费城市、汽车家电促销、解除过时消费政策制约、合理增加消费信贷、提升中低收入居民消费能力等。
其中对于“调整妨碍消费的限制性措施”,重点在于提振地产消费需求,发挥地产后产业链对消费的提振作用。
固定资产投资继续发挥充当稳增长主抓手的关键作用,抓基建、提振制造业投资也是推动实现一季度开门红的重点工作方向。
房地产投资方面,2023年各省份房地产工作重点支持刚需和改善性住房需求、保障性租赁住房等方面开展,增量货币化支持政策值得期待。
财政方面,我们预计2023年财政收支延续紧平衡。对此,增加转移支付、培育地方税源、以及部分省份提出要压减一般性支出等是2023年地方平衡财政收支的主要措施。
最后,在防风险方面,绝大多数省份均提及防范房地产风险,部分重点区域提及防范和化解地方政府债务风险与金融风险。

地方两会相继召开,新年伊始,地方政府也纷纷表态,这预示着怎样的开局?
1. 地方政府开年有哪些新表态?
春节以来,各省陆续召开开年第一会、举办领导调研活动等,部署开年重点工作,传递出一季度开门红和全面稳增长的强烈信号。


梳理各省新年第一会、领导新年调研对于2023年重点工作的部署来看,重点在于:
第一,做好一季度工作,力争开门红。
第二,优化营商环境(与“两个毫不动摇”呼应),着力于提振信心。
第三,大力推动高质量发展(包括传统产业升级、新兴产业培育、数字化网络化智能化转型等)。
第四,加强招商引资力度。
第五,加快重大项目建设、稳定工业生产。
多地同时发布开年1号文件出台系列举措进一步推动区域稳增长。
1月16日江苏省政府印发了《关于推动经济运行率先整体好转若干政策措施》,提出共12个方面,共42条举措,通过财税、金融等一揽子稳企纾困和扩内需稳外需政策,全方位提升经济发展信心。
1月20日辽宁省政府引发《辽宁省进一步稳经济若干政策举措》,新制定并延续了系列稳经济举措。
1月29日上海发布《上海市提信心扩需求稳增长促发展行动方案》,推出10项行动32条政策措施助力扩大内需和助力企业发展。
具体来看,结合地方两会,2023年各省份目标如何设定?重点工作如何开展?
2. 结合地方两会,2023年工作如何开展?
中国大陆31个省级行政区域均已成功召开地方两会,地方政府工作报告也相继发布,关键信息如下。

2.1. 经济增长与通胀:多数省份下调2023年经济增长目标
疫情冲击下,2022年各省经济增速明显回落。各省份公布的2022年实际经济增速均未达到年初发展目标。
2023年多数省份下调经济增长目标,经济增长目标多数落于5%至7%的区间。与2022年相比,2023年有4省GDP增速目标提升,6省GDP增速目标持平,21省GDP增速目标降低,其中15省GDP增速目标下调0.5个百分点、6省GDP增速目标下调1个百分点。

从各省制定的经济发展目标来看,2023年各省经济增速目标同比均值继续下行,各省平均经济增速目标5.95%。历史上各年份中央经济增长目标设定约低于全部省份目标均值0.5-1个百分点左右。基于此,我们预计今年全国经济增长目标设定预计在5%。
从历史角度观察各省份经济增长目标设定与中央目标设定的差值,近三年上海、广东与中央经济增长目标设定一致,北京市仅去年目标设定略低于全国目标。2023年北京、广东GDP增速目标分别下调0.5个百分点至4.5%和5%,上海GDP目标与去年持平为5.5%。从这一角度看,考虑北京市目标设定预计仍然略低于全国目标以及上海低基数影响,我们预计今年中央经济增长目标在5%。

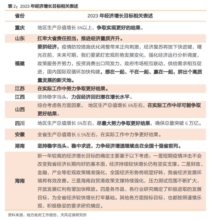
更进一步观察各省份对于2023年经济增长的相关表述来看,主要经济大省传递2023年经济增长的积极信号,例如,山东提出要“扛牢大省责任担当,推进经济量质齐升”;江苏省提及要“在实际工作中努力争取更好结果”;福建省提出“要拼经济…拼出个高质量发展的新天地”;此外,其它经济目标设定较高的省份也提出要争取更好结果,后期实际稳增长工作开展值得关注。

在通胀方面,近两年公布通胀目标的省份2023年均维持3%的通胀目标不变,我们预计中央政府通胀目标为3%。

2.2. 就业:部分省市就业压力有所缓解
2023年大部分省份的新增就业以及调查失业率目标均与去年相同,调查失业率多设定在去年中央政府目标5.5%左右。我们预计今年中央政府调查失业率目标继续维持在5.5%。
其中,有3个省份(安徽、江西、宁夏)调高了2023年的新增就业目标,浙江省下调了调查失业率目标,预计这些省份的就业压力有所缓解。


2.3. 消费:恢复和扩大消费成为各省份2023年工作重点
2022年12月14日国务院印发了《扩大内需战略规划纲要(2022-2035年)》,提出要“顺应消费升级趋势,提升传统消费,培育新型消费,扩大服务消费,适当增加公共消费,着力满足个性化、多样化、高品质消费需求”。
2022年12月15-16日中央经济工作会议提出“要把恢复和扩大消费摆在优先位置。增强消费能力,改善消费条件,创新消费场景。多渠道增加城乡居民收入,支持住房改善、新能源汽车、养老服务等消费。”1月14日,发改委下发《关于做好近期促进消费工作的通知》。
在此基础上,多个省份地方两会均做出重点部署,把恢复和扩大消费放在拉动经济增长的重要位置。例如,山东省提出“消费是拉动经济增长的主引擎”,上海市提到“增强消费对经济发展的基础性作用”,陕西省、浙江省、江西省、广东省均提到“把恢复和扩大消费摆在优先位置”。
在此基础上,各省份召开的开年第一会上,部分省份再次重申促消费的重要举措。
例如,1月28日山东省召开省委理论学习中心组集体学习,提出“要更好发挥消费的基础作用,以稳就业、促增收解决‘不敢消费’问题,以提品质、强引导解决‘不愿消费’问题,以创场景、优环境解决‘不便消费’问题,大力提振消费信心,加快推动消费复苏”。
1月28日河南省省长王凯在企业调研时提出“要全力促消费市场早复苏快回暖,组织线上线下促消费活动,加快餐饮、商贸、住宿、文旅等生活服务消费恢复,促进汽车、住房等大宗商品消费,提高中低收入居民消费能力,充分释放消费需求。”
在具体举措上,除了打造消费城市、汽车家电促销等传统促消费措施之外,四川省提出包括解除过时消费政策制约、合理增加消费信贷等系列举措;河南省提出要调整妨碍消费的限制性措施、提升中低收入居民消费能力等。
对于“调整妨碍消费的限制性措施”,重点在于提振住房、汽车、服务性消费等领域的消费需求,特别是发挥地产后产业链对消费的提振作用。
2022年12月18日中央财办就中央经济工作会议精神和当前经济热点问题答记者问时提到“针对住房、汽车、服务性消费等领域存在的一些限制性措施,要完善消费政策,支持住房改善、新能源汽车、养老服务、教育医疗文化体育服务等消费。如因城施策支持刚性和改善性住房需求;继续实施免征车辆购置税政策,推动汽车消费由购买管理向使用管理转变;推动养老事业和养老产业协同发展,加快健全居家社区机构相协调、医养康养相结合的养老服务体系等。”
2023年1月3日河南省召开大力提振市场信心促进经济稳定向好新闻发布会上提到“取取消妨碍消费需求释放的限制性政策,优化二套房认定标准、降低二手房交易环节税费成本,落实生育、人才引进政策,更好满足新市民、青年人才住房需求,支持集中团购商品住房,支持郑州都市圈、洛阳、南阳等副中心城市及重要节点城市覆盖范围的居民家庭,在对应中心城市购房时享受中心城市市民待遇。”
类似提法也出现于经济同样遭受冲击的2020年,2020年12月中央经济工作会议在对2021年工作部署时,中央首次提出“有序取消一些行政性限制消费购买的规定”。对比当前的表述来看,今年的政策调整范围明显广于当年,反映政策对今年扩大内需、恢复消费的强烈诉求。
但从具体目标设定上来看,多数省份较2022年持平或调低2023年的社零增速目标,新疆、云南等少数省份提高2023年社零增速目标设定。但考虑到去年低基数的影响,多数省份社零设定目标并不高。
原因在于,一方面,多数省份在对2023年消费工作的表述中提及要注重提升服务性消费,而这部分消费除餐饮服务外均不反映在社零之中;另一方面,居民资产负债表受损的客观现实仍是制约消费回升的因素。



2.4. 固定资产投资:继续发挥充当稳增长主抓手的关键作用
作为扩大内需的另一抓手,中央经济工作会议提出“要通过政府投资和政策激励有效带动全社会投资,加快实施“十四五”重大工程,加强区域间基础设施联通。政策性金融要加大对符合国家发展规划重大项目的融资支持。鼓励和吸引更多民间资本参与国家重大工程和补短板项目建设。”
从各省份对于今年固定资产投资增速目标的设定情况来看,与2022年相比,2023年地方两会中公布固定资产投资增速目标的22个省份中,共有8个省份有明显提高2023年投资增速目标,有9个省份维持目标不变,5个省份下调2023年固定资产投资增速目标。
其中,辽宁、安徽、河南、湖北、海南、重庆、甘肃、宁夏、新疆9个省份将固定资产投资目标增速设在了10%及以上。除贵州、福建外的其余省份公布的固定资产投资目标增速均不同程度地高于GDP增速目标,反映出2023年固定资产投资仍为各省份稳增长的主抓手。

从各个省份的具体表述中观察,绝大多数省份在今年的政府工作报告中均重点提到要“扩大内需”,其中,“恢复和扩大消费”和“扩大有效投资”为多数省份的共性动作。
其中,多数省份在2023年工作目标中均延续强调“适度开展超前投资”等表述,预计2023年基建增速仍有支撑。重庆市、江西省、安徽省等多省份均对制造业投资有所着墨,重庆市提出要“力争制造业投资增长12%以上”。基于此,我们预计2023年制造业投资对稳增长的贡献程度将有所提升。
结合主要经济大省2023年春节后会议的具体部署来看,抓基建、提振制造业投资也是推动实现一季度开门红的重点工作方向。
此外,上海市、内蒙古自治区、河北省、福建省等多省份在春节后召开民企经济座谈会、营商环境企业家座谈会等,体现稳预期、提信心的政策诉求。

需要注意的是,上海市、广东省、山东省等主要经济大省均提及推动服务业(特别是生产性服务业)与制造业融合。
其中,山东省提出“深化现代服务业与先进制造业融合”;广东省提出“推动现代服务业同先进制造业深度融合,发挥生产性服务业对制造业发展的提升作用”;上海市提出“推动现代服务业同先进制造业深度融合,发挥生产性服务业对制造业发展的提升作用”;浙江省提出“推动服务业和制造业融合发展,培育省级服务型制造企业60家以上,新增省级工业设计中心、创意设计园区50家以上”。基于此,我们预计生产性服务业投资也将是今年稳增长的着力方向之一。


在房地产投资方面,中央经济工作会议定调“要确保房地产市场平稳发展,扎实做好保交楼、保民生、保稳定各项工作,满足行业合理融资需求,推动行业重组并购,有效防范化解优质头部房企风险,改善资产负债状况,同时要坚决依法打击违法犯罪行为”“要因城施策,支持刚性和改善性住房需求,解决好新市民、青年人等住房问题,探索长租房市场建设。要坚持房子是用来住的、不是用来炒的定位,推动房地产业向新发展模式平稳过渡”。
在此基础上,2023年各省份坚持“房住不炒”主基调不变,需求端聚焦刚需和改善型住房需求,具体措施包括发展长租房市场、城市更新、筹建保障性住房等。其中,部分省份相关表述值得关注,例如,吉林省提到“争取长春市开展利用国家专项贷款加快商品房去库存试点,通过政府团购商品房,用于棚户区改造回迁、保障性住房和租赁住房”,贵州省提出“更好统筹房地产去库存和棚户区改造、地灾避险搬迁安置”。
结合央行相关表述来看,除了现有的政策工具之外,2023年房地产领域增量货币化支持政策值得期待。
1月13日央行货政司司长邹澜在国新办新闻发布会上提到 “保持房地产融资平稳有序。坚持‘房住不炒’的定位,因城施策实施好差别化住房信贷政策。用好保交楼专项借款、保交楼贷款支持计划等政策工具,维护好住房消费者合法权益”,并提及“最近我们在研究推出另外几项结构性工具,主要重点支持房地产市场平稳运行,包括保交楼贷款支持计划、住房租赁贷款支持计划等”。
从供给端观察,保交楼仍然是2023年工作重心,此外,部分省份提及房企纾困相关内容,云南省提到要“支持优质房企脱困”,吉林省提出“以改善资产负债状况为核心,纾解优质房企困难,满足合理融资需求,推动行业重组并购…利用好国家保交楼专项借款,确保完成1.5万套保交楼任务”。

2.5. 财政收入目标提升,财政收支延续紧平衡
多数省份上调2023年一般预算收入目标。已公布2023年一般公共预算收入的23个省份中,河南、甘肃、上海、河北4省较2022年下调了一般公共预算收入目标,有6个省份2023年目标设定与去年持平,有13个省份上调2023年财政收入目标。

财政支出继续加力。1月6日,财政部部长刘昆在接受新华社专访时提到“要适度加大财政政策扩张力度。一是在财政支出强度上加力。统筹财政收入、财政赤字、贴息等政策工具,适度扩大财政支出规模。二是在专项债投资拉动上加力。合理安排地方政府专项债券规模,适当扩大投向领域和用作资本金范围,持续形成投资拉动力。三是在推动财力下沉上加力。持续增加中央对地方转移支付,向困难地区和欠发达地区倾斜,兜牢兜实基层“三保”底线”。
综合来看,我们预计2023年财政收支延续紧平衡。对此,梳理部分省份相关表述来看,增加转移支付、培育地方税源、以及部分省份提出要压减一般性支出等措施是2023年地产财政平衡的主要措施方向。
具体来看,吉林省在两会报告中提到“基层财政较为困难”,提出“深入推进财政体制改革。建立财政事权与支出责任动态调整机制,规范统一省与市县收入分享方式,大力优化财政支出结构,保障重点领域支出。完善转移支付管理制度,均衡区域间财力水平,加大财力下沉力度,推动健全县级财力长效保障机制,确保基层“三保”支出。继续落实好过紧日子要求,强化“三公”经费管理,降低行政运行成本”。
山西省提到“深化财税改革。健全地方税体系,积极培育地方税源。推进分领域财政事权划分改革,加大财力薄弱县转移支付。从严从紧核定“三公”经费,大力压减一般性支出”。
2.6.防风险:防范债务风险、金融风险与房地风险
今年的政府工作报告中继续围绕债务风险、金融风险和地产风险三个方面开展:
(1)绝大多数省份均提及防范房地产风险。
(2)山东、贵州、云南、河南等网红区域均提及地方政府债务风险问题。例如,云南省提到“严控高风险地区新增债务规模,防范地方国有企事业单位“平台化”,积极稳妥推进县级政府隐性债务化解”;贵州省提及“守牢政府债务和金融风险底线,严禁地方通过国有企业事业单位违规举债”。此外,北京市提到已“提前完成全域无隐性债务试点任务”。
(3)对于金融风险问题,河南省和吉林省对此着墨较多。河南省提出“做好中原银行改革重组后半篇文章。加快推进农信社改革,完成河南农商联合银行组建。抓好4家村镇银行后续风险处置,分类推进其他村镇银行改革重组”;吉林省提出“防范化解金融风险。全力争取国家政策和资源支持,稳妥有序推进农信系统改革化险,扎实抓好地方法人机构金融风险及时处置化解工作。深入开展不良资产清收攻坚战,做好利用地方政府专项债补充中小银行资本工作,提升地方中小银行稳健性”。


3. 小结
新年伊始,多地政府陆续召开新年第一会部署新年重点工作,传递一季度开门红的强烈政策诉求。
梳理各省新年第一会,工作部署重点在于:
第一,做好一季度工作,力争开门红。
第二,优化营商环境(与“两个毫不动摇”呼应),着力于提振信心。
第三,大力推动高质量发展(包括传统产业升级、新兴产业培育、数字化网络化智能化转型等)。
第四,加强招商引资力度。
第五,加快重大项目建设、稳定工业生产。
结合地方两会来看,2023年各省份目标如何设定?重点工作如何开展?
我们预计全年经济目标设定在5%,通胀目标设定为3%,主要经济大省传递2023年经济增长的积极信号,关注后续经济目标的执行情况。
各省把恢复和扩大消费摆在优先位置,具体举措包括打造消费城市、汽车家电促销、解除过时消费政策制约、合理增加消费信贷、提升中低收入居民消费能力等。
其中对于“调整妨碍消费的限制性措施”,重点在于提振地产消费需求,发挥地产后产业链对消费的提振作用。
固定资产投资继续发挥充当稳增长主抓手的关键作用,抓基建、提振制造业投资也是推动实现一季度开门红的重点工作方向。
房地产投资方面,2023年各省份房地产工作重点支持刚需和改善性住房需求、保障性租赁住房等方面开展,增量货币化支持政策值得期待。
财政方面,我们预计2023年财政收支延续紧平衡。对此,增加转移支付、培育地方税源、以及部分省份提出要压减一般性支出等是2023年地方平衡财政收支的主要措施。
最后,在防风险方面,绝大多数省份均提及防范房地产风险,部分重点区域提及防范和化解地方政府债务风险与金融风险。
风 险 提 示
政策不确定性,财政发力不及预期,疫情超预期扩散。
- END -

