第一章 行业概况
存储器(Memory)是现代信息技术中用于保存信息的记忆设备。在计算机的运算过程中,输入的原始数据、计算机程序、中间运行结果和最终运行结果都会保存在存储器里, 可以说存储器是现代信息技术发展的核心部件之一。
存储器的种类繁多,若按照存储器的读写功能来分类,我们可以将半导体存储器分为只读存储器(ROM)和随机读写存储器(RAM);若按照信息保存的角度来分类,我们可以将存储器可分成易失性存储器和非易失性存储器,前者在断电后将丢失数据,而后者在断电后仍可保持数据。
图 存储器的基本分类
资料来源:资产信息网 千际投行 长江证券研究所
存储器芯片领域,主要分为两类:易失性和非易失性。易失性:断电以后,存储器内的 信息就流失了,例如 DRAM,电脑中的内存条。非易失性:断电以后,存储器内的信息 仍然存在,主要是闪存(Nand FLASH 和 NOR FLASH),NOR 主要应用于代码存储 介质中,而 NAND 则用于数据存储。
在整个存储器芯片里面,主要有的三种产品是: DRAM、NOR FLASH 和 Nand FLASH。在存储器细分市场,光存储和磁存储逐渐往企业级市场方向发展,其中光存储目前在企业级市场应用快速发展,很大程度地拉动了整个存储器市场的发展。
存储芯片近年来技术不断突破,但存储芯片具有较强的周期属性,2019年受到部分产品价格大幅下滑导致存储芯片景气度有所下滑。整体而言,2019年存储器市场受到存储芯片的冲击而呈现市场规模下滑的情况。不过,2020年存储芯片市场回暖,存储芯片市场规模恢复增长,拉动了整个存储器的增长,而且2020年整个存储器市场规模突破了3000亿元。
图 2016-2020年中国存储器行业市场规模及增长情况
资料来源:资产信息网 千际投行
在云存储市场上,云计算、大数据、人工智能等技术的快速发展为我国云存储带来了前所未有的机遇,2019年我国云存储市场规模已经突破了300亿元,2020年云存储技术不断提高,企业级存储容灾、混合云存储等服务不断创新,2020年存储市场规模接近400亿元。
图 2016-2020年中国云存储行业市场规模及增长情况
资料来源:资产信息网 千际投行
存储芯片是半导体存储产业的重要分支,约占全球半导体存储市场的四分之一至三分之一。根据世界半导体存储贸易统计(WSTS)数据显示,2019年全球半导体存储市场规模为4123.07亿美元,其中存储芯片市场规模为1064亿美元,占半导体行业销售额的25.8%。2020全年市场规模为1194亿美元,2021年全球首创规模约为1353亿美元。
图 2016-2021年全球存储芯片市场规模及增长情况
资料来源:资产信息网 千际投行
2019年,中国购买了全球34%的DRAM芯片,排名全球第二,仅次于美国的39%。得益于智能手机的发展,中国地区对NAND闪存的需求规模占比全球最大,根据Yole的数据,2019年中国地区NAND闪存市场销售额占全球37%,其次是美国的31%。
图 2019年全球存储芯片行业细分市场销售区域分布情况
资料来源:资产信息网 千际投行
在“互联网+”的背景下,智能手机功能逐渐多样化,覆盖众多应用领域,促使市场对智能手机的存储空间要求不断提高以满足消费者对移动互联网的使用体验。2016年后,中国智能手机等消费电子应用市场迅速扩张促进了存储芯片市场需求快速释放。2016年-2021年,中国存储芯片市场销售额由2930亿元增长到5494亿元,年均复合增长率达到15.37%。
图 2016-2021年中国存储芯片市场销售额及增长情况
资料来源:资产信息网 千际投行
第二章 商业模式和技术发展
2.1 产业链价值链
图 存储器行业产业链全景图
资料来源:资产信息网 千际投行 Wind
图 存储器产业链
资料来源:资产信息网 千际投行
中国存储器行业上游软硬件厂商生产的产品是存储器的基础组件,数据的载体将直接决定数据的安全,上游存储芯片与元器件等的发展对整个存储器行业至关重要。同时,上游行业的发展对存储行业的产品创新和生产成本具有重要影响。
产品创新方面,存储芯片,元器件等技术的发展以及产品更新换代直接改变存储产品的硬件结构,进而推动整个产品的创新升级;生产成本方面,芯片、核心软件等主要材料的成本变动会对行业中游的生产造成影响,核心技术的控制将直接决定产品的生产质量,上游原料价格的抬升将直接提高中游企业经营成本。
中游主要为存储整机与解决方案提供商,一般指由上游的存储芯片、元器件和核心软件而装的具有数据存储功能的存储系统,根据使用场景其产品与服务可分为消费级和企业级两类。消费级存储主要涵盖个人存储设备、PC、平板等智能终端设备,企业级存储主要应用于政府、企事业单位的信息系统和数据中心的构建。
下游主要由系统集成商与云储存服务商构成。由于存储行业终端使用者的IT需求往往是综合计算、网络、存储三方面的,通常情况下行业内厂商专注于存储领域,系统集成能力相对有限,因此,需要依靠专业的系统集成商来完成终端产品提供。
目前中国国内系统集成商市场中,本土集成商占88.7%,外资系统集成商占3.7%,合资系统集成商占7.6%。在云计算和大数据快速发展的大背景下,市场中云存储服务提供商在众多参与者中逐渐凸显,云存储服务商不再出售硬件,而是通过集群或分布式文件系统等,对外提供数据存储和业务访问功能。存储行业的下游终端用户广泛分布,市场发展潜力巨大。
芯片的发展对整个半导体存储器行业至关重要,其产量与质量直接影响着半导体存储器的生产制造。近年来,得益于国家政策支持,我国芯片行业飞速发展,年产量不断增加,有效保障了半导体存储器行业的市场供应。截至2020年我国芯片产量为2613亿块,同比增长29.47%。
图 2016-2020年中国芯片产量及增长情况
资料来源:资产信息网 千际投行
2.2 商业模式
集成器件制造(集成器件制造,IDM)模式
IDM模式集芯片设计、芯片制造、芯片封装和测试等多个生产制造环节于一体。早期的集成电路企业多采用这种模式,由于成本高目前仅有少数企业选择该模式,如三星、德州仪器(TI)。
IDM的优势是可以实现设计、制造等环节协同优化,有助于充分发掘技术潜力,并且能有条件率先实验并推行新的半导体技术,例如Fin FET芯片就是IDM模式的产物,其劣势是企业规模庞大带来的高管理成本和高运营费用,因此资本回报率偏低且风险较高。
无工厂芯片供应商(Fabless)模式
无工厂芯片供应商模式只负责芯片的电路设计与销售,将芯片的生产、封装、测试等环节外包给其他公司,海思、联发科(MTK)、博通(Broadcom)等采用该模式。
无工厂芯片供应商模式的优势是轻资产运行,初始投资规模较小,企业运行费用较低,转型相对灵活。其劣势是与IDM相比,无法实现工艺协同优化,因此难以完成指标严苛的设计。与代工厂(Foundry)模式相比,企业需要承担更高的各种市场风险,一旦设计失误会造成严重损失。
代工厂(铸造)模式
代工厂模式不负责芯片设计,只负责制造、封装或测试其中的一个环节,可同时为多家设计公司提供服务,但会受制于客户间的竞争关系,代表企业有中芯国际(SMIC)、台积电(TSMC)。代工厂模式的优势是无需承担由于市场调研不准、产品设计缺陷等带来的风险;其劣势是投资规模大,维持生产线费用高,并且需要持续研发投入以维持先进工艺水平,一旦落后追赶难度非常大。
图 不同商业模式比较
资料来源:资产信息网 千际投行 中国知网
2.3 技术发展
存储器(Memory)是计算机系统中的记忆设备,用来存放程序和数据。计算机中的全部信息,包括输入的原始数据、计算机程序、中间运行结果和最终运行结果都保存在存储器中。它根据控制器指定的位置存入和取出信息。自世界上第一台计算机问世以来,计算机的存储器件也在不断的发展更新,从一开始的汞延迟线、磁带、磁鼓、磁芯,到现在的半导体存储器、磁盘、光盘、纳米存储等,无不体现着科学技术的快速发展。
嵌入式闪存
2014年5月27日,全球领先的闪存存储解决方案供应商闪迪公司,面向中国及其他高速增长市场的入门级平板电脑和智能手机发布一款理想的存储解决方案——iNAND Standard嵌入式闪存驱动器(EFD)。利用最新1Y纳米X3 NAND闪存解决方案,原始设备制造商(OEM)可快速推出搭载性能可靠的闪迪存储器的新型入门级数码设备。
NTT光存储器
NTT发表世界首创的光存储器技术,容量超过100bit,可免除光讯号转换为电子讯号的资料处理动作,有助于未来发展高速化、低耗电的资通讯(ICT)技术。但NTT研发的光记忆体尺寸都偏大,没办法收容在一起使用,因此被认为是光记忆体研究中最为困难的一环。在多次反复研究后,NTT使用光子晶体(Photonic Crystal)素材的光奈米共振器结构,研发出可收纳于晶片内的超小型光记忆体,将光封闭于装置中以储存资讯。
SSD
现如今处理器频率提高了、制程更新了、内存频率提高了、硬盘容量提高了。尽管硬盘在接口方面将PATA变成了SATA,SCSI变成了SAS,垂直记录技术在容量上有所突破,但仍未能改变硬盘采用磁记录的方式,存储系统的瓶颈越来越明显。
为了解决这一瓶颈,各厂商纷纷将SSD推入企业级和消费级市场。在消费端,目前很多的笔记本都采用SSD 作为标准配置,它不仅具有零噪音、低功耗、响应速度快等特点,还可以延长笔记本电池的续航时间。
SSD全称是 Solid-state Disk,译成中文是固态存储,是采用电子存储介质进行数据存储和读取的一种技术。使用SSD的优势在于速度快,体积小、便于携带,功耗、噪音低,发热量小,不易损坏。
2.4 政策监管
存储器行业为充分的市场竞争行业,我国对包括存储器在内的集成电路产业没有制定单独的法律法规,相关的生产经营活动适用《中华人民共和国环境保护法》《中华人民共和国环境影响评价法》等市场主体普遍使用的法律法规。
集成电路产业是电子信息产业的核心,是国家战略性新兴产业,存储器行业是集成电路产业的重要组成部分。国家高度重视和大力支持集成电路产业的发展,先后出台了一系列促进行业发展的政策,包括《国务院关于印发鼓励软件产业和集成电路产业发展若干政策的通知》(国发[2000)18号)、《国务院关于印发进一步鼓励软件产业和集成电路产业发展若干政策的通知》(国发[2011]4号)和《国家集成电路产业发展推进纲要》(2014年)以及《国务院关于印发新时期促进集成电路产业和软件产业高质量发展若干政策的通知》(国发[2020]8号)4份国家级的集成电路产业政策文件;《国务院关于改进加强中央财政科研项目和资金管理的若干意见》(国发[2014]11号)涉及集成电路产业领域研发资金支持政策;财政部、国家税务总局、国家发改委、工信部联合出台《关于集成电路生产企业有关企业所得税政策问题的通知》(财税(2018)27号)专项支持集成电路企业税收优惠。这些文件为集成电路产业包括存储器产业的发展方向、技术创新、金融支持、税收优惠等方面进行了顶层设计。
图 中国存储器行业相关政策法规
资料来源:资产信息网 千际投行
第三章 行业估值、定价机制和全球龙头企业
3.1 行业综合财务分析和估值方法
图 综合财务分析比较
资料来源:资产信息网 千际投行 Wind
图 PE/PB/PS行业历史比较
资料来源:资产信息网 千际投行 Wind
图 单季度营收同比、净利润和ROE行业历史比较
资料来源:资产信息网 千际投行 Wind
图 行业估值分析与历史比较
资料来源:资产信息网 千际投行 Wind
图 行业区间涨跌幅
资料来源:资产信息网 千际投行 Wind
存储器行业估值方法可以选择市盈率估值法、PEG估值法、市净率估值法、市现率、P/S市销率估值法、EV/Sales市售率估值法、RNAV重估净资产估值法、EV/EBITDA估值法、DDM估值法、DCF现金流折现估值法、NAV净资产价值估值法等。
表 以紫光国微为例的主营结构分析
资料来源:资产信息网 千际投行
表 境外存储器行业公司估值对比
资料来源:资产信息网 千际投行
表 中国上市存储器行业公司估值对比
资料来源:资产信息网 千际投行
3.2 行业发展
存储器是信息存储的需求基石,来源于文明传承与延续,随着世界数字化趋势而爆发增长。从文明诞生以来,人类就一直在寻求能够更有效存储信息的方式,从 4 万年前洞穴壁画、6000 年前泥板上楔形文字、竹签、书本,现代的存储模式已经主要 为光盘、U 盘、硬盘等等,存储器的更新换代从未停止。
随着科技的发展,存储需求量级发生了巨大的增长,也促使存储量级及存储介质发生了深远的变化。据 IDC 预测,全球数据圈(每年被创建、采集或复制的数据集合)将从2018年的32ZB增至2025年的175ZB,增幅超过5倍。其中, 中国数据圈增速最为迅速,2018年,中国数据圈占全球数据圈的比例为 23.4%, 即7.6ZB,预计到2025年将增至48.6ZB,占全球数据圈的27.8%,中国将成为全球最大的数据圈。数据产生量的爆发式增长驱动对存储需求大幅增长,也促进了存储方式的进一步创新和发展。
图 存储器的发展历程
资料来源:资产信息网 千际投行
按照存储介质的不同,现代数字存储主要分为光学存储、磁性存储和半导体存储三类。光学存储包括 CD、DVD 等常见形式。磁性存储包含磁带、软盘、硬 盘等。半导体存储是存储领域应用最广、市场规模最大的存储器件,包括当前主流的易失性存储器 DRAM,和非易失性存储器 NAND FLASH、NOR FLASH 等等。
随着技术的发展,存储器尺寸逐渐缩小,存储容量大幅提升,单位 GB 存储价格迅速下降。1960年代,磁带平均容量仅为2.3MB,而每GB价格却高达 1791 英镑,1970 年代流行的软盘价格更是高达2-3万英镑/GB。伴随着硬盘技术的 发展及普及,存储价格迅速下降,1990 年代,单位GB存储价格跌至100英镑 以下,CD-ROM 价格仅为 6.03英镑/GB。21 世纪开始,DRAM、闪存进入人们视野,成为主流存储方式,存储价格进一步下降,单位GB存储价格平均为 0.5-0.8 英镑。
硬盘仍存储全球大部分数据,闪存存储容量迅速上升。从全球存储容量来看, 2019年全球存储年新增总容量约为1.8ZB,随着互联网的进一步发展,预计到 2025年全球存储年新增总容量将达到4.7ZB。尽管半导体存储器已成为主流存 储器,但全球大部分数据仍然使用硬盘存储。闪存存储容量近年来大幅提升。 2019年,65.5%数据由硬盘存储,而闪存、DRAM、磁带、光学存储器分别为20.0%、0.5%、8.0%、7.0%。由此可见,硬盘仍存储全球大部分数据,是存储市场不可或缺的重要存储方式。
从存储市场规模来看,2019年机械硬盘市场规模约为585亿美元,占据总体市场的32.25%;DRAM市场规模约为603亿美元,占33.24%;FLASH市场规模约为480亿美元,占26.46%。
图 2010-2023全球存储器出货容量趋势(ZB)
资料来源:资产信息网 千际投行
3.3 行业发展驱动因子
存储器作为高通用性、标准型产品,随着云计算、物联网、汽车电子时代的到来将给存储器带来几何式的增长需求,对于存储器的需求量还将继续扩大,发展存储器是国家战略所在。
产业政策大力支持
从政府政策上看,集成电路产业是我国建设信息化社会、实现低碳经济、确保国防安全的基础性和战略性产业。我国出台了一系列产业政策,鼓励和支持半导体存储器行业的发展。国家集成电路产业基金多次强调支持集成电路产业龙头企业的发展,将更大力度地支持集成电路制造业和特色集成电路发展,重点推进存储器项目,大基金将存储放在国家战略高度推动。国家产业政策的支持促进了半导体存储器行业的发展、增强了企业的自主研发能力、提高了国内半导体存储器企业的整体竞争力。
存储需求快速增长
宏观层面,随着国民经济结构转型与消费升级,社会信息化程度日益加深,对信息化产品和服务的需求也与日俱增,半导体存储器作为信息化产品的关键部件,受益于整个社会信息化进程;微观层面,随着半导体行业的回暖,特别是近年终端市场的便携化、智能化、网络化的发展趋势日趋明显,智能手机、平板电脑等下游市场需求旺盛,致使半导体存储器的需求量大增。未来,随着人工智能、云计算、物联网、大数据等产业的快速发展带来存储器的需求持续提升,将为半导体存储器提供更加广阔的发展空间。
存储器市场本地化空间大
中国作为全球电子产品的主要加工地,同时拥有着全球最多的网民,对于存储器的需求量庞大。根据中国海关进出口统计数据,中国存储器的进口量不断增加,占据了全部集成电路进口额的三分之一,2016年存储器进口占比27.7%,2017年为34.1%。中国拥有着庞大的存储器需求市场,庞大的供需缺口意味着广阔的本地化空间。
全球集成电路产业转移带来的机遇
近年来,全球集成电路产业的制造重心、消费市场及人才在中国快速积聚,产业重心转移趋势明显。现阶段,国内集成电路企业已经拥有较为完善的产业链支持,半导体存储器行业面临着历史性的发展机遇。
3.4 行业风险分析和风险管理
表 常见行业风险因子
资料来源:资产信息网 千际投行
其中本行业常见的风险如下:
(1)市场竞争风险
公司的存储器研发项目应在项目策划和立项前对产品的成本进行核算,从而在推向市场的时候能够在考虑产品制造成本和研发成本以及预期利润率的情况下核算出具有市场竞争力的价格。因此,在项目研发管理过程中,应首先考虑研发成本上升的风险控制,这是项目组本身可控的部分。通过研发项目的成本风险控制,严控开发周期、人员投入和开发费的超支,将为该项目的产品价格风险守住的第一道防护网。另一方面,开发周期的管控也将影响公司存储器的市场竞争,只有按期完成项目计划,在合适的时机将产品推向市场,才有可能抢占先机,否则也将造成项目的失败。
(2)技术复杂性风险
存储器技术复杂性较高,存储器产品研发项目本身的技术复杂性也较高。通常来说,技术的复杂程度和项目管理的难度成正比,和项目技术风险的大小也是成正比。
(3)进度管控风险
项目进度管控是项目经理的重要职责,也是评价一个项目是否成功的关键指标。如果不对项目按计划、分节点进行管控,则项目完成时间将出现严重的滞后,那么,即使开发出的产品性能再好,也可能早已错失了市场先机。
(4)新型存储产业尚未成熟
产业格局上,相对于传统的DRAM和NAND Flash,新型存储尚未形成行业垄断,产品路线也不够明朗,我国在这一领域具有换道超车的可能。技术上,未来存储技术路线尚不明确,存在技术追赶甚至反超的机遇。市场上,随着我国在5G、人工智能等新兴领域的快速发展,存储需求呈现爆发式增长,有足够广阔的新型存储潜在市场。
3.5 竞争分析
表 2022年全球存储器行业企业30强
资料来源:资产信息网 千际投行
竞争格局
(1)国产化替代下本土存储厂商快速发展
中国的信息化建设经过多年的发展,正在进入以自主创新、自主可控为标志的新阶段,虽然国外存储厂商在技术实力、产品组合、市场影响力和品牌知名度方面享有一定的先发优势,但得益于国家信息化安全的需要和国产化替代的趋势,近年来国内存储厂商开始崛起,整体市场份额逐渐超越国外存储厂商。
(2)国外厂商在传统市场占据优势,国内外厂商共同角逐新兴市场
虽然目前国内存储市场从国外厂商的绝对垄断时期逐步进入开放竞争时期,部分具备自主研发能力的本土优秀厂商开始挑战一线国外厂商,但在金融、电信等传统市场领域,由于信息化时间较早,国外厂商凭借先发优势占据了市场主要份额,且这些领域的市场需求主要是对已有存储产品的升级换代,因此国外厂商仍然占据优势地位,但亦从侧面说明该细分市场的国产化替代空间较大,而在信息化时间较晚的新兴市场,其存储需求从经济性和可用性角度更适合采用性价比较高的中低端产品,故国内厂商具备和国外厂商进行竞争的实力。
(3)国外厂商在高端市场占据优势,国内厂商领先低端市场
当前国内存储市场中,国外厂商凭借先发的技术和产品优势,在中高端市场具有较强的市场影响力和品牌知名度,近年来在存储国产化的政策支持下,随着产品技术和研发经验的不断积累,部分国内优秀厂商已开发出更贴近本土用户需求的高性价比存储产品,因此市场份额持续上升,同时,少数技术领先的国内厂商更突破了传统技术壁垒,陆续推出了一系列高端存储产品,使得国内厂商的市场份额和产品结构逐步进入良性化的发展通道。
(4)国内厂商在特殊行业和领域占据优势
随着中国全面进入以自主创新、自主可控为标志的信息化发展新阶段,政府和军工单位的用户需求持续扩大,但由于行业的特殊性和敏感性,其对存储厂商有严格的准入制度和保密制度,外资品牌难以进入,在这类用户的信息化建设中,通常会优先选择自主创新的国产品牌产品,因此,本土存储厂商在这些领域增长较快。
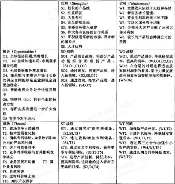
SWOT模型分析
依据外部机会和威胁与公司内部优势、劣势相配备,我们可以从中得到四种可能的战略选择:SO战略、ST战略、WO战略、WT战略。我们把之称作为TOWS矩阵。SO战略就是通过思考利用公司优势抓住机会产生战略:ST战略是指利用公司优势躲避威胁;WO战略,说的是力图克服弱点,利用外部机会;而WT战略则指防守使劣势最小化以躲避威胁。
图 SWOT分析
资料来源:资产信息网 千际投行 中国知网
3.6 中国企业重要参与者
中国存储行业主要企业有隆基股份 [601012.SH]、韦尔股份 [603501.SH]、中芯国际 [688981.SH]、通威股份 [600438.SH]、三安光电 [600703.SH]、晶澳科技 [002459.SZ]、天合光能 [688599.SH]、紫光国微 [002049.SZ]、中环股份 [002129.SZ]、福斯特 [603806.SH]、兆易创新 [603986.SH]、华虹半导体 [1347.HK]、上海复旦 [1385.HK]、新特能源 [1799.HK]、京东方精电 [0710.HK]、晶门半导体 [2878.HK]、太睿国际控股 [1010.HK]、中电华大科技 [0085.HK]等。
表 中国A股及港股主要企业
资料来源:资产信息网 千际投行
隆基股份 [601012.SH]
隆基是全球领先的太阳能科技公司。多年来,隆基以突破性的单晶技术引领光伏行业在产品转型和度电成本优化等领域不断企及新高度。如今,隆基每年为全球供应超过30GW的高效太阳能硅片和组件产品,约占全球1/4的市场需求。隆基被业内认可为最有价值的太阳能公司,也是目前全球市值最大的太阳能公司。创新与可持续发展是隆基经营的两大核心理念。
母公司——隆基股份是全球市值最大的光伏制造企业;2020年,隆基硅片产能达85GW,组件产能达50GW;2020年,隆基单晶硅片和组件出货量双双位列全球第一,硅片出货58.15GW,组件出货24.53GW。
2020年,隆基研发投入总额达25.92亿元人民币,占营收的4.75%。截至 2020 年 12 月底,累计获得各类已授权专利1001项;隆基乐叶单晶PERC电池转化效率达到24.06%,打破世界纪录(CPVT测试报告)。
中芯国际 [688981.SH]
中芯国际集成电路制造有限公司(“中芯国际”,港交所股份代号:00981,上交所科创板证券代码:688981)及其子公司是世界领先的集成电路晶圆代工企业之一,也是中国内地技术最先进、配套最完善、规模最大、跨国经营的集成电路制造企业集团,提供0.35微米到14纳米不同技术节点的晶圆代工与技术服务。
中芯国际总部位于上海,拥有全球化的制造和服务基地。在上海建有一座200mm晶圆厂,以及一座拥有实际控制权的300mm先进制程合资晶圆厂;在北京建有一座300mm晶圆厂和一座控股的300mm合资晶圆厂;在天津建有一座200mm晶圆厂;在深圳建有一座控股的200mm晶圆厂。中芯国际还在美国、欧洲、日本和中国台湾设立营销办事处、提供客户服务,同时在中国香港设立了代表处。
通威股份 [600438.SH]
通威股份有限公司由通威集团控股,是以农业、新能源双主业为核心的大型民营科技型上市公司。公司现拥有遍布全国及海外的200余家分、子公司,员工2.5万余人,年饲料生产能力超过1000万吨;高纯晶硅年产能 8 万吨,在建年产能超过 15 万吨;太阳能电池年产能 27.5GW,其中单晶电池年产能 24.5GW;建成以“渔光一体”为主光伏电站 45 座,累计装机并网规模超过 2GW。未来三至五年,通威高纯晶硅产能预计达到22—29万吨,形成80—100GW高效太阳能电池产能。经过多年跨越式发展,公司已成为农业产业化国家重点龙头企业、全球主要的水产饲料生产企业、全球高纯晶硅龙头企业及全球领先的晶硅电池生产企业。
新特能源 [1799.HK]
新特能源股份有限公司是特变电工股份有限公司控股子公司,是专业从事光伏新能源产品研制,硅基新材、先进陶瓷、锆基新材、粉体新材等产品研发,风、光资源的开发、运营以及节能环保技术应用的高新技术企业集团。
十三五期间,新特能源公司紧紧围绕自治区社会稳定和长治久安总目标,大力实施创新驱动发展战略。得益于新疆社会稳定的红利和多措并举持续优化的营商环境,新特能源迎来了跨越式发展。
京东方精电 [0710.HK]
京东方精电有限公司(简称京东方精电)前身精电国际有限公司,总部位于香港的投资控股公司,隶属于DAS BG(设备和传感器业务集团),主要致力发展汽车显示模块业务。京东方精电是京东方集团全球车载业务的唯一销售平台。
京东方精电有限公司是TFT液晶显示器的全球领先开发商,由一群学者于1978年成立,他们结合了严格的研发,创新的产品设计和高生产效率,以最大程度地满足客户的需求。
京东方精电有限公司的核心业务主要是汽车显示器和工业显示器,BOEVX是京东方汽车显示器业务的唯一销售平台。该公司在中国,韩国,日本,欧洲和美国等地经营业务,并与一些规模较大的一级客户建立了战略合作伙伴关系。这是集团在各个汽车相关领域获得更多市场份额和未来商机的重要里程碑。
3.7 全球重要竞争者
全球主要企业有台积电 [TSM.N]、英伟达(NVIDIA) [NVDA.O]、博通(BROADCOM) [AVGO.O]、英特尔(INTEL) [INTC.O]、德州仪器(TEXAS INSTRUMENTS) [TXN.O]、超威半导体(AMD) [AMD.O]、美光科技(MICRON TECHNOLOGY) [MU.O]、晟矽微电 [430276.NQ]、欧普泰 [836414.NQ]、中基国威 [873030.NQ]、穗晶光电 [833423.NQ]、艾能聚 [834770.NQ]、博硕光电 [831019.NQ]、匡宇科技 [870024.NQ]、英特尔 [0R24.L]、英飞凌科技 [0KED.L]、意法半导体 [0INB.L]、CEVA [0Q19.L]、FIRST SENSOR [SIS.DF]、PLAN OPTIK[P4O.DF]等。
表 全球主要企业
资料来源:资产信息网 千际投行
台积电 [TSM.N]
1987年,台积公司成立于中国台湾新竹科学园区,并开创了专业集成电路制造服务商业模式。台积公司专注生产由客户所设计的芯片,本身并不设计、生产或销售自有品牌的芯片产品,确保绝不与客户竞争。而台积公司成功的关键,就在于协助客户获得成功。台积公司的专业集成电路制造服务商业模式造就了全球无晶圆厂IC设计产业的崛起。自创立以来,台积公司一直是世界领先的专业集成电路制造服务公司,单单在2020年,台积公司就以281种制程技术,为510个客户生产1万1,617种不同产品。
台积公司的众多客户遍布全球,为客户生产的芯片广泛地被运用在各种终端市场,例如行动装置、高效能运算、车用电子与物联网等。如此多样化的芯片生产有助于缓和需求的波动性,使公司得以维持较高的产能利用率及获利率,以及稳健的投资报酬以因应未来的投资。
英伟达(NVIDIA) [NVDA.O]
NVIDIA(纳斯达克股票代码:NVDA)是一家人工智能计算公司。公司创立于1993年,总部位于美国加利福尼亚州圣克拉拉市。美籍华人Jensen Huang(黄仁勋)是创始人兼CEO。
1999年,NVIDIA定义了GPU,这极大地推动了PC游戏市场的发展,重新定义了现代计算机图形技术,并彻底改变了并行计算。2017年6月,入选《麻省理工科技评论》“2017 年度全球50大最聪明公司”榜单。
2020年7月8日美股收盘后,英伟达首次在市值上实现对英特尔的超越,成为美国市值最高的芯片厂商,这也是2014年后再次有新面孔站上美国芯片企业市值第一的位置。
在GTC 2020主题演讲中,NVIDIA宣布推出Ampere架构,这是NVIDIA发布的第八代GPU架构,包含超过540亿个晶体管,性能相较于前代提升了高达20倍,也是NVIDIA 8代GPU历史上最大的一次性能飞跃。NVIDIA A100是首款基于NVIDIA Ampere架构的GPU。作为一款通用型工作负载加速器,A100还被设计用于数据分析、科学计算和云图形。
英特尔(INTEL) [INTC.O]
英特尔是半导体行业和计算创新领域的全球领先厂商,创始于1968年。如今,英特尔正转型为一家以数据为中心的公司。英特尔与合作伙伴一起,推动人工智能、5G、智能边缘等转折性技术的创新和应用突破,驱动智能互联世界。
英特尔1985年进入中国,员工超10,300人,在中国有22个办公地点。中国是英特尔全球战略之重,拥有除美国总部外最全面的业务部署,覆盖前沿研究、产品技术开发、精尖制造、产业生态合作、市场营销、客户服务、风险投资和企业社会责任等。
超威半导体(AMD) [AMD.O]
美国AMD半导体公司专门为计算机、通信和消费电子行业设计和制造各种创新的微处理器(CPU、GPU、主板芯片组、电视卡芯片等),以及提供闪存和低功率处理器解决方案,公司成立于1969年。AMD致力为技术用户——从企业、政府机构到个人消费者——提供基于标准的、以客户为中心的解决方案。
AMD提出3A平台的新标志,在笔记本领域有“AMD VISION”标志的就表示该电脑采用3A构建方案(CPU、GPU、主板芯片组均由AMD制造提供)。2018年12月,世界品牌实验室发布《2018世界品牌500强》榜单,AMD排名第485。
第四章 未来展望
市场需求持续扩大
随着移动互联网的持续发展,智能手机成为存储器产业的强有力的增长动力。近年来.物联网产业不断发展,大数据、云存储市场需求不断提升,来自服务器领域的存储需求成为了主要动力。未来人工智能、VRIAR、5G等新兴领域的快速发展,必将再次带动存储器市场需求的进一步发展成为存储器市场新的增长蓝海。据市场调研机构国际数据公司(IDC)的首份《全球存贮界》(Global Storage Sphere )报告预测从2018到2023年;全球存储装机容量将翻一番,增长到11.7ZB(Zettabyte泽字节)。存储市场需求持续扩大必将引发全球新一轮的存储产业洗牌也为我国带来前所未有的发展契机。
我国正在承接第三次大规模的集成电路产业转移
在区域方面从全球范围来看,集成电路产业正在发生着第3次大转移,即从韩国、中国台湾向中国大陆转移。近几年,在下游通讯、消费电子、汽车电子等电子产品需求拉动下,我国集成电路市场需求持续快速增加,已经成为全球最具影响力的市场之一。我国集成电路行业的发展为存储器芯片的研发制造提供基础,为存储器行业发展带来发展机遇。除了研发生产传统型的DRAM和3D NAND存储器以外;大数据、云计算和人工智能等战略新兴产业对大容量快速存储器的需求,催生出相变存储器、磁阻存储器、阻变存储器等新型存储器。我国企业在新型存储器的研发生产上已进入全球第一方阵,为未来技术升级与产业升级打下基础。
发展存储器产业已成为国家战略
存储器作为信息的核心载体.其自主化程度与自给率严重关乎国家安全。目前,我国存储器几乎全部依赖进口,存储器已成为"卡脖子"的核心产品之一。2016年国务院批复同意国家存储器基地落户湖北武汉。这一世界级存储器基地,将为我国打破主流存储器领域空白,实现产业和经济跨越发展提供重要支撑。同时国家存储器基地依托长江存储、武汉新芯等龙头企业的牵引作用,带动存储器产业链资源聚集,激活产业投资的乘数效应以促进国内相关产业经济的发展。通过存储器产业链资源聚集,进一步将武汉打造为世界存储之都,促进与国际存储产业互联互通、共生共荣。
NAND Flash闪存芯片和DRAM内存芯片是当前国际市场中最为重要的存储器产品,中国是全球最大的存储器市场。从长远来看,存储器对全球半导体产业格局的塑造更为直接。随着5G、AI、大数据、物联网、云计算等技术的发展,存储器市场需求将呈现指数级增长。在下一代信息产业和数字经济发展中,存储器的基础性功能作用更加凸显,谁掌握了存储器研发和生产的核心技术,谁将在新一轮的信息产业和数字经济竞争中掌握主导权。


粤公网安备 44010402000579号