湖北牵头全国首次中成药联盟集中采购:集采价最高降超80%,有的单价仅8分钱

2022年01月13日 17:59   城市频道

近期,湖北牵头19省联盟中成药集中带量采购开标。这是全国首次中成药联盟集中采购。

最终97家企业、111个产品中选,中选率达62%,中选价格平均降幅42.27%。根据19省联盟年度需求量测算,预计每年可节约药品费用超过26亿元。

或受集采消息影响,部分中药企业股价近期开启加速上涨模式,有股票近15个交易日12次涨停,累计涨幅接近200%。

全国首次中成药联盟集中采购

“中成药根本没办法搞集采。”曾几何时,这是业内流传的一种观点。自2018年药品集采改革以来,尚未有中成药纳入大范围集中带量采购。这是因为中成药有其特殊性,开展集采颇有难度。

首先,中成药质量难以评价。其次,中成药独家产品多。

但是,群众苦药价虚高久矣。多年来,价格虚高问题不仅在化学药、生物药和耗材行业中存在,在中成药行业中也不例外,人民群众反映强烈。

据《中国医疗保险》杂志报道,2021年12月21日,在距离新年只有10天之际,湖北传来本年度医保界最后一个重磅消息——湖北牵头19省联盟中成药集中带量采购开标,157家企业的182个产品参与报价,采购规模近100亿元;最终97家企业、111个产品中选,中选率达62%,中选价格平均降幅42.27%,最大降幅82.63%。根据19省联盟年度需求量测算,预计每年可节约药品费用超过26亿元。这次集采也是全国首次中成药联盟集中采购。

12月27日深夜,中成药省际联盟集采领导小组办公室发布《中成药省际联盟集中带量采购公告(第4号)》,湖北19省中成药省际联盟集中带量采购中选结果正式公布。

8530922104797498368.png

湖北省医保局相关负责人关于中成药联盟集采答记者问称,此次中成药联盟集采降价效应将辐射至全国,患者药费负担将进一步减轻,也保障常态化疫情防控。中成药集采在为患者减负同时,也兼顾了企业合理利润,通过集采方式降低了企业营销成本,有利于挤掉药品流通环节不合理“水分”,净化市场环境。

公布的中选结果表显示,此次中成药集采涉及品种均是临床用量大、采购金额高的品种,包括血塞通、血栓通、银杏叶等多个中成药大品种。

米内网医院端和零售端数据显示,2019年血塞通和血栓通销售额分别达到66.83亿元和65.3亿元,分别占据当年心脑血管中成药产品中的销售额占比超过6%和5%。

银杏叶产品组不同规格有多家药企中选,部分产品降至一毛钱以下,以河北天成药业银杏叶片(0.20g(含总黄酮醇苷9.6mg、萜类内脂2.4mg))为例,1.96元/盒共24片,每片约8分钱。

6748513410696078336.png中药板块强势上涨

近日,多家A股上市公司公布了中标中成药集采的消息。

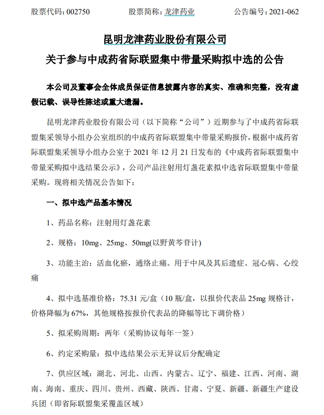
2021年12月23日,龙津药业发布公告称,公司主打产品灯盏花素拟入选本轮集采,公司注射用灯盏花素10mg(以野黄芩苷计)由11元/瓶降至3.63元/瓶,降幅67%;注射用灯盏花素25mg(以野黄芩苷计)由22.82元/瓶降至7.53元/瓶,降价幅度均为67%。据龙津药业披露信息显示,该产品占公司2020年度营业收入比例高达87.74%。此外,2021年前三季度,该产品约有53.42%销售收入来自省际联盟覆盖区域。

8697863430479007744.png

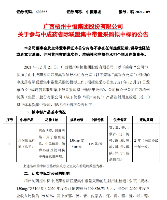
当日,中恒集团也公告称,公司核心子公司梧州制药产品注射用血栓通(冻干)拟中标本次集中采购。该产品2020年度合计销售额为10.98亿元,占公司2020年度营业收入比例为29.87%,其中在19省区的销售额为5.26亿元,占公司2020年度营业收入比例为14.32%。

4474901503151576064.png

12月30日,通化金马公告称,全资子公司成都永康制药有限公司的产品小金丸中标本次集中采购。小金丸是永康制药的主导品种,该品种2020年度合计销售额为1.49亿元,占公司营业收入的13.42%,占永康制药2020年度营业收入比例为75.94%。2021年前三季度合计销售额为1.54亿元,占公司2021年前三季营业收入的14.22%,占永康制药2021年前三季度营业收入比例为83.75%。

通化金马表示,本次永康制药中选价格与原基准价格相比虽然有一定幅度下降,但对于扩大市场销售,增加产品销量,提高小金丸的市场占有率有正面影响。

或受集采消息影响,A股中药企业股价近期开启加速上涨模式。Wind数据显示,中药指数自2021年12月22日以来涨9.75%。个股方面,龙津药业自12月22日以来,15个交易日12次涨停,累计涨幅190.84%。精华制药同期涨幅也已翻倍,累计涨幅101.5%;红日药业同期涨幅94.58%,通化金马同期涨幅超23%,中恒集团同期涨幅18.62%。

2962595998583879680.jpeg

3420613641420554240.jpeg

实际上,中药版块上涨已持续一段时间。自2021年11月以来,中药指数累计涨幅已达19.86%。除中成药集采外,还有哪些消息推动了中药版块此轮上涨?

3831284444562185216.jpeg

有分析认为,比起西药的集采,对于中医药而言,集采相对温和,并且在影响上偏利好。

过去大多中药进入不了医院系统治疗消费。中药公司的药都是靠自己走药店渠道或者像同仁堂这种品类齐全的自己建专卖店销售。现在国家政策支持中药,这样中药有望进一步抢占西药的市场。

西南证券则指出从政策端看,国家医保局、中医药管理局发布《关于医保支持中医药传承创新发展的指导意见》,充分发挥医保的制度优势,支持中医药传承创新发展,而且中药消费品医保免疫属性凸显。

其次中医药行业比起西药来说,在研发投入上的成本相对较少。

最后据央视财经报道,近期,多家中药公司传出对客户下发了旗下中成药产品提价的消息,涉及安宫牛黄丸、藿香正气口服液等多种经典药品。

值得注意的是,随着股价飙涨,部分药企披露了股东减持计划。1月7日,龙津药业发布公告,该公司的控股股东昆明群星投资有限公司计划自2022年1月28日至2022年7月27日以大宗交易方式减持该公司股份不超过400.5万股(占本公司总股本1%),以集中竞价方式减持本公司股份不超过801万股(占本公司总股本2%),合计减持不超过1202万股(占本公司总股本3%)。

此外,龙津药业的实际控制人樊献俄拟减持其通过集中竞价交易取得的股份不超过77.5万股,占该公司总股本0.19%。

1月12日晚,龙津药业再发公告,股东立兴实业有限公司(占本公司总股本比例20.12%)计划以集中竞价、大宗交易或其他合法方式减持本公司股份不超过2403万股(占本公司总股本比例6%)。

来源:每日经济新闻

编辑:卢祥勇 王嘉琦 易启江

校对:程鹏

关注我们